無料から始めて今日から使える電子契約サービス「マイサイン(mysign)」

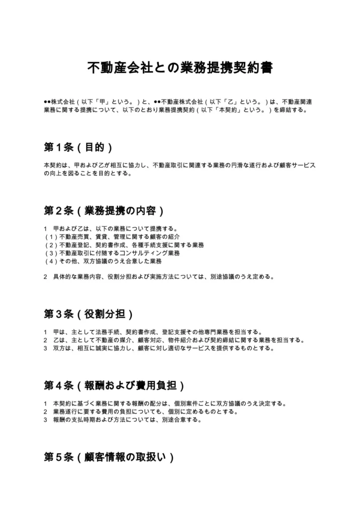
不動産会社との業務提携契約書

不動産会社と士業・関連事業者が顧客紹介や業務連携を行う際に利用できる業務提携契約書のひな形です。役割分担、報酬配分、顧客情報の取扱い、競業避止など実務上重要な条項を網羅しています。

契約書名
不動産会社との業務提携契約書
バージョン / ファイル
1.00 / Word
作成日 / 更新日
特徴
不動産会社と他業種の連携に特化し、紹介・報酬・顧客管理を明確化している。
利用シーン
不動産会社と司法書士・税理士が顧客紹介で連携する/不動産会社とリフォーム会社が業務提携する
メリット
提携関係におけるトラブル(報酬・顧客・責任範囲)を事前に防止できる
ダウンロード数
30件
今日から使える電子契約サービス
mysign(マイサイン)ロゴアイコン mysign(マイサイン)電子契約サービス

法的に安心・送信コスト0円・契約相手はログイン不要

今すぐ無料で始める
マイサインとは

マイサイン(mysign)はフリープランでも機能が充実!

無料ダウンロードについて
「不動産会社との業務提携契約書」の本ひな形の利用にあたっては、必ず「契約書ひな形ダウンロード利用規約」をご確認ください。無料ダウンロードされた時点で、規約に同意いただいたものとさせていただきます。

不動産会社との業務提携契約書とは?

不動産会社との業務提携契約書とは、不動産会社と士業(司法書士・税理士など)や建築業者、リフォーム会社、保険代理店などが、顧客紹介や業務連携を行う際に締結する契約書です。不動産取引は、売買・賃貸・登記・税務・リフォームなど複数の専門分野が関わるため、単独企業だけで完結することは少なく、他業種との連携が不可欠です。そのため、提携内容や責任範囲を明確にする契約書の重要性が非常に高い分野といえます。
この契約書を整備することで、

  • 顧客紹介のルールを明確にできる
  • 報酬トラブルを防止できる
  • 責任範囲を整理できる
  • 顧客情報の適切な管理が可能になる

といったメリットがあります。

不動産会社との業務提携が必要となるケース

不動産会社との提携契約は、以下のような場面で必要になります。

  • 司法書士と不動産会社が登記業務で連携する場合 →不動産売買時の所有権移転登記などを円滑に行うため。
  • 税理士と不動産会社が税務相談を連携する場合 →不動産売却時の譲渡所得税や相続税対策の対応。
  • リフォーム会社と不動産会社が顧客紹介を行う場合 →中古物件購入後のリフォーム需要への対応。
  • 保険代理店と不動産会社が火災保険を提案する場合 →住宅購入時の付帯サービスとして提供。
  • 不動産会社同士で共同仲介・情報共有を行う場合 →取引機会の拡大と成約率向上を目的とする。

このように、不動産業界では「紹介ビジネス」が中心となるため、契約書の整備は実務上ほぼ必須です。

不動産会社との業務提携契約書に盛り込むべき主な条項

業務提携契約書には、以下の条項を必ず盛り込む必要があります。

  • 目的条項(提携の目的を明確化)
  • 業務内容・役割分担
  • 報酬・紹介料の取り決め
  • 顧客情報・個人情報の取扱い
  • 秘密保持義務
  • 競業避止条項
  • 契約期間・更新
  • 解除条件
  • 損害賠償
  • 反社会的勢力の排除
  • 管轄裁判所

これらを網羅することで、トラブルを未然に防ぐことができます。

条項ごとの解説と実務ポイント

1. 業務内容・役割分担

最も重要なのが、どちらが何を担当するのかを明確にすることです。
例えば、

  • 不動産会社:顧客対応・契約締結
  • 司法書士:登記手続

のように分担を明確にしないと、責任の所在が不明確になり、トラブルの原因になります。

2. 報酬・紹介料条項

紹介ビジネスでは、報酬トラブルが最も多く発生します。
実務では、

  • 紹介料の割合(例:○%)
  • 支払タイミング(成約時・入金後など)
  • キャンセル時の扱い

を必ず明確にしておく必要があります。曖昧なまま運用すると、「聞いていない」「想定と違う」といった紛争に発展しやすくなります。

3. 顧客情報・個人情報の管理

不動産業では、個人情報を大量に取り扱います。
そのため、

  • 利用目的の限定
  • 第三者提供の制限
  • 管理体制の明確化

を契約書で定めることが重要です。特に個人情報保護法の観点から、情報の扱いは厳格に規定する必要があります。

4. 競業避止条項

紹介された顧客を直接囲い込む行為を防ぐための条項です。
例えば、

  • 紹介顧客への直接営業禁止
  • 一定期間の取引制限

などを定めます。これがないと、提携関係そのものが崩壊するリスクがあります。

5. 契約解除条項

不動産業界では、トラブル時に迅速に関係を解消できることが重要です。
そのため、

  • 重大違反時の即時解除
  • 信用不安(倒産等)時の解除

を明記しておく必要があります。

6. 反社会的勢力排除条項

不動産取引は反社リスクが高い分野のため、必須条項です。これにより、万が一関係が判明した場合でも、即時契約解除が可能になります。

不動産会社との業務提携契約書を作成する際の注意点

  • 報酬条件を曖昧にしない →トラブルの約8割は報酬に関するものです。
  • 役割分担を具体的に書く →「協力する」だけでは実務で機能しません。
  • 顧客の帰属を明確にする →誰の顧客かを定義しておくことが重要です。
  • 口約束で運用しない →紹介ビジネスほど契約書が重要な領域はありません。
  • 業種ごとにカスタマイズする →司法書士・リフォーム・保険などで内容は大きく異なります。

まとめ

不動産会社との業務提携契約書は、単なる形式的な書類ではなく、「収益構造」と「リスク管理」を同時にコントロールする極めて重要な契約です。特に不動産業界は紹介・連携によって成り立つビジネスモデルであるため、契約書の整備がそのまま事業の安定性に直結します。
適切な契約書を作成することで、

  • 継続的な紹介関係の構築
  • 報酬トラブルの回避
  • 顧客対応の品質向上

が実現できます。これから不動産会社と提携を検討している場合は、必ず契約書を整備したうえでビジネスを開始することが重要です。

本ページに掲載する不動産会社との業務提携契約書のひな形および解説は、一般的な参考情報として提供するものであり、特定の取引・案件への法的助言を目的とするものではありません。実際の契約締結に際しては、専門家(弁護士等)への確認を強く推奨いたします。

mysign運営チームロゴ

マイサインの電子申請システム 運営チーム

株式会社peko(mysign運営)|mysign(マイサイン) 運営チーム

株式会社pekoが運営する電子契約サービス「mysign(マイサイン)」の運営チームメンバー。法令遵守と信頼性の高い契約運用をテーマに、電子署名や契約実務に関する情報を発信しています。

 
 
今日から使える電子契約サービス
mysign(マイサイン)ロゴアイコン mysign(マイサイン)電子契約サービス

法的に安心・送信コスト0円・契約相手はログイン不要

今すぐ無料で始める

最短1分で契約スタート