無料から始めて今日から使える電子契約サービス「マイサイン(mysign)」

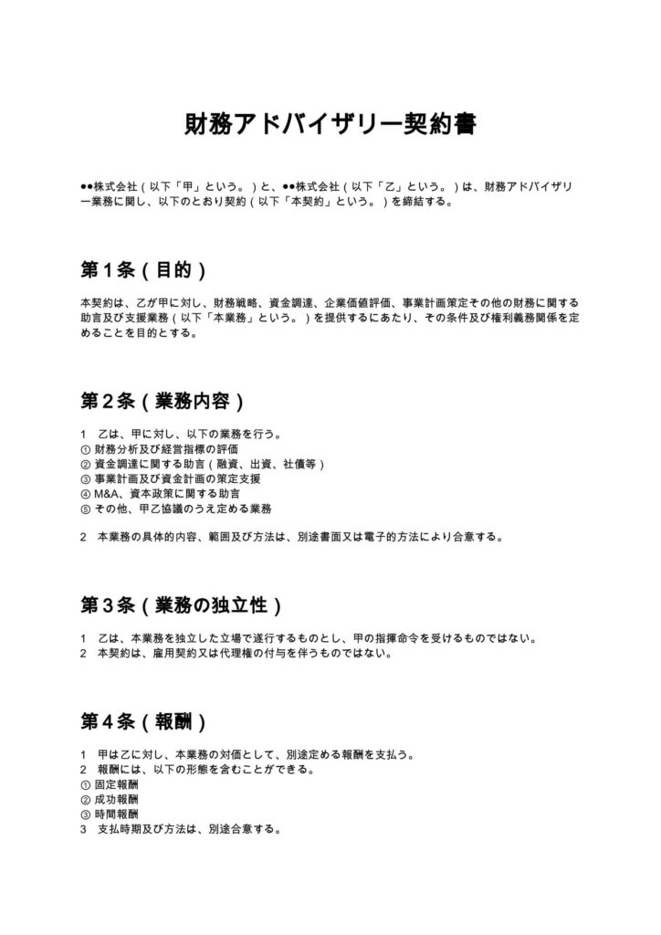
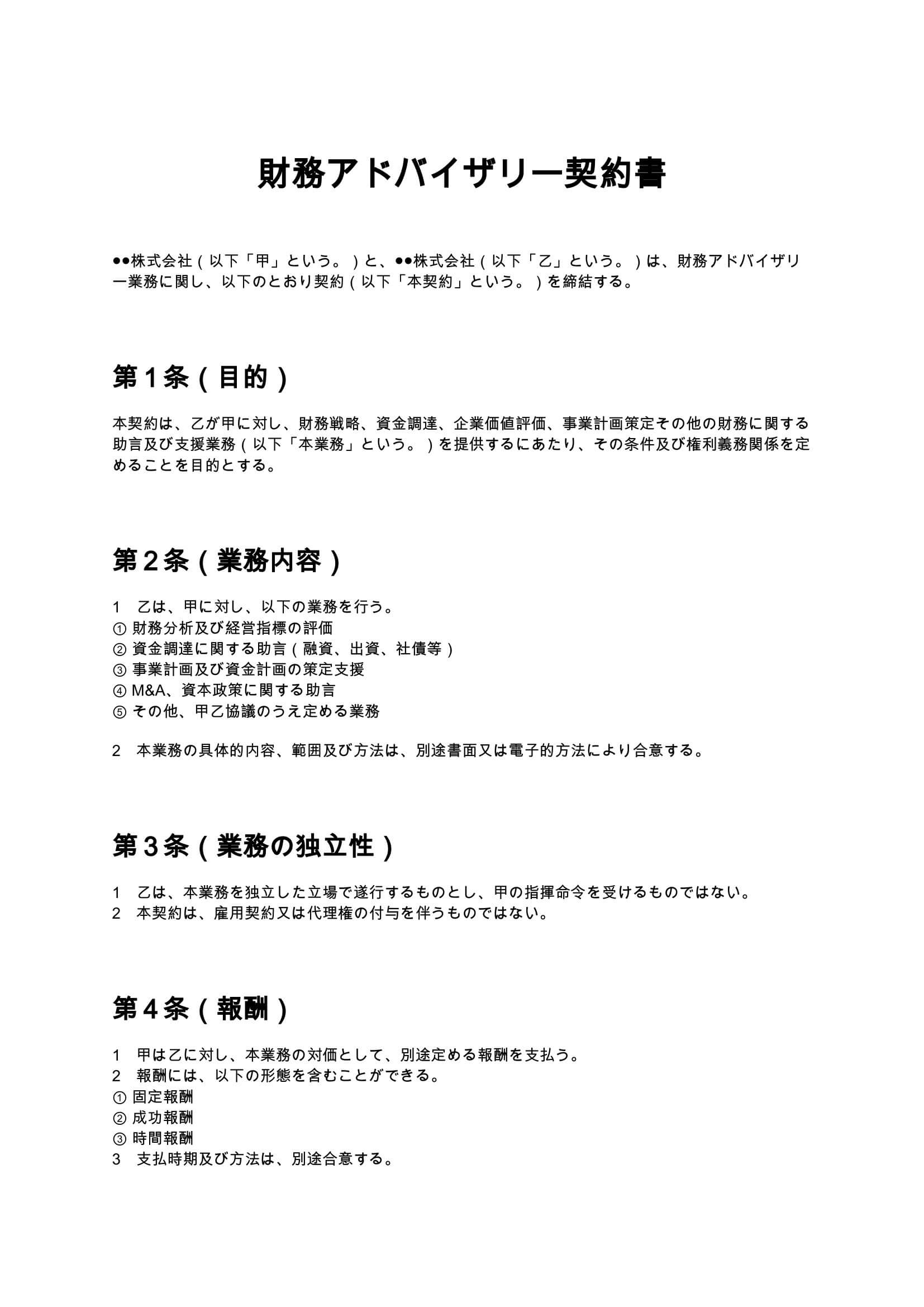
離婚協議書作成業務委任契約書(行政書士)

離婚協議書の作成を行政書士に依頼する際に使用する業務委任契約書のひな形です。業務範囲、報酬、守秘義務、免責事項などを明確にし、トラブル防止と安心した手続きを実現します。

契約書名
離婚協議書作成業務委任契約書(行政書士)
バージョン / ファイル
1.00 / Word
作成日 / 更新日
特徴
行政書士業務の範囲を明確にしつつ離婚協議書作成に特化した構成
利用シーン
離婚協議書の作成を行政書士に依頼する場合/離婚条件を文書化する際に専門家へ業務委託する場合
メリット
業務範囲と責任の所在を明確化しトラブルを未然に防止できる
ダウンロード数
35件
今日から使える電子契約サービス
mysign(マイサイン)ロゴアイコン mysign(マイサイン)電子契約サービス

法的に安心・送信コスト0円・契約相手はログイン不要

今すぐ無料で始める
マイサインとは

マイサイン(mysign)はフリープランでも機能が充実!

無料ダウンロードについて
「離婚協議書作成業務委任契約書(行政書士)」の本ひな形の利用にあたっては、必ず「契約書ひな形ダウンロード利用規約」をご確認ください。無料ダウンロードされた時点で、規約に同意いただいたものとさせていただきます。

離婚協議書作成契約書(行政書士)とは?

離婚協議書作成契約書(行政書士)とは、離婚に関する合意内容を文書化するために、行政書士へ業務を依頼する際に締結する契約書です。離婚協議書そのものは、夫婦間の合意内容を整理し、将来的なトラブルを防ぐための重要な文書ですが、その作成過程においても、専門家との間で「何をどこまで依頼するのか」を明確にしておくことが不可欠です。
この契約書を締結することで、

  • 業務範囲の明確化(どこまで対応してもらえるか)
  • 報酬トラブルの防止
  • 責任範囲の整理
  • 個人情報・秘密情報の保護

といった効果が得られます。特に離婚案件は感情的な対立が生じやすく、後から条件の食い違いが発覚するケースも多いため、文書化のプロである行政書士を活用する意義は非常に大きいといえます。

離婚協議書作成契約書が必要となるケース

離婚協議書作成契約書は、次のような場面で必要になります。

  • 夫婦間で離婚自体は合意しているが、条件整理に不安がある場合 →財産分与や養育費などを整理するため、専門家に依頼するケースです。
  • 離婚協議書を公正証書化する前段階として作成する場合 →公証役場に提出する前に、内容を整理・文書化します。
  • 養育費や慰謝料などの金銭条件を明確にしたい場合 →将来の未払いリスクを防ぐため、条文化が必要になります。
  • 離婚後のトラブルを防ぎたい場合 →面会交流や連絡方法など細かい取り決めを文書化します。
  • 当事者同士での話し合いが難しいが、裁判までは望まない場合 →第三者として行政書士に整理を依頼するケースです。

このように、離婚協議書の作成は単なる書類作成ではなく、将来の紛争予防としての役割を持っています。

離婚協議書作成契約書に盛り込むべき主な条項

行政書士との契約では、以下の条項が特に重要です。

  • 業務内容(どこまで対応するか)
  • 業務範囲外の明確化(交渉や代理行為の禁止)
  • 報酬・支払条件
  • 資料提供義務
  • 守秘義務・個人情報の取扱い
  • 免責事項
  • 契約解除条件
  • 損害賠償責任の範囲
  • 管轄裁判所

これらを適切に定めることで、依頼者と行政書士の間の認識ズレを防ぐことができます。

条項ごとの解説と実務ポイント

1. 業務内容条項

業務内容条項では、行政書士が行う具体的な業務を明確にします。
離婚協議書作成業務では、

  • 合意内容の整理
  • 文書のドラフト作成
  • 修正対応

などが含まれます。ここが曖昧だと、「交渉もしてもらえると思っていた」といったトラブルにつながるため、具体的に記載することが重要です。

2. 業務範囲外条項

行政書士は法律上、代理交渉や訴訟代理を行うことができません。
そのため、

  • 相手方との交渉は行わない
  • 裁判所手続には関与しない

といった制限を明記する必要があります。これは行政書士側のリスク回避だけでなく、依頼者に対して適切な期待値を設定する意味でも重要です。

3. 報酬条項

報酬に関するトラブルは非常に多いため、

  • 金額
  • 支払時期
  • 追加費用の発生条件

を明確にしておく必要があります。特に、修正回数が多い場合や大幅な条件変更があった場合の追加料金については、事前に定めておくことが実務上重要です。

4. 守秘義務条項

離婚案件では、極めてセンシティブな個人情報が扱われます。
そのため、

  • 情報の第三者提供禁止
  • 契約終了後の守秘義務継続

を明確にすることが不可欠です。これにより、依頼者は安心して情報を提供できます。

5. 免責条項

離婚協議書はあくまで当事者間の合意文書であり、

  • 離婚成立の保証
  • 相手方の履行保証

はできません。そのため、行政書士の責任範囲を適切に限定する条項が必要です。

6. 損害賠償条項

行政書士の責任は、通常、

  • 故意または重大な過失がある場合
  • 直接かつ通常の損害に限定

とするのが一般的です。過度な責任を負わないように設計することが重要です。

離婚協議書作成契約書を作成する際の注意点

  • 行政書士の業務範囲を正しく理解する →交渉や代理はできないため、必要に応じて弁護士を検討します。
  • 離婚条件を事前に整理しておく →合意内容が曖昧だと、文書化が難航します。
  • 公正証書化を視野に入れる →養育費など強制執行を考える場合は重要です。
  • 将来リスクを想定した条項設計 →未払い、連絡不能、再婚などを考慮します。
  • テンプレートの流用は避ける →個別事情に応じたカスタマイズが必須です。

まとめ

離婚協議書作成契約書(行政書士)は、単なる業務依頼書ではなく、依頼者と専門家の間の役割分担と責任範囲を明確にする重要な契約です。
この契約を適切に締結することで、

  • 業務内容の誤解を防ぐ
  • 報酬トラブルを回避する
  • 安心して離婚手続きを進める

ことが可能になります。離婚は人生の大きな転機であり、法的にも感情的にも複雑なプロセスです。だからこそ、専門家との契約段階からしっかりと整備し、将来のトラブルを未然に防ぐことが重要です。

本ページに掲載する離婚協議書作成業務委任契約書(行政書士)のひな形および解説は、一般的な参考情報として提供するものであり、特定の取引・案件への法的助言を目的とするものではありません。実際の契約締結に際しては、専門家(弁護士等)への確認を強く推奨いたします。

mysign運営チームロゴ

マイサインの電子申請システム 運営チーム

株式会社peko(mysign運営)|mysign(マイサイン) 運営チーム

株式会社pekoが運営する電子契約サービス「mysign(マイサイン)」の運営チームメンバー。法令遵守と信頼性の高い契約運用をテーマに、電子署名や契約実務に関する情報を発信しています。

 
 
今日から使える電子契約サービス
mysign(マイサイン)ロゴアイコン mysign(マイサイン)電子契約サービス

法的に安心・送信コスト0円・契約相手はログイン不要

今すぐ無料で始める

最短1分で契約スタート