無料から始めて今日から使える電子契約サービス「マイサイン(mysign)」

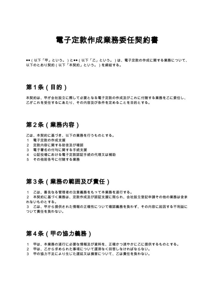
電子定款作成契約書

電子定款作成契約書は、会社設立時に必要な電子定款の作成および認証手続を専門家に委任する際に使用する契約書です。業務範囲、報酬、責任範囲、電子契約対応など実務上重要な条項を網羅しています。

契約書名
電子定款作成契約書
バージョン / ファイル
1.00 / Word
作成日 / 更新日
特徴
電子定款作成から認証手続までの業務範囲と責任分界を明確にした契約内容
利用シーン
会社設立時に行政書士へ電子定款作成を依頼する場合/スタートアップが定款作成を外部専門家に委託する場合
メリット
業務範囲と責任を明確化しトラブルを未然に防止できる
ダウンロード数
9件
今日から使える電子契約サービス
mysign(マイサイン)ロゴアイコン mysign(マイサイン)電子契約サービス

法的に安心・送信コスト0円・契約相手はログイン不要

今すぐ無料で始める
マイサインとは

マイサイン(mysign)はフリープランでも機能が充実!

無料ダウンロードについて
「電子定款作成契約書」の本ひな形の利用にあたっては、必ず「契約書ひな形ダウンロード利用規約」をご確認ください。無料ダウンロードされた時点で、規約に同意いただいたものとさせていただきます。

電子定款作成契約書とは?

電子定款作成契約書とは、会社設立時に必要となる「電子定款」の作成および認証手続を、行政書士などの専門家に依頼する際に締結する契約書です。紙の定款とは異なり、電子定款は印紙税が不要であるため、コスト削減の観点から多くの企業や起業家に選ばれています。
この契約書を締結する目的は、

  • 業務範囲を明確にすること
  • 報酬や費用負担のルールを整理すること
  • 責任範囲や免責事項を定めること

にあります。特に電子定款は、電子署名や公証役場での認証手続など専門性が高いため、契約によって業務内容を明確にしておくことが重要です。

電子定款作成契約書が必要となるケース

電子定款作成契約書は、以下のような場面で必要となります。

  • 会社設立を専門家に依頼する場合 →定款作成から認証までの業務範囲を明確にする必要があります。
  • 行政書士に電子定款のみを依頼する場合 →登記業務との切り分けを明確にするために契約書が重要になります。
  • スタートアップや個人事業主が法人化する場合 →初めての会社設立でトラブル防止のため契約が必要です。
  • オンラインで電子契約サービスを利用する場合 →電子契約の有効性や手続方法を明確にしておく必要があります。

このように、電子定款作成は単なる書類作成ではなく「専門業務の委託」であるため、契約書の整備が不可欠です。

電子定款作成契約書に盛り込むべき主な条項

電子定款作成契約書には、以下の条項を必ず盛り込む必要があります。

  • 業務内容(定款作成・認証手続の範囲)
  • 報酬および実費の負担
  • 依頼者の協力義務
  • 秘密保持義務
  • 知的財産権の帰属
  • 免責事項および責任制限
  • 契約解除条件
  • 準拠法・管轄裁判所

これらの条項を網羅することで、実務上のトラブルを大幅に減らすことができます。

条項ごとの解説と実務ポイント

1. 業務内容条項

業務内容条項では、「電子定款の作成」「電子署名の付与」「公証役場での認証手続」など、どこまでが業務範囲かを明確にします。
特に重要なのは、

  • 登記申請が含まれるかどうか
  • 定款修正対応の回数

を明記することです。これが曖昧だと、後々の追加費用トラブルにつながります。

2. 報酬・費用条項

報酬条項では、

  • 定額報酬か成功報酬か
  • 公証人手数料や電子署名費用の負担者

を明確にします。電子定款の場合、「印紙代は不要だが、公証人費用は発生する」という点を理解しておくことが重要です。

3. 依頼者の協力義務

電子定款作成は、依頼者の情報提供が前提となる業務です。
そのため、

  • 会社目的
  • 資本金
  • 役員構成

などの情報提供義務を明確にしておくことで、業務遅延のリスクを回避できます。

4. 秘密保持条項

会社設立前の情報は機密性が高いため、秘密保持条項は必須です。
特に、

  • 事業内容
  • 出資情報
  • 経営戦略

などは外部漏洩すると重大なリスクになるため、契約で厳格に管理します。

5. 免責・責任制限条項

専門家側のリスク管理として重要なのが免責条項です。
例えば、

  • 定款認証の結果を保証しない
  • 依頼者提供情報の誤りによる損害は責任を負わない
  • 損害賠償額の上限設定

などを明記します。これにより、過度な責任追及を防ぐことができます。

6. 電子契約条項

近年では、:contentReference[oaicite:0]{index=0}や:contentReference[oaicite:1]{index=1}などの電子契約サービスを利用するケースが増えています。
そのため、

  • 電子署名の法的効力
  • 書面契約との同等性

を契約書に明記しておくことが重要です。

電子定款作成契約書を作成・利用する際の注意点

  • 業務範囲の切り分けを明確にする →定款作成と登記業務は別契約になるケースが多いため注意が必要です。
  • 報酬体系を明確にする →追加修正やオプション対応の費用を事前に決めておくことが重要です。
  • 電子契約の対応可否を確認する →利用する電子契約サービスの仕様に合わせる必要があります。
  • 最新法令に対応する →会社法や電子署名法の改正に注意が必要です。
  • 専門家によるチェックを行う →実務で利用する場合は行政書士・弁護士による確認が望ましいです。

まとめ

電子定款作成契約書は、会社設立における重要なスタート地点を支える契約書です。電子化によるコスト削減というメリットがある一方で、専門的な手続が多いため、契約内容を明確にしておくことが不可欠です。
適切な契約書を整備することで、

  • 業務の透明性が向上する
  • トラブルを未然に防止できる
  • スムーズな会社設立が実現できる

という効果が得られます。これから会社設立を行う方や、電子定款作成を専門家に依頼する方は、契約書の整備を怠らず、安心して手続きを進めることが重要です。

本ページに掲載するWebサイト制作契約書のひな形および解説は、一般的な参考情報として提供するものであり、特定の取引・案件への法的助言を目的とするものではありません。実際の契約締結に際しては、専門家(弁護士等)への確認を強く推奨いたします。

mysign運営チームロゴ

マイサインの電子申請システム 運営チーム

株式会社peko(mysign運営)|mysign(マイサイン) 運営チーム

株式会社pekoが運営する電子契約サービス「mysign(マイサイン)」の運営チームメンバー。法令遵守と信頼性の高い契約運用をテーマに、電子署名や契約実務に関する情報を発信しています。

 
 
今日から使える電子契約サービス
mysign(マイサイン)ロゴアイコン mysign(マイサイン)電子契約サービス

法的に安心・送信コスト0円・契約相手はログイン不要

今すぐ無料で始める

最短1分で契約スタート