無料から始めて今日から使える電子契約サービス「マイサイン(mysign)」

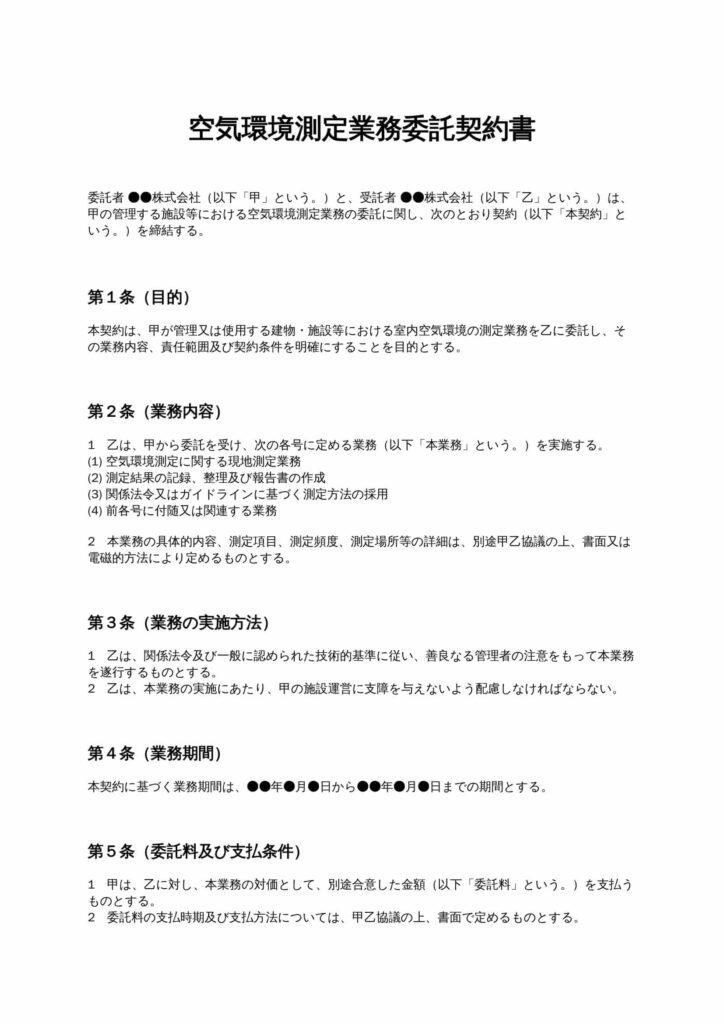
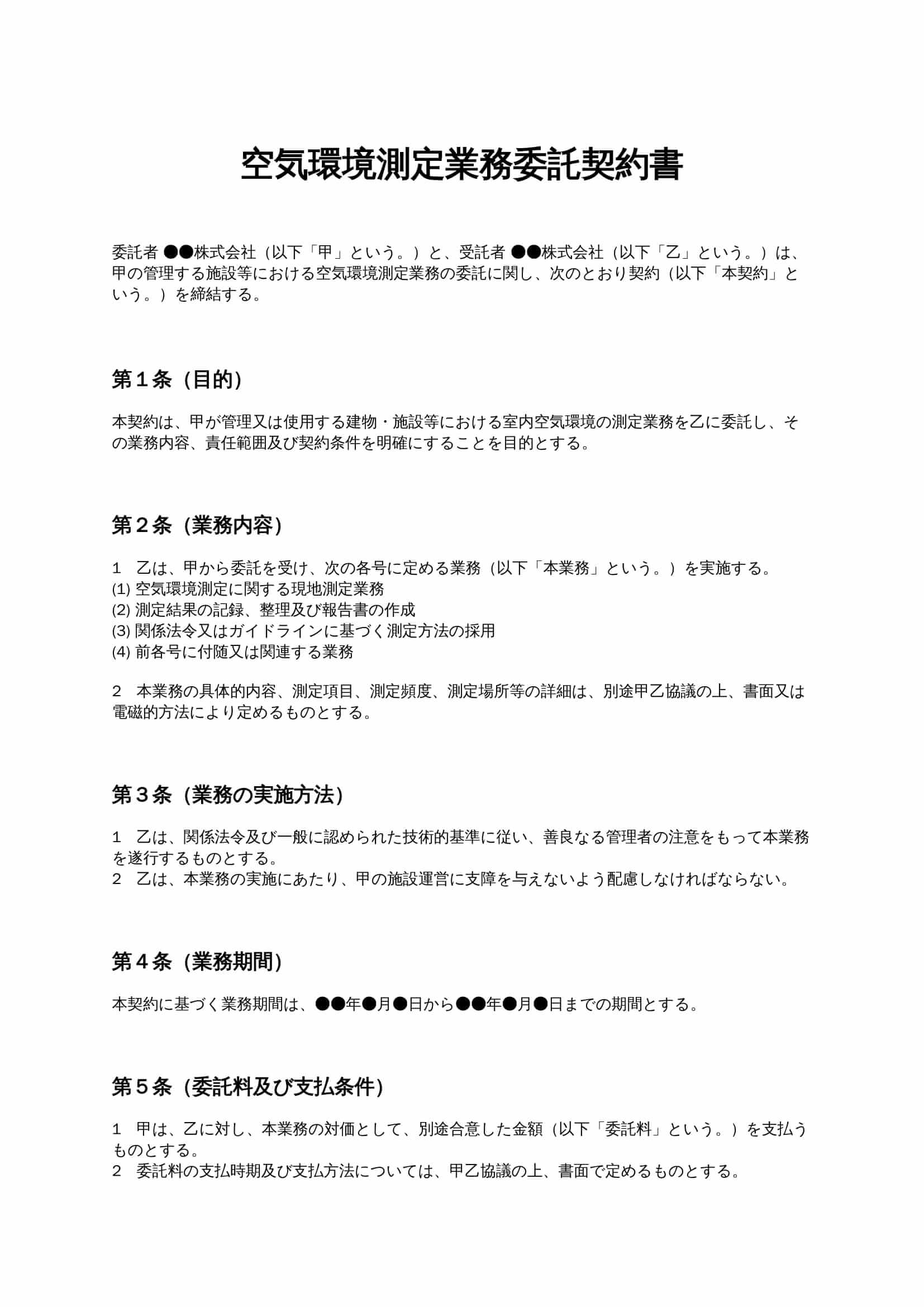
組織風土調査委託契約書

組織風土調査委託契約書は、企業が外部コンサルタント等に従業員アンケートやエンゲージメント調査を委託する際の権利義務関係を定める契約書です。業務範囲、個人情報保護、成果物の帰属、責任範囲を明確化し、安心して調査を実施するための実務的な内容を網羅しています。

契約書名
組織風土調査委託契約書
バージョン / ファイル
1.00 / Word
作成日 / 更新日
特徴
組織風土調査特有の個人情報保護・匿名化処理・成果物帰属まで明確化した実務対応型契約書。
利用シーン
従業員エンゲージメント調査を外部コンサルに委託する場合/ハラスメント実態調査を第三者機関に依頼する場合
メリット
調査実施時の法的リスクと情報漏えいリスクを事前に抑制できる。
ダウンロード数
41件
今日から使える電子契約サービス
mysign(マイサイン)ロゴアイコン mysign(マイサイン)電子契約サービス

法的に安心・送信コスト0円・契約相手はログイン不要

今すぐ無料で始める
マイサインとは

マイサイン(mysign)はフリープランでも機能が充実!

無料ダウンロードについて
「組織風土調査委託契約書」の本ひな形の利用にあたっては、必ず「契約書ひな形ダウンロード利用規約」をご確認ください。無料ダウンロードされた時点で、規約に同意いただいたものとさせていただきます。

組織風土調査委託契約書とは?

組織風土調査委託契約書とは、企業が自社の組織文化、従業員エンゲージメント、職場環境、コンプライアンス意識、ハラスメント実態などを把握するために、外部コンサルタントや調査会社へ調査業務を委託する際に締結する契約書です。近年、人的資本経営の推進、エンゲージメント向上、ハラスメント対策強化などを背景に、第三者による客観的な組織風土調査のニーズが急速に高まっています。しかし、調査対象には従業員の本音やセンシティブな情報が含まれるため、適切な契約整備を怠ると重大な法的リスクを招くおそれがあります。
そのため、組織風土調査委託契約書は単なる業務委託契約ではなく、

  • 個人情報保護への対応
  • 匿名化・統計処理の方法
  • 成果物の著作権帰属
  • 守秘義務の範囲
  • 損害賠償の上限

などを明確に定める、企業防衛上極めて重要な契約書となります。

組織風土調査が必要となるケース

1. エンゲージメント向上施策の前提調査

従業員満足度やエンゲージメントスコアを把握し、離職率低下や生産性向上を目指す場合、現状分析が不可欠です。客観性確保のため外部機関へ委託するケースが多く見られます。

2. ハラスメント実態調査

内部通報制度の強化や不祥事発覚後の再発防止策として、第三者調査が実施されることがあります。この場合、特に守秘義務条項と個人情報保護条項が重要になります。

3. M&A・組織再編時のカルチャー診断

買収先企業との文化統合リスクを把握するため、組織風土調査が活用されます。経営戦略と直結するため、成果物の権利帰属の明確化が不可欠です。

4. 上場準備・ガバナンス強化

内部統制体制の整備やコンプライアンス意識の把握を目的に、定期的な調査を実施する企業も増加しています。

組織風土調査委託契約書に盛り込むべき必須条項

組織風土調査委託契約書では、以下の条項を体系的に整備する必要があります。

  • 業務内容の特定条項
  • 再委託制限条項
  • 個人情報保護条項
  • 匿名化・統計処理条項
  • 成果物の著作権条項
  • 守秘義務条項
  • 責任制限条項
  • 契約解除条項
  • 反社会的勢力排除条項
  • 合意管轄条項

これらを網羅することで、実務上のトラブルを未然に防止できます。

条項ごとの実務解説

1. 業務内容条項

調査設計、アンケート作成、集計方法、分析手法、報告形式まで具体的に定めます。曖昧な記載は成果物の品質トラブルの原因となります。仕様書を別紙化する方法が実務的です。

2. 個人情報保護条項

従業員データは個人情報保護法の対象です。契約では、

  • 利用目的の限定
  • 安全管理措置
  • 漏えい時の報告義務
  • 再委託時の監督義務

を明確にする必要があります。

3. 匿名化・統計処理条項

個人が特定されない形での報告義務を規定します。部署人数が少ない場合の取り扱いなど、実務上の配慮も重要です。

4. 成果物の著作権帰属

報告書や分析資料の著作権をどちらに帰属させるかを明確にします。企業側へ帰属させるのが一般的ですが、コンサルタントの分析手法やテンプレートは留保する条項が通常です。

5. 守秘義務条項

調査結果そのものも機密情報です。特に経営課題やハラスメント実態は極めて機微な情報であるため、契約終了後も守秘義務を存続させる規定が必要です。

6. 責任制限条項

調査は統計的傾向を示すものであり、成果保証契約ではありません。そのため、責任上限を契約金額相当額に制限する条項を設けることが実務上一般的です。

組織風土調査委託契約書を作成する際の注意点

  • 匿名性の担保を具体的に定める
  • ハラスメント事案発覚時の対応範囲を明確化する
  • 成果物の二次利用条件を整理する
  • データ保存期間を明示する
  • 調査結果公表の可否を規定する

特に近年は、調査結果を人的資本開示資料に活用するケースも増えているため、公表可否や引用範囲の明確化は不可欠です。

企業が組織風土調査を外部委託するメリット

  • 従業員の率直な回答を引き出しやすい
  • 客観的・統計的な分析が可能
  • 経営改善施策につなげやすい
  • 内部不正やハラスメントの早期発見につながる

一方で、契約整備が不十分だと情報漏えいや紛争リスクが高まります。契約書は調査成功の土台です。

まとめ

組織風土調査委託契約書は、単なる業務委託契約ではなく、個人情報保護・守秘義務・成果物帰属・責任制限といった複合的なリスク管理契約です。近年の人的資本経営やガバナンス強化の流れを踏まえると、その重要性は今後さらに高まるでしょう。調査の質を高めるためにも、法的リスクを最小化するためにも、実務に即した契約書の整備が不可欠です。企業の信頼性を守るための基盤として、組織風土調査委託契約書を適切に作成・活用することが求められます。

本ページに掲載する組織風土調査委託契約書のひな形および解説は、一般的な参考情報として提供するものであり、特定の取引・案件への法的助言を目的とするものではありません。実際の契約締結に際しては、専門家(弁護士等)への確認を強く推奨いたします。

mysign運営チームロゴ

マイサインの電子申請システム 運営チーム

株式会社peko(mysign運営)|mysign(マイサイン) 運営チーム

株式会社pekoが運営する電子契約サービス「mysign(マイサイン)」の運営チームメンバー。法令遵守と信頼性の高い契約運用をテーマに、電子署名や契約実務に関する情報を発信しています。

 
 
今日から使える電子契約サービス
mysign(マイサイン)ロゴアイコン mysign(マイサイン)電子契約サービス

法的に安心・送信コスト0円・契約相手はログイン不要

今すぐ無料で始める

最短1分で契約スタート