無料から始めて今日から使える電子契約サービス「マイサイン(mysign)」

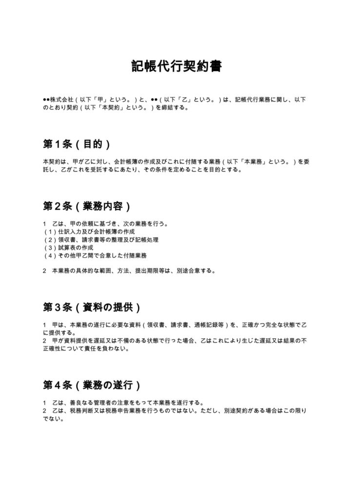
税務相談契約書

税務相談契約書は、企業が税理士等に対して税務に関する助言や相談業務を依頼する際に用いる契約書です。業務範囲、責任の範囲、報酬、秘密保持などを明確にし、トラブルを未然に防止します。

契約書名
税務相談契約書
バージョン / ファイル
1.00 / Word
作成日 / 更新日
特徴
税務相談業務に特化し、責任範囲と業務範囲を明確に整理している
利用シーン
企業が税理士に継続的な税務相談を依頼する/スポットで税務リスクの助言を受ける
メリット
責任範囲と業務内容を明確化することで税務トラブルを未然に防止できる
ダウンロード数
11件
今日から使える電子契約サービス
mysign(マイサイン)ロゴアイコン mysign(マイサイン)電子契約サービス

法的に安心・送信コスト0円・契約相手はログイン不要

今すぐ無料で始める
マイサインとは

マイサイン(mysign)はフリープランでも機能が充実!

無料ダウンロードについて
「税務相談契約書」の本ひな形の利用にあたっては、必ず「契約書ひな形ダウンロード利用規約」をご確認ください。無料ダウンロードされた時点で、規約に同意いただいたものとさせていただきます。

税務相談契約書とは?

税務相談契約書とは、企業や個人事業主が税理士等の専門家に対して、税務に関する助言や相談業務を依頼する際に締結する契約書です。税務顧問契約とは異なり、記帳代行や申告代理を含まず、「助言・相談」に特化した契約形態である点が特徴です。税務は法改正や解釈の影響を受けやすく、誤った判断が大きなリスクにつながる分野です。そのため、契約書によって責任範囲や業務内容を明確にしておくことが重要です。

  • 業務範囲を明確にすることで誤解を防ぐ
  • 責任の所在を明確化しトラブルを回避する
  • 報酬や対応範囲を事前に整理できる

税務相談契約書が必要となるケース

税務相談契約は、顧問契約ほど包括的ではないものの、実務上は非常に多くの場面で利用されます。

  • 新規事業立ち上げ時の税務リスクを確認したい場合 →消費税や法人税の取り扱いなど、初期段階での判断が重要になります。
  • 節税スキームの検討を行う場合 →合法的な節税か否かの判断には専門家の助言が不可欠です。
  • 税務調査前の事前相談を行う場合 →調査対応の方針やリスク整理を行うことができます。
  • スポットで税務アドバイスを受けたい場合 →顧問契約までは不要だが、専門的な判断が必要なケースです。
  • M&Aや組織再編に伴う税務検討 →高度な税務判断が求められるため契約で整理しておく必要があります。

税務相談契約書に盛り込むべき主な条項

税務相談契約書では、以下の条項を明確にしておくことが重要です。

  • 業務内容(相談範囲の限定)
  • 報酬及び支払条件
  • 責任の範囲・免責
  • 秘密保持義務
  • 個人情報の取扱い
  • 契約期間・更新
  • 解除条件
  • 準拠法・管轄

これらを明文化することで、税務に関する認識のズレや責任問題を防ぐことができます。

条項ごとの解説と実務ポイント

1. 業務内容条項

税務相談契約では、「どこまでが業務か」を明確にすることが最も重要です。
例えば、

  • 相談のみか
  • 申告書レビューを含むか
  • 税務調査対応は含むか

などを明確にしないと、「それは契約外です」というトラブルが発生します。特に「税務代理は含まない」と明記しておくことが実務上非常に重要です。

2. 責任制限条項

税務は結果責任ではなく、助言責任にとどまることが一般的です。
そのため、契約書では、

  • 最終判断は依頼者が行う
  • 助言は保証ではない
  • 損害賠償の上限を設定する

といった内容を必ず明記します。これにより、過度な責任追及を防ぐことができます。

3. 報酬条項

税務相談契約では、報酬体系を明確にすることが重要です。

  • 月額固定
  • 時間単価
  • スポット料金

などの形態があり、曖昧なままだと請求トラブルにつながります。
また、「追加業務は別途費用」と明記することも重要です。

4. 秘密保持条項

税務相談では、企業の財務情報や経営戦略など、極めて重要な情報が共有されます。
そのため、

  • 第三者への開示禁止
  • 契約終了後の義務存続

を明確に規定する必要があります。信頼関係を担保するうえでも不可欠な条項です。

5. 契約期間・解約条項

税務相談契約は継続契約になることが多いため、

  • 自動更新の有無
  • 解約通知期間

を定めておくことが重要です。
これにより、急な契約終了による業務混乱を防ぐことができます。

税務相談契約書を作成する際の注意点

  • 業務範囲を曖昧にしない →相談業務と申告業務を明確に区別する必要があります。
  • 責任制限を必ず入れる →税務は不確実性があるため、責任範囲の限定が不可欠です。
  • 他の契約との整合性を確認する →税務顧問契約や業務委託契約と内容が重複・矛盾しないようにします。
  • 法改正に対応する →税法は頻繁に改正されるため、契約内容も定期的に見直す必要があります。
  • 専門家によるチェックを行う →特に高額案件や複雑な取引では必須です。

まとめ

税務相談契約書は、専門家との関係を明確にし、税務リスクをコントロールするための重要な契約です。
特に、

  • 業務範囲の明確化
  • 責任の限定
  • 報酬条件の整理

は、実務上のトラブルを防ぐための核心部分です。税務は企業経営に直結する重要分野であるからこそ、契約書によってルールを明確にし、安心して専門家の助言を活用できる体制を整えることが求められます。

本ページに掲載するWebサイト制作契約書のひな形および解説は、一般的な参考情報として提供するものであり、特定の取引・案件への法的助言を目的とするものではありません。実際の契約締結に際しては、専門家(弁護士等)への確認を強く推奨いたします。

mysign運営チームロゴ

マイサインの電子申請システム 運営チーム

株式会社peko(mysign運営)|mysign(マイサイン) 運営チーム

株式会社pekoが運営する電子契約サービス「mysign(マイサイン)」の運営チームメンバー。法令遵守と信頼性の高い契約運用をテーマに、電子署名や契約実務に関する情報を発信しています。

 
 
今日から使える電子契約サービス
mysign(マイサイン)ロゴアイコン mysign(マイサイン)電子契約サービス

法的に安心・送信コスト0円・契約相手はログイン不要

今すぐ無料で始める

最短1分で契約スタート