無料から始めて今日から使える電子契約サービス「マイサイン(mysign)」

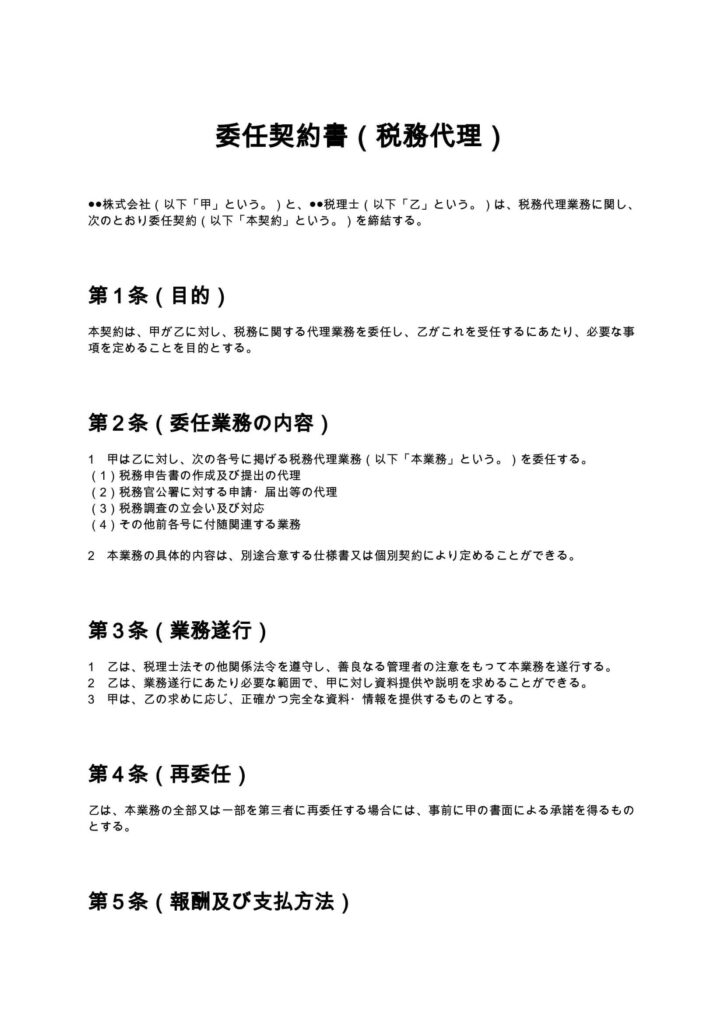
会計顧問契約書

会計顧問契約書は、企業が税理士や会計事務所と継続的に会計・税務支援を受ける際に締結する契約書です。顧問業務の範囲、報酬、責任範囲、守秘義務などを明確にし、継続的な経営支援関係を安定させるために利用されます。

契約書名
会計顧問契約書
バージョン / ファイル
1.00 / Word
作成日 / 更新日
特徴
会計・税務顧問における業務範囲と責任制限を明確に整理している。
利用シーン
企業が税理士と顧問契約を締結する/スタートアップが外部会計事務所と継続支援契約を結ぶ
メリット
業務内容と責任範囲を明確化することでトラブルを未然に防止できる
ダウンロード数
8件
今日から使える電子契約サービス
mysign(マイサイン)ロゴアイコン mysign(マイサイン)電子契約サービス

法的に安心・送信コスト0円・契約相手はログイン不要

今すぐ無料で始める
マイサインとは

マイサイン(mysign)はフリープランでも機能が充実!

無料ダウンロードについて
「会計顧問契約書」の本ひな形の利用にあたっては、必ず「契約書ひな形ダウンロード利用規約」をご確認ください。無料ダウンロードされた時点で、規約に同意いただいたものとさせていただきます。

会計顧問契約書とは?

会計顧問契約書とは、企業が税理士や会計事務所と継続的に契約を締結し、会計処理や税務申告、経営に関する助言などのサービス提供を受けるための契約書です。単発の業務委託とは異なり、月次顧問という形で長期的な関係を前提としている点が特徴です。企業経営において、会計・税務は単なる事務処理ではなく、経営判断や資金繰り、節税対策にも大きく影響します。そのため、専門家である税理士と継続的な関係を築くことは、企業の成長において極めて重要です。
会計顧問契約書を締結することで、

  • 業務範囲を明確にできる
  • 報酬体系を事前に整理できる
  • 責任範囲や免責を定められる
  • トラブル発生時の対応ルールを決められる

といったメリットがあります。

会計顧問契約書が必要となるケース

会計顧問契約書は、単に「あると安心」というものではなく、実務上ほぼ必須の契約書です。特に以下のようなケースでは必ず作成しておくべきです。

  • 税理士と月次顧問契約を締結する場合 →業務範囲(記帳指導・申告など)を明確にする必要があります。
  • 決算・税務申告を継続的に依頼する場合 →申告責任や資料提供義務を整理する必要があります。
  • スタートアップや中小企業が外部専門家を活用する場合 →役割分担や責任範囲を明確にしないとトラブルの原因になります。
  • 税務調査対応を想定する場合 →立会い範囲や責任の所在を事前に定めておく必要があります。
  • 顧問料が発生する継続契約の場合 →支払条件や追加費用の発生条件を明確にする必要があります。

このように、会計顧問契約書は「継続的な関係ほど重要性が増す契約書」です。

会計顧問契約書に盛り込むべき主な条項

会計顧問契約書には、以下の条項を必ず盛り込む必要があります。

  • 目的条項(契約の位置付け)
  • 業務内容・業務範囲
  • 業務範囲外の明確化
  • 報酬・支払条件
  • 資料提供義務
  • 善管注意義務
  • 守秘義務
  • 損害賠償・責任制限
  • 免責事項
  • 契約期間・更新
  • 解約・解除条件
  • 反社会的勢力排除
  • 準拠法・管轄

これらを体系的に整理することで、実務で通用する契約書になります。

条項ごとの解説と実務ポイント

1. 業務内容・業務範囲

最も重要な条項です。ここが曖昧だとトラブルの原因になります。
例えば、

  • 記帳は誰が行うのか
  • 試算表は作成かチェックか
  • 税務申告は含まれるか

を明確にする必要があります。
特に「含まれない業務」を明記することが実務では非常に重要です。

2. 報酬条項

顧問契約では、月額顧問料と決算料が分かれるのが一般的です。
注意点として、

  • 追加業務の料金(税務調査など)
  • 支払期限
  • 遅延時の対応

を明確にしておく必要があります。

3. 資料提供義務

税理士は、企業から提供された資料をもとに業務を行います。そのため、

  • 資料の正確性は誰が担保するのか
  • 提出期限はいつか

を明確にしておくことが重要です。この条項がないと、「資料が遅れたのに申告ミスの責任だけ問われる」といったトラブルが発生します。

4. 損害賠償・責任制限

税務は金額が大きくなるため、責任範囲の設定は必須です。
一般的には、

  • 故意・重過失の場合のみ責任を負う
  • 賠償額の上限を設定する

といった形にします。これにより、過度なリスクを防ぐことができます。

5. 免責条項

税務は法改正や解釈変更の影響を受ける分野です。
そのため、

  • 将来の税務判断の結果を保証しない
  • 法改正による影響は責任外とする

といった内容を明記する必要があります。

6. 契約期間・解約条項

顧問契約は長期になるため、解約ルールが重要です。

  • 1か月前通知で解約可能にする
  • 自動更新条項を入れる

これにより、柔軟な契約関係を維持できます。

会計顧問契約書を作成する際の注意点

  • 業務範囲を曖昧にしない →「一式対応」などの表現はトラブルの原因になります。
  • 責任制限条項は必ず入れる →未記載の場合、無制限責任となるリスクがあります。
  • 顧問料と追加料金を明確に分ける →後から請求トラブルになりやすいポイントです。
  • 税務調査対応の扱いを明記する →立会い費用の有無を明確にしておく必要があります。
  • 他社契約の流用は避ける →契約書は業務内容に応じてカスタマイズが必要です。

まとめ

会計顧問契約書は、税理士と企業の関係を明確にし、継続的な経営支援を円滑にするための重要な契約書です。特に、業務範囲・責任範囲・報酬体系を明確にすることで、後々のトラブルを防ぐことができます。また、会計・税務は専門性が高く、金銭的影響も大きいため、契約書の整備は「リスク管理」の観点からも不可欠です。適切な契約書を整備することで、企業は安心して専門家に業務を任せることができ、税理士側も責任範囲を明確にしたうえでサービス提供が可能になります。その結果として、双方にとって健全で長期的なパートナーシップを築くことができるのです。

本ページに掲載するWebサイト制作契約書のひな形および解説は、一般的な参考情報として提供するものであり、特定の取引・案件への法的助言を目的とするものではありません。実際の契約締結に際しては、専門家(弁護士等)への確認を強く推奨いたします。

mysign運営チームロゴ

マイサインの電子申請システム 運営チーム

株式会社peko(mysign運営)|mysign(マイサイン) 運営チーム

株式会社pekoが運営する電子契約サービス「mysign(マイサイン)」の運営チームメンバー。法令遵守と信頼性の高い契約運用をテーマに、電子署名や契約実務に関する情報を発信しています。

 
 
今日から使える電子契約サービス
mysign(マイサイン)ロゴアイコン mysign(マイサイン)電子契約サービス

法的に安心・送信コスト0円・契約相手はログイン不要

今すぐ無料で始める

最短1分で契約スタート