無料から始めて今日から使える電子契約サービス「マイサイン(mysign)」

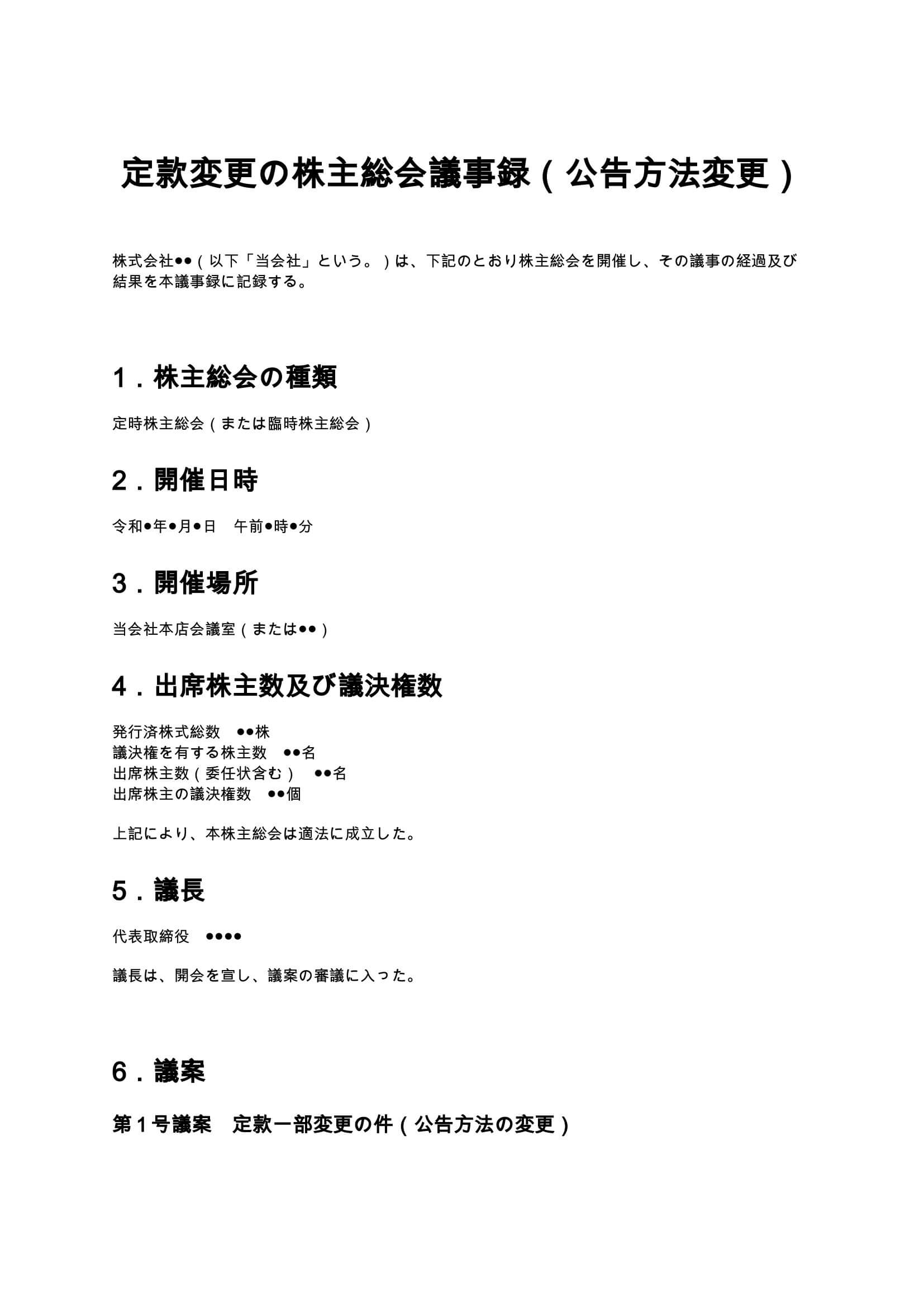
定款変更に関する株主総会議事録(目的変更)

定款の事業目的を変更する際に必要となる株主総会議事録のひな形です。目的追加・変更の決議内容、変更前後の条文、可決要件を整理しており、登記申請にも対応できる実務的な内容になっています。

契約書名
定款変更に関する株主総会議事録(目的変更)
バージョン / ファイル
1.00 / Word
作成日 / 更新日
特徴
定款の目的変更に必要な議事録要素と変更前後の条文を網羅している
利用シーン
新規事業開始に伴い目的を追加する/既存事業の整理により目的を変更する
メリット
登記申請にそのまま使える形式で手間を削減できる
ダウンロード数
66件
今日から使える電子契約サービス
mysign(マイサイン)ロゴアイコン mysign(マイサイン)電子契約サービス

法的に安心・送信コスト0円・契約相手はログイン不要

今すぐ無料で始める
マイサインとは

マイサイン(mysign)はフリープランでも機能が充実!

無料ダウンロードについて
「定款変更に関する株主総会議事録(目的変更)」の本ひな形の利用にあたっては、必ず「契約書ひな形ダウンロード利用規約」をご確認ください。無料ダウンロードされた時点で、規約に同意いただいたものとさせていただきます。

定款変更の株主総会議事録(目的変更)とは?

定款変更の株主総会議事録(目的変更)とは、会社が事業内容の追加・変更・整理を行う際に、定款に定められている「目的」を変更した事実とその決議内容を正式に記録する文書です。会社の定款は、いわば企業の基本ルールであり、その中でも「目的」は会社がどのような事業を行うのかを対外的に示す重要な項目です。この目的を変更する場合、会社法上、株主総会の特別決議が必要となり、その結果を議事録として残す必要があります。この議事録は、単なる社内記録ではなく、法務局への登記申請時にも提出が求められる重要書類であり、内容の正確性と形式の整備が非常に重要です。

定款の目的変更が必要となるケース

企業活動の変化に伴い、定款の目的変更が必要になるケースは多くあります。代表的なケースは以下のとおりです。

  • 新規事業を開始する場合 →既存の目的に含まれていない事業を行う際には、目的追加が必要です。
  • 事業内容を大幅に変更する場合 →業種転換やビジネスモデル変更時には、目的の見直しが求められます。
  • M&Aや事業譲受を行う場合 →取得した事業内容を反映するために定款変更が必要になります。
  • 将来の事業展開を見据えて目的を拡張する場合 →将来の新規事業に備えて、広めの目的を設定することもあります。
  • 不要な事業目的を整理する場合 →実態に合わない目的を削除し、定款を適正化します。

これらのケースでは、適切な議事録がないと登記が受理されない可能性があるため注意が必要です。

定款変更の手続きの流れ

定款の目的変更は、以下のステップで進められます。

  1. 変更内容の検討 →追加・変更する事業内容を整理し、適切な文言を作成します。
  2. 株主総会の招集 →定款変更は特別決議事項のため、株主総会を開催します。
  3. 株主総会での決議 →議決権の過半数が出席し、その3分の2以上の賛成が必要です。
  4. 議事録の作成 →決議内容を正確に記録し、署名押印を行います。
  5. 登記申請 →本店所在地を管轄する法務局に変更登記を申請します。

この流れの中でも、議事録は「決議が適法に行われたこと」を証明する核心的な書類です。

株主総会議事録に記載すべき必須事項

定款変更(目的変更)の議事録には、以下の事項を必ず記載する必要があります。

  • 株主総会の開催日時・場所
  • 出席株主数および議決権数
  • 議長の氏名
  • 議案の内容(目的変更の詳細)
  • 変更前・変更後の定款条文
  • 決議結果(賛成割合等)
  • 閉会の記録
  • 議長および関係者の署名押印

これらが欠けていると、登記手続きに支障が出る可能性があるため注意が必要です。

条項ごとの解説と実務ポイント

1.議案(目的変更)の記載方法

議案では、「なぜ目的変更が必要なのか」という背景とともに、変更内容を明確に記載することが重要です。特に、単なる「追加」なのか「全面変更」なのかによって記載方法が異なるため、実態に即した表現を用いる必要があります。また、曖昧な表現は登記審査で補正を求められる原因になるため、「具体的かつ包括的」な文言を意識しましょう。

2.変更前後の条文の書き方

変更前と変更後の条文は、必ず対比形式で明確に記載することが重要です。

  • 変更前:現行の定款条文をそのまま記載
  • 変更後:修正後の全文を記載

一部変更の場合でも、該当条文全体を記載するのが原則です。

3.特別決議の要件

定款変更は、会社法上の「特別決議」に該当します。

  • 議決権の過半数を有する株主が出席
  • 出席株主の議決権の3分の2以上の賛成

この要件を満たしていない場合、決議は無効となるため、議事録にも正確に記載する必要があります。

4.署名押印の実務

議事録には、議長および出席取締役(または株主)の署名押印が必要です。近年では電子署名も認められていますが、登記申請時の運用との整合性を確認することが重要です。

5.登記との関係

定款変更(目的変更)は、変更後2週間以内に登記申請を行う必要があります。
議事録はその添付書類となるため、

  • 内容の正確性
  • 形式の適法性

が非常に重要になります。

定款変更議事録作成時の注意点

  • 他社の議事録の流用は避ける →定款や会社状況に応じて内容をカスタマイズする必要があります。
  • 目的の記載は具体性と網羅性のバランスを取る →狭すぎると将来の事業展開に制約が生じます。
  • 登記実務に適合した形式で作成する →不備があると補正や再提出が必要になります。
  • 株主総会の手続きの適法性を確保する →招集通知や議決方法にも注意が必要です。
  • 専門家への確認を行う →重要な変更の場合は弁護士や司法書士の確認が望ましいです。

まとめ

定款変更の株主総会議事録(目的変更)は、単なる記録文書ではなく、会社の事業内容を法的に更新するための重要な証拠書類です。適切に作成された議事録は、スムーズな登記手続きだけでなく、将来的なトラブル防止にもつながります。特に事業拡大や新規分野への進出が増えている現代において、定款の適切な見直しと議事録の整備は、企業経営における重要な基盤といえるでしょう。正確かつ実務に即した議事録を整備し、安心して事業展開を進めていくことが重要です。

本ページに掲載する定款変更に関する株主総会議事録(目的変更)のひな形および解説は、一般的な参考情報として提供するものであり、特定の取引・案件への法的助言を目的とするものではありません。実際の契約締結に際しては、専門家(弁護士等)への確認を強く推奨いたします。

mysign運営チームロゴ

マイサインの電子申請システム 運営チーム

株式会社peko(mysign運営)|mysign(マイサイン) 運営チーム

株式会社pekoが運営する電子契約サービス「mysign(マイサイン)」の運営チームメンバー。法令遵守と信頼性の高い契約運用をテーマに、電子署名や契約実務に関する情報を発信しています。

 
 
今日から使える電子契約サービス
mysign(マイサイン)ロゴアイコン mysign(マイサイン)電子契約サービス

法的に安心・送信コスト0円・契約相手はログイン不要

今すぐ無料で始める

最短1分で契約スタート