無料から始めて今日から使える電子契約サービス「マイサイン(mysign)」

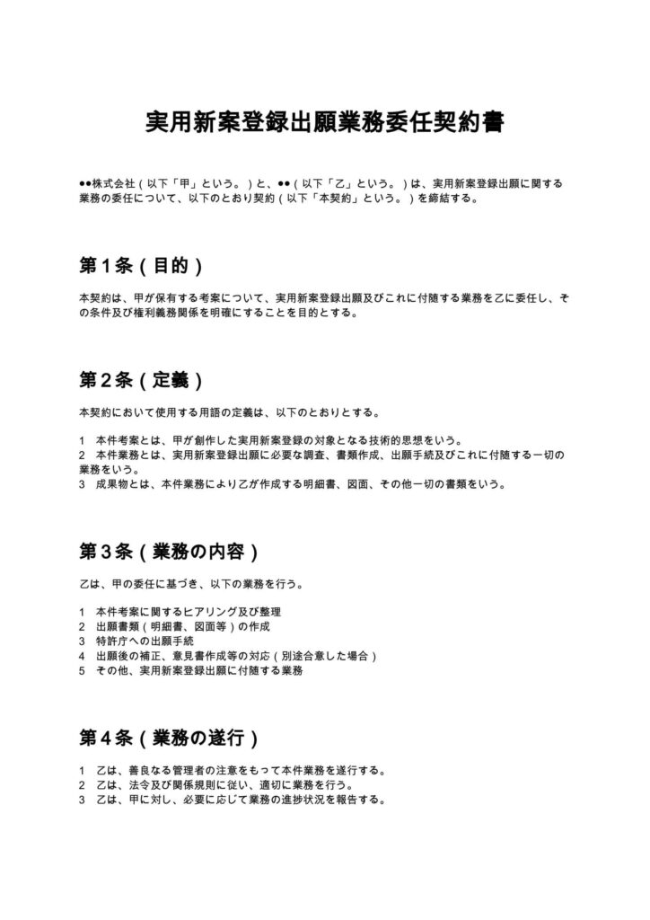
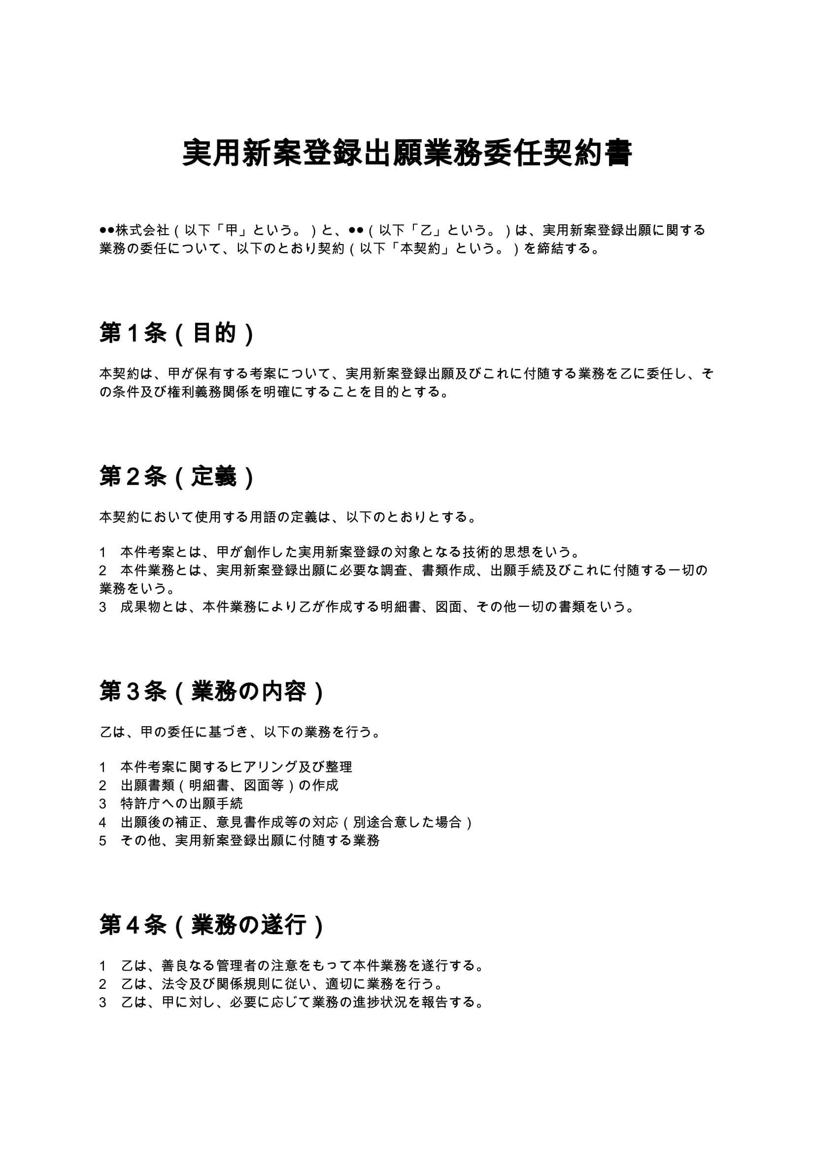
事業再生支援契約書

事業再生支援契約書は、経営不振企業に対してコンサルタント等が再生計画の策定や財務改善支援を行う際に締結する契約書です。業務範囲、報酬体系、責任範囲、秘密保持など事業再生に必要な重要条項を網羅しています。

契約書名
事業再生支援契約書
バージョン / ファイル
1.00 / Word
作成日 / 更新日
特徴
事業再生支援に特化し、成功報酬や責任制限など実務リスクを整理している。
利用シーン
経営コンサルタントが企業の再生支援を受託する/金融機関対応を含む経営改善支援を行う
メリット
業務範囲と責任範囲を明確化し、再生支援に伴うトラブルを防止できる
ダウンロード数
21件
今日から使える電子契約サービス
mysign(マイサイン)ロゴアイコン mysign(マイサイン)電子契約サービス

法的に安心・送信コスト0円・契約相手はログイン不要

今すぐ無料で始める
マイサインとは

マイサイン(mysign)はフリープランでも機能が充実!

無料ダウンロードについて
「事業再生支援契約書」の本ひな形の利用にあたっては、必ず「契約書ひな形ダウンロード利用規約」をご確認ください。無料ダウンロードされた時点で、規約に同意いただいたものとさせていただきます。

事業再生支援契約書とは?

事業再生支援契約書とは、経営不振や財務悪化に直面している企業に対し、コンサルタントや専門家が再生支援業務を提供する際に締結する契約書です。企業の立て直しには、財務分析、経営改善計画の策定、金融機関との交渉など多岐にわたる対応が必要となるため、業務範囲や責任の所在を明確にする契約が不可欠です。事業再生は企業の存続を左右する重要なプロジェクトであり、関係者間の認識のズレや責任範囲の曖昧さは重大なトラブルにつながります。そのため、本契約書は単なる業務委託契約ではなく、「再生プロジェクトのルールブック」として機能します。

事業再生支援契約書が必要となるケース

事業再生支援契約書は、以下のような場面で特に重要となります。

  • 資金繰りが悪化し、経営改善計画の策定が必要な場合 →金融機関への説明資料としても活用されるため、契約に基づく支援体制が求められます。
  • 外部コンサルタントに再生支援を依頼する場合 →業務範囲や成果物の定義を明確にしないと、期待とのズレが生じます。
  • 金融機関とのリスケジュール交渉を行う場合 →専門家の関与が前提となるケースも多く、契約書の存在が信頼性を高めます。
  • スポンサー支援やM&Aを検討している場合 →情報開示や責任分担を整理するために契約が必要です。
  • コスト削減や事業再編を進める場合 →実行支援の範囲と責任を明確にすることで、社内外の混乱を防ぎます。

事業再生支援契約書に盛り込むべき主な条項

事業再生支援契約書には、以下の条項を必ず含める必要があります。

  • 業務内容(再生支援の具体的範囲)
  • 報酬(固定報酬・成功報酬の定義)
  • 資料提供義務(情報の正確性の確保)
  • 秘密保持義務(企業情報の保護)
  • 責任制限・免責条項
  • 契約期間・解除条件
  • 知的財産権(成果物の帰属)
  • 反社会的勢力排除条項
  • 準拠法・管轄

これらを網羅することで、実務上のリスクを大幅に軽減できます。

条項ごとの解説と実務ポイント

1. 業務内容条項

事業再生支援では、「どこまでやるのか」が最も重要です。単なる助言なのか、実行支援まで含むのかによって責任範囲が大きく変わります。例えば、金融機関との交渉同席や計画書作成の範囲などは具体的に明記する必要があります。

2. 報酬条項(成功報酬の設計)

再生支援では、固定報酬に加えて成功報酬を設定するケースが一般的です。ただし、「成功」の定義を曖昧にすると紛争の原因となります。例えば、資金調達成功、債務リスケ成立、黒字化達成など、具体的な条件を明確にしておくことが重要です。

3. 資料提供義務条項

再生支援は、企業から提供される情報に大きく依存します。そのため、「情報の正確性は依頼者が責任を負う」旨を明記しておくことで、コンサルタント側のリスクを軽減できます。粉飾や情報隠しがある場合、再生計画自体が無効になる可能性もあります。

4. 秘密保持条項

事業再生では、財務情報や取引先情報など極めて機密性の高い情報を扱います。情報漏洩は企業価値を大きく毀損するため、契約書において厳格な守秘義務を設定する必要があります。

5. 免責・責任制限条項

再生支援は結果が保証されるものではありません。そのため、「成果保証をしない」「経営判断は依頼者の責任」といった免責条項は必須です。この条項がない場合、結果に対する責任追及リスクが高まります。

6. 契約解除条項

再生プロジェクトは長期化することが多く、途中で方針転換が必要になる場合もあります。そのため、違約時の解除だけでなく、やむを得ない事情による解約条件も定めておくと柔軟に対応できます。

事業再生支援契約書を作成する際の注意点

  • 成功報酬の定義を曖昧にしない →「何をもって成功とするか」を具体的に数値や条件で定義することが重要です。
  • 責任範囲を明確にする →コンサルタントは意思決定者ではないため、最終判断責任の所在を明確にします。
  • 金融機関対応の範囲を整理する →交渉主体が誰かを明確にしないと、実務が混乱します。
  • 情報の正確性を担保する条項を入れる →誤情報に基づく支援リスクを回避できます。
  • 契約期間と終了条件を柔軟に設定する →再生は長期化するため、更新や途中終了のルールが重要です。

まとめ

事業再生支援契約書は、単なる業務委託契約ではなく、企業の再建プロジェクト全体を支える重要な法的基盤です。業務範囲、報酬、責任、守秘義務などを明確にすることで、関係者間の認識を統一し、再生の成功確率を高めることができます。特に、成功報酬や責任制限の設計はトラブル防止の鍵となるため、実務に即した形で慎重に作成することが求められます。適切な契約書を整備することで、企業は安心して再生プロセスに集中でき、専門家も適切な支援を提供することが可能になります。

本ページに掲載するWebサイト制作契約書のひな形および解説は、一般的な参考情報として提供するものであり、特定の取引・案件への法的助言を目的とするものではありません。実際の契約締結に際しては、専門家(弁護士等)への確認を強く推奨いたします。

mysign運営チームロゴ

マイサインの電子申請システム 運営チーム

株式会社peko(mysign運営)|mysign(マイサイン) 運営チーム

株式会社pekoが運営する電子契約サービス「mysign(マイサイン)」の運営チームメンバー。法令遵守と信頼性の高い契約運用をテーマに、電子署名や契約実務に関する情報を発信しています。

 
 
今日から使える電子契約サービス
mysign(マイサイン)ロゴアイコン mysign(マイサイン)電子契約サービス

法的に安心・送信コスト0円・契約相手はログイン不要

今すぐ無料で始める

最短1分で契約スタート