無料から始めて今日から使える電子契約サービス「マイサイン(mysign)」

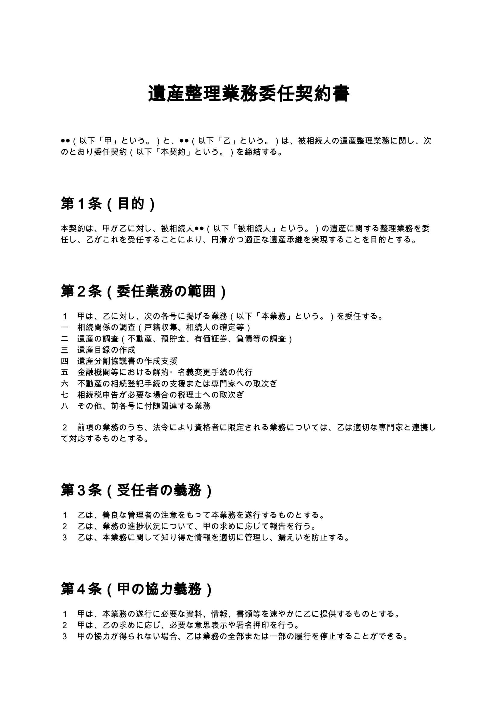
団体交渉申入書

団体交渉申入書は、労働組合が企業に対して賃金や労働条件などの協議を正式に申し入れる際に使用する文書です。誠実交渉義務や交渉事項、開催希望日などを整理し、円滑な労使交渉の開始を目的として活用されます。

契約書名
団体交渉申入書
バージョン / ファイル
1.00 / Word
作成日 / 更新日
特徴
労働組合法を踏まえた団体交渉の開始手続きを文書化できる。
利用シーン
労働組合が賃金改定交渉を申し入れる/労働条件変更について企業と協議を開始する
メリット
正式な文書により交渉開始の事実と論点を明確にできる。
ダウンロード数
8件
今日から使える電子契約サービス
mysign(マイサイン)ロゴアイコン mysign(マイサイン)電子契約サービス

法的に安心・送信コスト0円・契約相手はログイン不要

今すぐ無料で始める
マイサインとは

マイサイン(mysign)はフリープランでも機能が充実!

無料ダウンロードについて
「団体交渉申入書」の本ひな形の利用にあたっては、必ず「契約書ひな形ダウンロード利用規約」をご確認ください。無料ダウンロードされた時点で、規約に同意いただいたものとさせていただきます。

団体交渉申入書とは?

団体交渉申入書とは、労働組合が企業に対して賃金や労働条件などについて協議を求める際に提出する正式な文書です。労働組合法に基づき、使用者には正当な理由なく団体交渉を拒否してはならない誠実交渉義務が課されているため、この申入書は労使関係の出発点となる重要な役割を持ちます。企業と労働組合の間で発生する労働条件に関する問題は、個々の従業員の問題にとどまらず、組織全体の生産性や職場環境、企業の社会的評価にも影響を及ぼします。そのため、団体交渉申入書は単なる形式的な通知文ではなく、健全な労使コミュニケーションを構築するための法的かつ実務的なツールといえます。

団体交渉申入書が必要となる主なケース

団体交渉申入書は、労働組合が企業に対して正式に協議を求める必要がある場合に使用されます。特に以下のような場面では、書面による申入れが重要になります。

  • 賃金改定や賞与制度の見直しを求める場合 →労働条件の中でも最も重要な項目であり、客観的な根拠とともに交渉を開始する必要があります。
  • 就業規則の変更や制度改定が予定されている場合 →不利益変更の可能性がある場合には、事前の団体交渉が不可欠です。
  • 人員配置、雇用形態変更、整理解雇など雇用に重大な影響が生じる場合 →組合としての意見を正式に提示し、協議の場を確保することが重要です。
  • 長時間労働や安全衛生上の問題が生じている場合 →職場環境の改善を目的として団体交渉を求めるケースが多くあります。
  • 企業側とのコミュニケーションが不足している場合 →文書による申入れは交渉開始の事実を明確化し、トラブル防止にも役立ちます。

このように、団体交渉申入書は労使間の紛争を未然に防止し、建設的な協議を行うための基盤となります。

団体交渉申入書に盛り込むべき主な内容

団体交渉申入書には、交渉の目的や対象事項を明確にするための基本的な要素を記載する必要があります。一般的には以下の項目を整理して記載します。

  • 申入れの趣旨及び目的
  • 団体交渉事項の具体的内容
  • 開催希望日時及び場所
  • 出席予定者
  • 必要資料の提供依頼
  • 回答期限

これらを体系的に整理しておくことで、交渉の論点が明確になり、効率的な協議が可能になります。

条項ごとの実務解説

1 交渉事項の明確化

団体交渉申入書では、交渉事項をできる限り具体的に記載することが重要です。例えば賃金交渉の場合には、単に賃上げを求めるのではなく、対象範囲や根拠となる事情を整理しておくことで、実務上の交渉が円滑に進みます。また、複数の論点がある場合には、優先順位を付けて提示することも効果的です。これにより、双方が現実的な解決策を検討しやすくなります。

2 開催日時と場所の指定

団体交渉申入書では、開催希望日時を具体的に示すことが望ましいとされています。日時を明示することで、企業側の対応を促し、交渉開始までの期間を短縮できます。さらに、場所についても企業施設内や中立的な会議室など、実務上調整可能な候補を示しておくと、協議が円滑に進みます。

3 資料提供の依頼

労働条件に関する交渉では、企業が保有する情報が不可欠となる場合が多くあります。そのため、事前に必要資料の提供を求めることは合理的な対応といえます。例えば賃金制度や労働時間の実態を示す資料があれば、交渉の具体性が高まり、感情的対立を避けることにもつながります。

4 誠実交渉義務との関係

労働組合法では、使用者に対して誠実交渉義務が課されています。団体交渉申入書は、この義務を前提として作成されるものであり、交渉開始の正式な意思表示として重要な意味を持ちます。企業側が正当な理由なく交渉を拒否した場合には、不当労働行為として問題となる可能性もあります。そのため、申入書は法的証拠としても機能する点に留意が必要です。

団体交渉申入書作成時の注意点

  • 感情的な表現を避ける 団体交渉は対立ではなく協議であるため、冷静で客観的な文面とすることが重要です。
  • 交渉事項を整理する 論点が不明確な場合、交渉が長期化しやすくなるため、具体的かつ合理的な記載が求められます。
  • 回答期限を明示する 期限を設定することで、企業側の対応を促し、交渉開始までの時間を短縮できます。
  • 証拠性を意識する 後日の紛争に備え、送付方法や記載内容を適切に管理しておくことが望まれます。
  • 専門家の確認を行う 労働法に関する解釈は専門性が高いため、社会保険労務士や弁護士の助言を受けることが有効です。

団体交渉を円滑に進めるためのポイント

団体交渉は、企業と労働組合が相互理解を深め、職場環境の改善や生産性向上につなげるための重要な制度です。申入書の段階から建設的な姿勢を示すことで、対立構造を回避し、協調的な関係構築が期待できます。また、企業側にとっても、団体交渉はリスク管理の観点から重要な機会となります。早期に労働問題を共有し、合理的な解決策を見出すことで、紛争の深刻化を防ぐことができます。

まとめ

団体交渉申入書は、労働組合が企業に対して正式に協議を求めるための基本文書であり、労使関係のスタートラインを形成する役割を持ちます。適切に作成された申入書は、交渉の透明性を高め、トラブル防止や信頼関係の構築にも寄与します。労働条件に関する問題は企業経営に直結する重要事項であるため、団体交渉の手続を適正に行うことが求められます。実務においては、法令や就業規則との整合性を確認しながら、専門家の助言を得て適切に活用することが望ましいといえます。

本ページに掲載するWebサイト制作契約書のひな形および解説は、一般的な参考情報として提供するものであり、特定の取引・案件への法的助言を目的とするものではありません。実際の契約締結に際しては、専門家(弁護士等)への確認を強く推奨いたします。

mysign運営チームロゴ

マイサインの電子申請システム 運営チーム

株式会社peko(mysign運営)|mysign(マイサイン) 運営チーム

株式会社pekoが運営する電子契約サービス「mysign(マイサイン)」の運営チームメンバー。法令遵守と信頼性の高い契約運用をテーマに、電子署名や契約実務に関する情報を発信しています。

 
 
今日から使える電子契約サービス
mysign(マイサイン)ロゴアイコン mysign(マイサイン)電子契約サービス

法的に安心・送信コスト0円・契約相手はログイン不要

今すぐ無料で始める

最短1分で契約スタート