無料から始めて今日から使える電子契約サービス「マイサイン(mysign)」

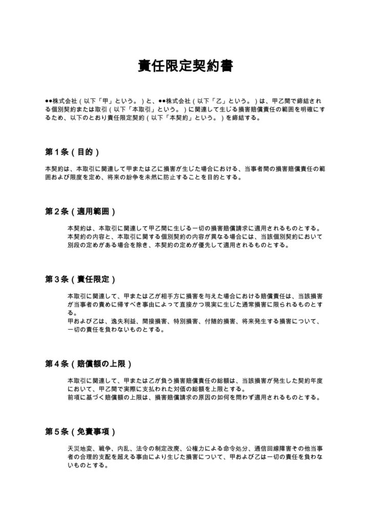
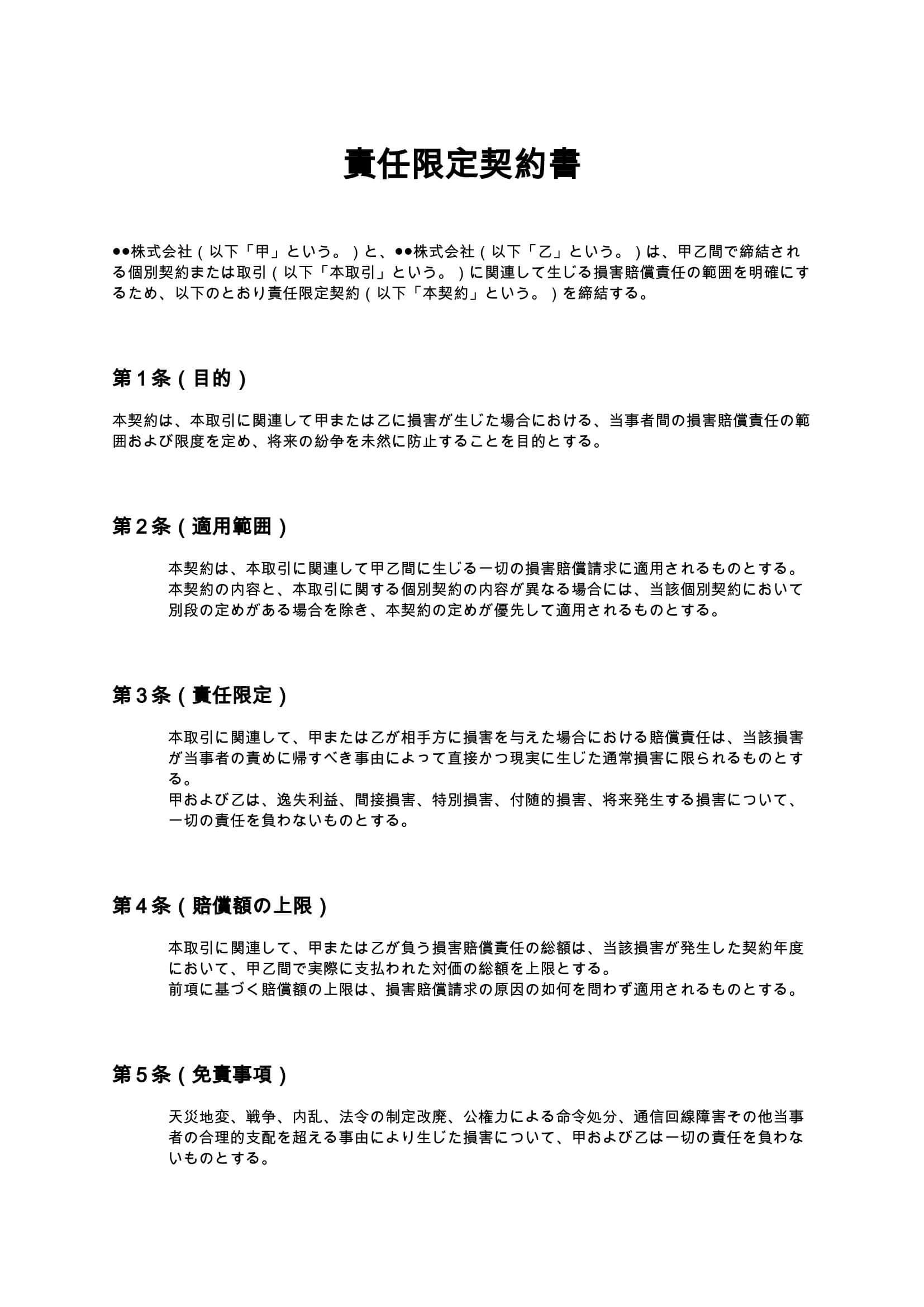
災害時情報共有システム利用規約

災害時情報共有システム利用規約は、被害状況や安否情報等をオンラインで共有するサービスの利用条件を定め、投稿情報の取扱い、免責、責任範囲を体系的に整理した実務対応型の規約ひな形です。

契約書名
災害時情報共有システム利用規約
バージョン / ファイル
1.00 / Word
作成日 / 更新日
特徴
災害情報の共有機能に特化し、投稿情報の権利処理と免責範囲を明確化した構成
利用シーン
自治体や企業が災害対応クラウドを導入する場合/防災アプリや安否確認システムを提供する事業者が利用条件を整備する場合
メリット
災害時特有のリスクを整理し運営者の法的責任範囲を明確にできる
ダウンロード数
58件
今日から使える電子契約サービス
mysign(マイサイン)ロゴアイコン mysign(マイサイン)電子契約サービス

法的に安心・送信コスト0円・契約相手はログイン不要

今すぐ無料で始める
マイサインとは

マイサイン(mysign)はフリープランでも機能が充実!

無料ダウンロードについて
「災害時情報共有システム利用規約」の本ひな形の利用にあたっては、必ず「契約書ひな形ダウンロード利用規約」をご確認ください。無料ダウンロードされた時点で、規約に同意いただいたものとさせていただきます。

災害時情報共有システム利用規約とは?

災害時情報共有システム利用規約とは、地震・台風・豪雨・土砂災害などの非常時において、被害状況や安否情報、避難情報等をオンラインで共有するシステムの利用条件を定めた文書です。近年は自治体だけでなく、民間企業や医療機関、学校、マンション管理組合などが独自に安否確認システムや防災アプリを導入するケースが増えています。その結果、情報の真偽、誤投稿、位置情報の扱い、責任の所在などが問題となる場面も増加しています。
利用規約を整備する最大の目的は、

  • 運営者と利用者の法的関係を明確化すること
  • 虚偽情報や誤情報によるトラブルを未然に防ぐこと
  • 運営者の責任範囲を限定し、リスクを適切に管理すること

にあります。災害時は通常時よりも判断が急を要するため、規約の整備は平時のうちに行っておくことが極めて重要です。

災害時情報共有システムが利用されるケース

1. 自治体による住民向け情報共有

自治体が被害状況や避難所情報をリアルタイムで住民に通知するケースでは、情報の正確性や免責の範囲を明確にする必要があります。

2. 企業の安否確認システム

従業員の安否確認や事業継続計画に基づく情報共有を行う場合、位置情報や健康情報の取扱いが問題になります。

3. 医療・福祉施設の連絡体制

患者や利用者の安全確認を行う場合、個人情報保護とのバランスを取る必要があります。

4. マンション・地域コミュニティ

住民同士で被害状況や救援情報を共有する場合、虚偽投稿やプライバシー侵害のリスク管理が不可欠です。

災害時情報共有システム利用規約に盛り込むべき必須条項

  • 適用範囲及び目的条項
  • 定義条項
  • 利用登録及びアカウント管理条項
  • 投稿情報の取扱い条項
  • 禁止事項条項
  • 免責条項
  • 損害賠償及び責任制限条項
  • サービス中断・停止条項
  • 準拠法・管轄条項

これらを体系的に整理することで、実務上の紛争予防効果が高まります。

条項ごとの解説と実務ポイント

1. 投稿情報の責任帰属

災害時は混乱が生じやすく、誤情報や推測に基づく投稿が拡散されるおそれがあります。規約では、投稿内容の責任は原則として投稿者が負うことを明記します。さらに、運営者が投稿を削除・修正できる権限を明確にすることで、緊急時の迅速な対応が可能になります。

2. 免責条項の重要性

災害情報は刻々と変化するため、情報の完全性や正確性を保証することは現実的ではありません。
そのため、

  • 情報の正確性を保証しないこと
  • システム停止による損害を限定すること
  • 最終判断は利用者自身が行うこと

を明記することが重要です。特に、避難判断や医療判断など生命に直結する事項については、最終的な意思決定は利用者責任であることを明確にする必要があります。

3. 個人情報・位置情報の取扱い

安否確認機能では位置情報や連絡先情報を扱う場合があります。
個人情報保護法に適合させるため、

  • 利用目的の明示
  • 第三者提供の有無
  • 安全管理措置

を規約またはプライバシーポリシーで明示します。

4. サービス中断条項

災害時こそ通信障害やサーバーダウンが発生しやすくなります。不可抗力による停止について責任を負わない旨を定めておくことで、過度な責任追及を防ぎます。

5. 禁止事項条項

虚偽情報、デマ、誹謗中傷、救援活動を妨害する行為などを明確に禁止します。また、運営者が不適切と判断する行為を包括的に禁止する文言を入れておくことで、将来的な新たなリスクにも対応可能です。

作成時の注意点

  • 他社規約のコピーは禁止
  • 実際のサービス内容に合わせてカスタマイズする
  • 個人情報保護方針との整合を取る
  • 自治体利用の場合は公的責任との関係を整理する
  • 定期的に見直しを行う

災害関連サービスは社会的責任が大きいため、形式的な規約ではなく、実態に即した条文設計が求められます。

実務上のポイント

企業が災害時情報共有システムを導入する場合、単に規約を作るだけでなく、社内規程や事業継続計画と整合させることが重要です。また、災害発生時の運用フロー、投稿確認体制、削除基準なども事前に定めておくことで、混乱を最小限に抑えることができます。

まとめ

災害時情報共有システム利用規約は、単なる形式的な文書ではなく、非常時における情報の安全な流通を支える法的基盤です。安否確認や被害情報共有は社会的に極めて重要な機能である一方、誤情報や責任問題のリスクも伴います。そのため、投稿責任の明確化、免責条項、責任制限条項、個人情報保護条項を体系的に整備することが不可欠です。平時のうちに規約を整備し、定期的に見直すことが、災害対応の実効性と法的安全性を高める鍵となります

本ページに掲載する災害時情報共有システム利用規約のひな形および解説は、一般的な参考情報として提供するものであり、特定の取引・案件への法的助言を目的とするものではありません。実際の契約締結に際しては、専門家(弁護士等)への確認を強く推奨いたします。

mysign運営チームロゴ

マイサインの電子申請システム 運営チーム

株式会社peko(mysign運営)|mysign(マイサイン) 運営チーム

株式会社pekoが運営する電子契約サービス「mysign(マイサイン)」の運営チームメンバー。法令遵守と信頼性の高い契約運用をテーマに、電子署名や契約実務に関する情報を発信しています。

 
 
今日から使える電子契約サービス
mysign(マイサイン)ロゴアイコン mysign(マイサイン)電子契約サービス

法的に安心・送信コスト0円・契約相手はログイン不要

今すぐ無料で始める

最短1分で契約スタート