無料から始めて今日から使える電子契約サービス「マイサイン(mysign)」

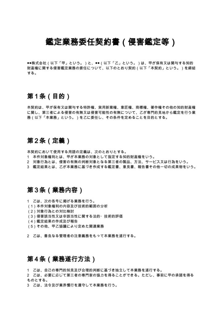
鑑定業務委任契約書(侵害鑑定等)

鑑定業務委任契約書(侵害鑑定等)は、特許・商標・著作権などの知的財産権について、侵害の有無やリスクを専門家が分析・評価する際に利用する契約書です。鑑定範囲、責任制限、成果物の権利帰属など重要条項を網羅しています。

契約書名
鑑定業務委任契約書(侵害鑑定等)
バージョン / ファイル
1.00 / Word
作成日 / 更新日
特徴
侵害鑑定特有の責任制限と専門的判断の位置付けを明確に規定している。
利用シーン
特許侵害の可能性を事前に調査する/競合製品が自社権利を侵害しているか確認する
メリット
鑑定結果の法的位置付けとリスク分担を明確にできるため紛争予防に有効。
ダウンロード数
27件
今日から使える電子契約サービス
mysign(マイサイン)ロゴアイコン mysign(マイサイン)電子契約サービス

法的に安心・送信コスト0円・契約相手はログイン不要

今すぐ無料で始める
マイサインとは

マイサイン(mysign)はフリープランでも機能が充実!

無料ダウンロードについて
「鑑定業務委任契約書(侵害鑑定等)」の本ひな形の利用にあたっては、必ず「契約書ひな形ダウンロード利用規約」をご確認ください。無料ダウンロードされた時点で、規約に同意いただいたものとさせていただきます。

鑑定業務委任契約書(侵害鑑定等)とは?

鑑定業務委任契約書(侵害鑑定等)とは、企業や個人が保有する特許権・商標権・著作権などの知的財産権について、第三者の行為が侵害に該当するか否かを専門家に分析・評価してもらう際に締結する契約書です。近年、技術やコンテンツの高度化に伴い、権利侵害の判断は非常に専門的かつ複雑になっています。そのため、弁理士や弁護士などの専門家に鑑定を依頼し、その結果をもとに事業判断や訴訟対応を行うケースが増えています。
この契約書の役割は、単に業務委託条件を定めるだけでなく、

  • 鑑定範囲や対象の明確化
  • 鑑定結果の法的位置付けの整理
  • 責任範囲の限定
  • 成果物の権利帰属の明確化

といった重要なリスク管理を行う点にあります。

鑑定業務委任契約書が必要となるケース

侵害鑑定は、ビジネス上の重要な意思決定に直結するため、契約書の整備が不可欠です。特に以下のような場面では必須となります。

  • 自社製品が他社特許を侵害していないか確認する場合 →発売前のリスクチェックとして鑑定を実施します。
  • 競合製品が自社権利を侵害している可能性がある場合 →警告書送付や訴訟の前提資料として活用されます。
  • ライセンス交渉前の権利評価を行う場合 →侵害の有無によって交渉力が大きく変わります。
  • M&Aや投資判断において知財リスクを評価する場合 →対象企業のリスク調査(デューデリジェンス)として重要です。
  • 訴訟・紛争対応のための専門意見を取得する場合 →裁判資料として利用されることもあります。

このように、鑑定業務は単なる調査ではなく、経営判断に直結する極めて重要なプロセスです。

鑑定業務委任契約書に盛り込むべき主な条項

鑑定業務委任契約書では、通常の業務委託契約とは異なり、専門判断に関する特有の条項が重要になります。

  • 業務内容(鑑定範囲・対象権利の特定)
  • 資料提供義務と前提条件
  • 成果物(鑑定書)の内容・提出方法
  • 報酬・費用負担
  • 秘密保持義務
  • 知的財産権(成果物の権利帰属)
  • 保証の否認・免責事項
  • 損害賠償・責任制限
  • 契約期間・解除条件
  • 準拠法・管轄

特に「責任制限」と「鑑定結果の位置付け」は、他の契約書以上に重要なポイントとなります。

条項ごとの解説と実務ポイント

1. 業務内容・鑑定範囲

鑑定業務では、「何をどこまで判断するのか」を明確にすることが最重要です。 例えば、以下のように具体化する必要があります。

  • 対象となる特許・商標などの権利範囲
  • 比較対象となる製品・サービス
  • 侵害判断の基準(技術的範囲、類似性など)

ここが曖昧だと、「想定と異なる鑑定結果だった」というトラブルにつながります。

2. 資料提供と前提条件

鑑定は提供された情報に大きく依存します。そのため、

  • 甲が資料の正確性を保証する
  • 乙は提供資料を前提として判断する

といった前提条件を明確にすることが不可欠です。これは後の責任問題を大きく左右する重要条項です。

3. 成果物(鑑定書)の取扱い

鑑定結果は、企業の意思決定や訴訟に使用されるため、

  • 提出形式(書面・PDFなど)
  • 説明義務(口頭説明の有無)
  • 第三者提供の可否

を明確にしておく必要があります。特に、無断で外部に提出されることを防ぐための制限は重要です。

4. 免責条項(最重要)

鑑定業務において最も重要なのが免責条項です。鑑定結果はあくまで「専門家の意見」であり、裁判所の判断を保証するものではありません。
そのため、

  • 結果の正確性・完全性を保証しない
  • 裁判結果との一致を保証しない
  • 意思決定の最終責任は依頼者にある

といった内容を明記する必要があります。

5. 責任制限条項

万が一損害が発生した場合に備え、

  • 賠償額の上限(報酬額まで等)
  • 間接損害の除外

を定めることが一般的です。これがない場合、鑑定結果をもとにした巨額損害の請求リスクが生じます。

6. 知的財産権(成果物の帰属)

鑑定書の著作権については、

  • 依頼者に帰属させる
  • 専門家に帰属させる
  • 利用権のみ付与する

など複数のパターンがあります。実務では、依頼者帰属+専門家のノウハウ利用許可という形が多く採用されます。

鑑定業務委任契約書を作成する際の注意点

契約書作成時には、以下のポイントに特に注意が必要です。

  • 鑑定範囲を曖昧にしない →対象を具体的に特定しないと紛争の原因になります。
  • 免責条項を必ず入れる →これがないと専門家側のリスクが極めて高くなります。
  • 成果物の利用範囲を明確にする →訴訟利用や第三者提出の可否を整理します。
  • 前提条件を明示する →資料の不備による責任問題を防ぎます。
  • 契約書の使い回しをしない →案件ごとに対象権利や業務内容が異なるため個別設計が必要です。

まとめ

鑑定業務委任契約書(侵害鑑定等)は、単なる業務委託契約ではなく、「専門的判断のリスクをコントロールする契約」です。侵害鑑定は、訴訟・ライセンス・事業戦略に直結する重要な判断材料となるため、契約書の整備が不十分だと、重大なトラブルや損失につながる可能性があります。
そのため、

  • 鑑定範囲の明確化
  • 免責・責任制限の適切な設定
  • 成果物の取扱いの整理

を中心に、実務に即した契約書を作成することが重要です。専門性の高い分野だからこそ、契約書によるリスクコントロールが、企業防衛の鍵となります。

本ページに掲載する鑑定業務委任契約書(侵害鑑定等)のひな形および解説は、一般的な参考情報として提供するものであり、特定の取引・案件への法的助言を目的とするものではありません。実際の契約締結に際しては、専門家(弁護士等)への確認を強く推奨いたします。

mysign運営チームロゴ

マイサインの電子申請システム 運営チーム

株式会社peko(mysign運営)|mysign(マイサイン) 運営チーム

株式会社pekoが運営する電子契約サービス「mysign(マイサイン)」の運営チームメンバー。法令遵守と信頼性の高い契約運用をテーマに、電子署名や契約実務に関する情報を発信しています。

 
 
今日から使える電子契約サービス
mysign(マイサイン)ロゴアイコン mysign(マイサイン)電子契約サービス

法的に安心・送信コスト0円・契約相手はログイン不要

今すぐ無料で始める

最短1分で契約スタート