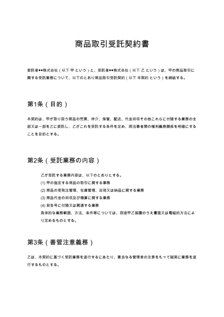
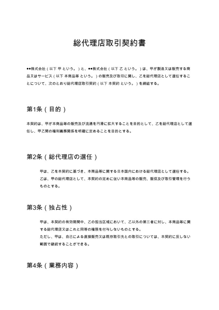
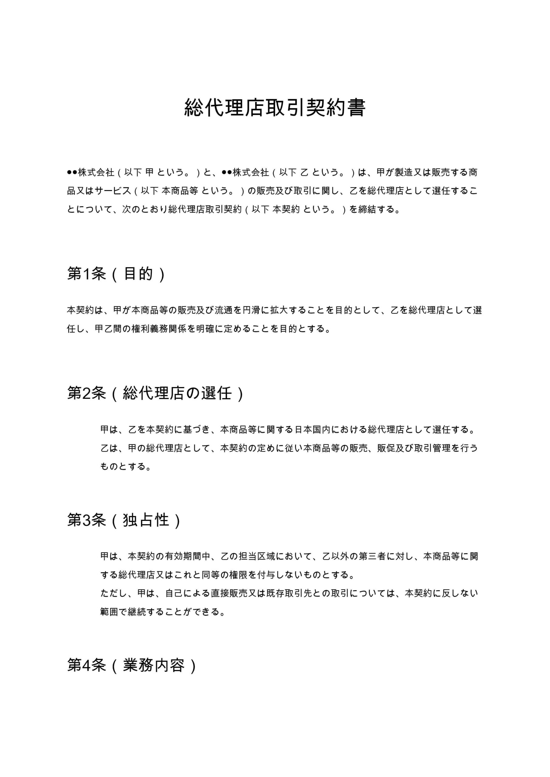
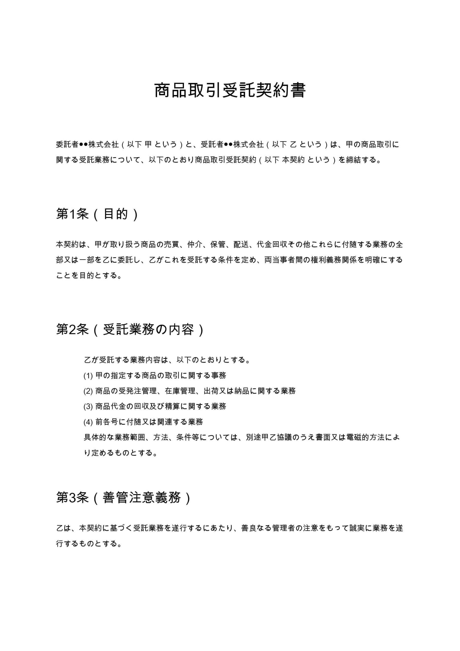
無料から始めて今日から使える電子契約サービス「マイサイン(mysign)」

マーケティングデータ共有覚書

マーケティングデータ共有覚書は、広告配信や顧客分析等の目的で企業間においてデータを共有する際の利用範囲・安全管理・個人情報対応を明確化する契約書ひな形です。

契約書名
マーケティングデータ共有覚書
バージョン / ファイル
1.00 / Word
作成日 / 更新日
特徴
マーケティング利用目的限定・個人情報保護法対応・安全管理措置を体系的に規定している点。
利用シーン
広告代理店と事業会社が顧客分析データを共有する場合/共同キャンペーン実施時に購買データを相互利用する場合
メリット
データ利用範囲と責任分担を明確化し、法令違反や情報漏えいリスクを低減できる。
ダウンロード数
29件
今日から使える電子契約サービス
mysign(マイサイン)ロゴアイコン mysign(マイサイン)電子契約サービス

法的に安心・送信コスト0円・契約相手はログイン不要

今すぐ無料で始める
マイサインとは

マイサイン(mysign)はフリープランでも機能が充実!

無料ダウンロードについて
「マーケティングデータ共有覚書」の本ひな形の利用にあたっては、必ず「契約書ひな形ダウンロード利用規約」をご確認ください。無料ダウンロードされた時点で、規約に同意いただいたものとさせていただきます。

マーケティングデータ共有覚書とは?

マーケティングデータ共有覚書とは、企業間で広告配信、顧客分析、販促施策、共同キャンペーンなどを実施する際に、顧客データやアクセス解析データ等を安全かつ適法に共有するための合意文書です。近年、データドリブン経営の重要性が高まる一方で、個人情報保護法の改正やプライバシー意識の高まりにより、データの取扱いを誤ることは重大な法的・信用リスクにつながります。特に次のようなケースでは、契約書や覚書による明確なルール整備が不可欠です。

  • 広告代理店と事業会社が顧客データを共有する場合
  • グループ会社間で購買履歴データを分析する場合
  • 共同キャンペーンで応募者情報を相互利用する場合
  • 外部分析会社にアクセスログを提供する場合

マーケティングデータ共有覚書は、単なる事務的な確認書ではなく、企業の情報ガバナンス体制を示す重要な法的インフラといえます。

マーケティングデータ共有が必要となる具体的ケース

1. 広告効果測定・コンバージョン分析

Web広告やSNS広告の運用では、クリック情報や購買履歴を照合することが一般的です。この際、広告代理店や媒体社とデータを共有する必要が生じます。しかし、データの範囲や再利用の可否を明確にしておかなければ、目的外利用や情報漏えいのリスクが高まります。

2. 共同マーケティング・アライアンス

異業種間のコラボキャンペーンでは、応募者情報や購買データを相互に活用することがあります。この場合、どちらがデータ管理主体となるのか、第三者提供に該当するのかを明確にしなければなりません。

3. グループ会社内データ活用

ホールディングス体制の企業では、グループ横断で顧客データを分析するケースがあります。たとえグループ内であっても、法的には別法人である以上、契約による整理が重要です。

マーケティングデータ共有覚書に盛り込むべき必須条項

実務上、次の条項は必ず規定すべきです。

  • 目的限定条項
  • データの定義条項
  • 個人情報の適法取得確認条項
  • 第三者提供・再委託条項
  • 安全管理措置条項
  • 漏えい時の報告義務条項
  • 知的財産権条項
  • 責任制限条項
  • 準拠法・管轄条項

これらを体系的に整理することで、契約としての実効性が確保されます。

条項ごとの実務解説

1. 目的限定条項

データは本来、取得時に特定した利用目的の範囲でのみ利用できます。そのため、覚書では本目的を具体的に定義し、目的外利用を明確に禁止することが重要です。目的が曖昧なままだと、後日トラブルが発生した際に解釈が分かれます。

2. データの定義条項

マーケティングデータには、次のような多様な情報が含まれます。

  • 顧客属性情報
  • 購買履歴
  • アクセスログ
  • 広告効果測定データ
  • 統計加工データ

どのデータが共有対象なのかを具体的に列挙することで、過剰提供を防止できます。

3. 個人情報関連条項

個人データを含む場合、次の点が特に重要です。

  • 適法取得の確認
  • 第三者提供の同意取得の有無
  • 匿名加工情報への転換
  • 再識別禁止

特に、匿名加工情報を受領した場合の再識別禁止は明確に規定すべきです。

4. 安全管理措置条項

安全管理措置は抽象的に書くだけでなく、実務的な観点を含めることが望ましいです。

  • アクセス権限の限定
  • パスワード管理
  • ログ管理
  • 暗号化措置
  • クラウド管理時の対策

この条項は、万一監督官庁から確認を受けた場合の説明資料にもなります。

5. 漏えい時対応条項

漏えいが発生した場合の通知期限、協議方法、再発防止策の策定などを明確にします。迅速な初動対応ができるかどうかは、契約条項の明確さに左右されます。

6. 知的財産権条項

共有データから生成された分析レポートや統計成果物の帰属を定める条項です。帰属を曖昧にすると、将来的な利用制限や紛争の原因になります。

7. 責任制限条項

通常かつ直接の損害に限定する旨を定めることで、過大な賠償請求リスクを抑制できます。特にデータ漏えいは損害額が高額化しやすいため、責任範囲の明確化は重要です。

作成時の注意点

  • 他社契約書の無断流用は避ける
  • プライバシーポリシーとの整合を確認する
  • 委託契約との役割分担を整理する
  • 海外移転がある場合は越境移転規制を確認する
  • 法改正時には必ず改訂する

特に、データ共有契約と業務委託契約の内容が矛盾しないよう注意が必要です。

マーケティングデータ共有覚書を整備するメリット

  • 法令違反リスクの低減
  • 情報漏えい時の対応迅速化
  • 社内ガバナンス強化
  • 取引先からの信頼向上

データ活用を加速させるためには、攻めのマーケティングと守りの法務体制の両立が不可欠です。

まとめ

マーケティングデータ共有覚書は、企業間データ活用時代におけるリスク管理の中核となる文書です。顧客データ、広告効果測定データ、分析レポートなどを安全かつ適法に扱うためには、利用目的、管理体制、責任範囲を明確に定めておく必要があります。データを活用する企業ほど、契約整備の重要性は高まります。覚書を整備することは、単なるリスク回避ではなく、持続可能なデータ戦略の基盤づくりといえるでしょう。

本ページに掲載するマーケティングデータ共有覚書のひな形および解説は、一般的な参考情報として提供するものであり、特定の取引・案件への法的助言を目的とするものではありません。実際の契約締結に際しては、専門家(弁護士等)への確認を強く推奨いたします。

mysign運営チームロゴ

マイサインの電子申請システム 運営チーム

株式会社peko(mysign運営)|mysign(マイサイン) 運営チーム

株式会社pekoが運営する電子契約サービス「mysign(マイサイン)」の運営チームメンバー。法令遵守と信頼性の高い契約運用をテーマに、電子署名や契約実務に関する情報を発信しています。

 
 
今日から使える電子契約サービス
mysign(マイサイン)ロゴアイコン mysign(マイサイン)電子契約サービス

法的に安心・送信コスト0円・契約相手はログイン不要

今すぐ無料で始める

最短1分で契約スタート