無料から始めて今日から使える電子契約サービス「マイサイン(mysign)」

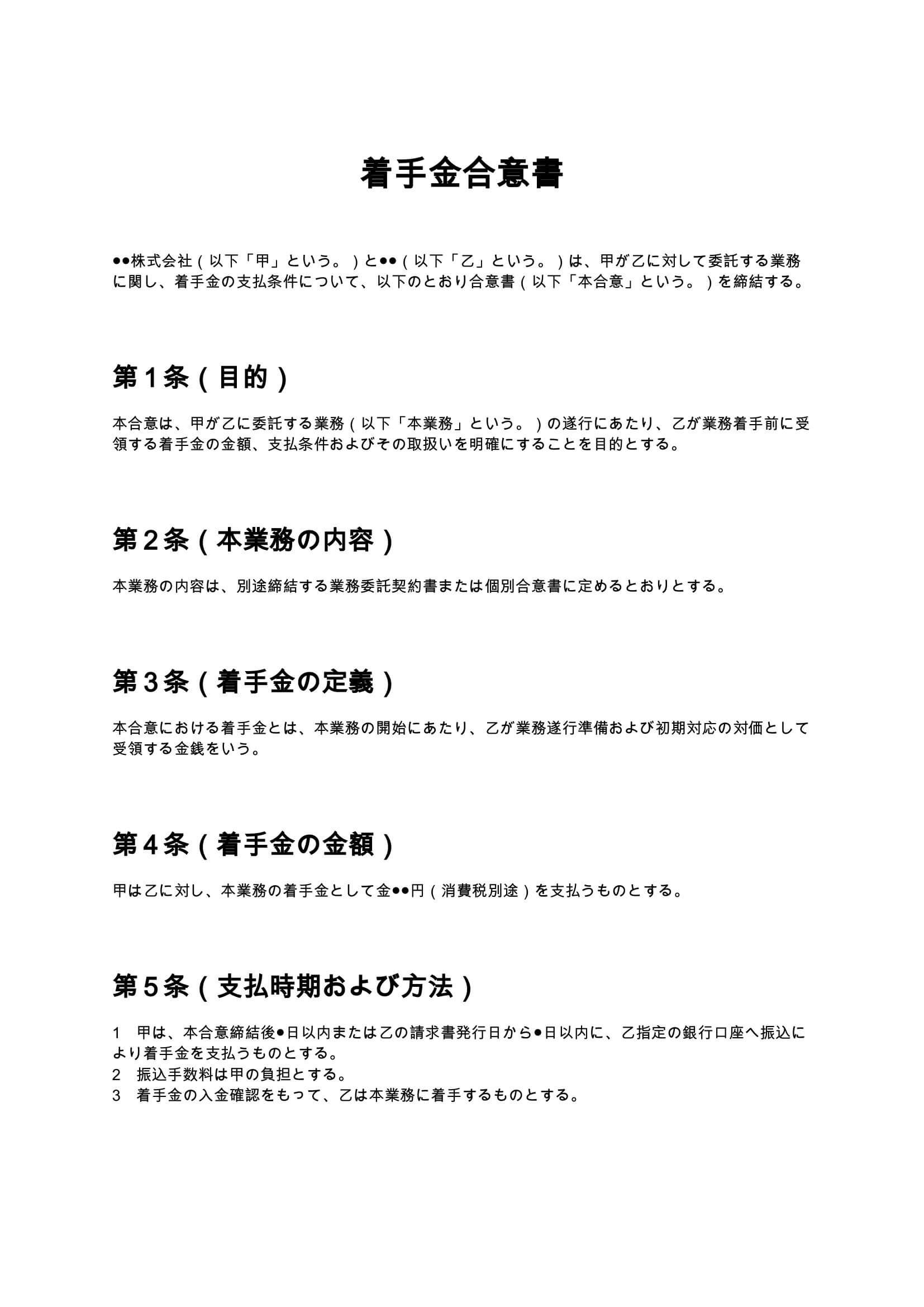
着手金合意書

着手金合意書は、業務開始前に支払われる着手金の金額や返金条件、支払時期などを明確にするための契約書です。業務委託やコンサル契約などにおいて、初期費用トラブルを防止するために活用されます。

契約書名
着手金合意書
バージョン / ファイル
1.00 / Word
作成日 / 更新日
特徴
着手金の返金可否や支払条件を明確に定めている
利用シーン
コンサル業務の契約時に着手金を設定する/士業が案件開始前に初期費用を受領する
メリット
未回収リスクや返金トラブルを事前に防止できる
ダウンロード数
2件
今日から使える電子契約サービス
mysign(マイサイン)ロゴアイコン mysign(マイサイン)電子契約サービス

法的に安心・送信コスト0円・契約相手はログイン不要

今すぐ無料で始める
マイサインとは

マイサイン(mysign)はフリープランでも機能が充実!

無料ダウンロードについて
「着手金合意書」の本ひな形の利用にあたっては、必ず「契約書ひな形ダウンロード利用規約」をご確認ください。無料ダウンロードされた時点で、規約に同意いただいたものとさせていただきます。

着手金合意書とは?

着手金合意書とは、業務開始前に依頼者が受任者へ支払う「着手金」の金額や支払条件、返金の有無などを明確に定める契約書です。主に士業(弁護士・司法書士・税理士)やコンサルティング業務、制作業務などにおいて広く利用されます。着手金は、業務の成果に関係なく発生する報酬であり、「業務に着手するための対価」としての性質を持ちます。そのため、成功報酬や成果報酬とは異なり、業務が途中で終了した場合でも原則として返金されないケースが多いのが特徴です。
このような特性から、着手金の扱いについて事前に明確な合意をしておかないと、

  • 途中解約時に返金トラブルが発生する
  • 支払時期を巡って認識のズレが生じる
  • 業務着手のタイミングが不明確になる

といった問題が起こりやすくなります。着手金合意書は、こうしたトラブルを未然に防ぎ、契約関係を円滑に進めるための重要な書面です。

着手金合意書が必要となるケース

着手金合意書は、特に以下のような場面で必要性が高まります。

  • 士業が案件を受任する場合 →調査や書類作成など、初期段階から労力が発生するため、着手金でリスクをカバーします。
  • コンサルティング契約を締結する場合 →戦略設計や初期分析など、成果が見えにくい段階の対価として設定されます。
  • 制作・開発業務を受託する場合 →デザインや設計など初期工程のコスト回収を目的とします。
  • 成果報酬型契約と併用する場合 →着手金+成功報酬の形で、双方のリスクバランスを取ります。
  • キャンセルリスクが高い業務の場合 →途中解約による損失を防ぐために着手金を設定します。

このように、着手金は「業務開始時点のリスクヘッジ」として非常に重要な役割を持っています。

着手金合意書に盛り込むべき主な条項

着手金合意書には、以下の条項を必ず盛り込む必要があります。

  • 着手金の定義(何に対する対価か)
  • 金額および消費税の扱い
  • 支払時期・支払方法
  • 業務着手の条件(入金確認後など)
  • 返金の有無および条件
  • 契約解除時の取扱い
  • 追加費用の発生条件
  • 損害賠償責任
  • 準拠法・管轄裁判所

これらを明確に定めることで、実務上のトラブルを大幅に減らすことができます。

条項ごとの解説と実務ポイント

1. 着手金の定義条項

着手金は「成果に対する報酬ではない」ことを明確にすることが最重要です。 この定義が曖昧だと、「成果が出ていないのに返金されないのは不当」といったクレームにつながります。

2. 支払時期・着手条件

「入金確認後に業務着手」と明記することで、未払いリスクを防ぐことができます。 特にフリーランスや中小事業者にとっては、キャッシュフローを守る重要な条項です。

3. 返金条項

最もトラブルになりやすい部分です。

  • 原則返金しない
  • 一部返金する場合の基準
  • 乙の責任による場合の例外

などを具体的に定めることで、紛争リスクを大幅に低減できます。

4. 契約解除条項

途中解約時の処理を明確にします。 特に「依頼者都合の解約=返金なし」とすることで、事業者側のリスクを抑えることが可能です。

5. 追加費用条項

業務範囲の拡大は実務上頻繁に発生します。 「別途協議」としておくことで、柔軟に対応できる設計にすることが重要です。

6. 損害賠償・責任制限

トラブル発生時の責任範囲を限定します。 特に高額案件では、責任の上限を設定することも検討すべきポイントです。

着手金合意書を作成する際の注意点

  • 返金条件を曖昧にしない →「場合による」などの表現はトラブルの原因になります。
  • 業務範囲とセットで設計する →着手金だけでなく、全体契約との整合性が重要です。
  • 消費税の扱いを明記する →税込・税別の記載漏れは実務でよくあるミスです。
  • クーリングオフとの関係に注意 →個人顧客の場合、特定商取引法の適用可能性を確認する必要があります。
  • 専門家チェックを行う →特に高額契約や継続契約では、弁護士の確認が推奨されます。

まとめ

着手金合意書は、単なる「前払いの確認書」ではなく、契約全体のリスクバランスを調整する重要な法的文書です。
着手金を適切に設定し、その取扱いを明確にしておくことで、

  • 未回収リスクの回避
  • 返金トラブルの防止
  • 業務開始のスムーズ化

といった実務上のメリットを得ることができます。特に士業やコンサル、制作業など「先行コストが発生するビジネス」においては、着手金合意書の整備は必須といえるでしょう。契約トラブルを未然に防ぎ、安心して業務を進めるためにも、自社に適した着手金ルールを明文化しておくことが重要です。

本ページに掲載するWebサイト制作契約書のひな形および解説は、一般的な参考情報として提供するものであり、特定の取引・案件への法的助言を目的とするものではありません。実際の契約締結に際しては、専門家(弁護士等)への確認を強く推奨いたします。

mysign運営チームロゴ

マイサインの電子申請システム 運営チーム

株式会社peko(mysign運営)|mysign(マイサイン) 運営チーム

株式会社pekoが運営する電子契約サービス「mysign(マイサイン)」の運営チームメンバー。法令遵守と信頼性の高い契約運用をテーマに、電子署名や契約実務に関する情報を発信しています。

 
 
今日から使える電子契約サービス
mysign(マイサイン)ロゴアイコン mysign(マイサイン)電子契約サービス

法的に安心・送信コスト0円・契約相手はログイン不要

今すぐ無料で始める

最短1分で契約スタート