無料から始めて今日から使える電子契約サービス「マイサイン(mysign)」

サービス利用規約(総合型)

サービス利用規約(総合型)は、Webサービスやアプリ、会員制サービスなどを運営する事業者が、ユーザーとの利用条件や責任範囲を包括的に定めるための規約ひな形です。トラブル防止と法的リスク低減を目的に、幅広い業種で利用できます。

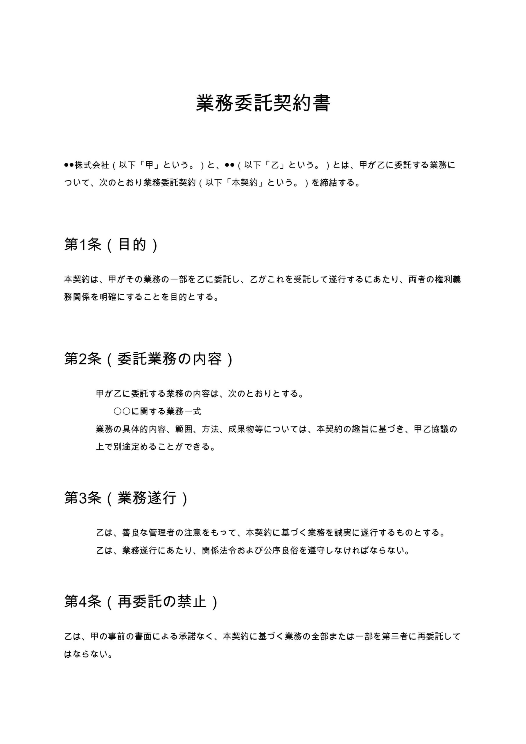
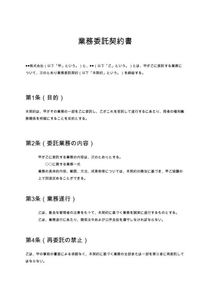
契約書名
サービス利用規約(総合型)
バージョン / ファイル
1.00 / Word
作成日 / 更新日
特徴
ユーザー利用条件から免責・責任制限までを包括的に定めた汎用型の利用規約である点。
利用シーン
Webサービスやアプリを新規公開する場合/既存サービスの規約を全面的に整備・見直しする場合。
メリット
サービス運営上の法的リスクを事前に整理し、ユーザーとのトラブルを未然に防止できる。
ダウンロード数
82件
今日から使える電子契約サービス
mysign(マイサイン)ロゴアイコン mysign(マイサイン)電子契約サービス

法的に安心・送信コスト0円・契約相手はログイン不要

今すぐ無料で始める
マイサインとは

マイサイン(mysign)はフリープランでも機能が充実!

無料ダウンロードについて
「サービス利用規約(総合型)」の本ひな形の利用にあたっては、必ず「契約書ひな形ダウンロード利用規約」をご確認ください。無料ダウンロードされた時点で、規約に同意いただいたものとさせていただきます。

サービス利用規約(総合型)とは?

サービス利用規約(総合型)とは、Webサービス、アプリ、オンラインプラットフォーム、会員制サイトなどを運営する事業者が、ユーザーとの間の利用条件を包括的に定める文書です。総合型という名称のとおり、特定業種や機能に限定せず、幅広いサービス形態に対応できる汎用的な規約である点が特徴です。利用規約は、単なる注意書きではなく、ユーザーがサービスを利用することで成立する契約の内容を明文化したものです。そのため、規約の有無や内容次第で、トラブル発生時の事業者の立場は大きく変わります。

なぜサービス利用規約が必要なのか

サービス利用規約を定める最大の理由は、事業者とユーザーの間の権利義務関係を明確にすることにあります。
規約が存在しない場合、以下のようなリスクが生じます。

  • サービスの使い方を巡る解釈の相違
  • 不正利用や迷惑行為への対応根拠がない
  • 損害賠償請求を受けた際に責任範囲を限定できない

総合型のサービス利用規約を整備しておくことで、こうした不確実性をあらかじめ排除し、運営上のリスクを最小限に抑えることができます。

サービス利用規約(総合型)が想定する主なサービス

総合型の利用規約は、以下のようなサービスで広く利用されます。

  • WebサービスやSaaS
  • スマートフォンアプリ
  • 会員制サイト、サブスクリプションサービス
  • オンラインツール、業務支援システム

特定の業種や機能に縛られないため、サービス開始時のベース規約として採用し、後から個別規約や特約を追加する運用にも適しています。

サービス利用規約に盛り込むべき必須条項

総合型のサービス利用規約では、以下の条項を体系的に盛り込むことが重要です。

  • 適用範囲と規約の位置付け
  • 利用登録やアカウント管理
  • 禁止事項
  • サービス内容の変更や中断
  • 知的財産権の帰属
  • 利用料金や支払条件
  • 利用停止や登録抹消
  • 免責事項
  • 損害賠償責任
  • 個人情報の取扱い
  • 規約変更の方法
  • 準拠法および管轄裁判所

これらを漏れなく整理することで、実務に耐える規約となります。

条項ごとの実務的なポイント

適用条項と定義条項

最初に、本規約がどの範囲のサービスに適用されるのかを明確にします。また、ユーザー、登録ユーザー、コンテンツなどの用語を定義しておくことで、条文全体の解釈のブレを防ぐことができます。

利用登録とアカウント管理

利用登録制サービスでは、登録情報の正確性やアカウント管理責任をユーザー側に帰属させることが重要です。これにより、なりすましや不正利用が発生した場合でも、事業者側の責任を限定しやすくなります。

禁止事項条項

禁止事項は、運営者がサービス秩序を維持するための中核条項です。違法行為、不正アクセス、虚偽情報の登録などを列挙しつつ、当社が不適切と判断する行為という包括的表現を入れておくと、将来的な想定外の行為にも対応できます。

サービス変更・中断条項

システムメンテナンスや仕様変更は、オンラインサービスでは不可避です。そのため、事前通知なくサービス内容を変更または中断できる旨を明記し、これによる損害について責任を負わないことを定めておく必要があります。

知的財産権条項

サービス上の文章、画像、プログラム、デザインなどの権利が誰に帰属するのかを明確にします。無断転載や二次利用を防止するためにも、著作権等は当社または正当な権利者に帰属する旨を明示します。

免責事項と責任制限

免責条項は、サービス利用規約の中でも特に重要です。情報の正確性や完全性を保証しないこと、サービス利用により生じた損害について責任を負わないことを定めることで、事業者の法的リスクを大幅に軽減できます。

損害賠償条項

ユーザーが規約に違反した場合の損害賠償責任を明記します。あわせて、当社が責任を負う場合でも、通常かつ直接の損害に限定するなど、責任範囲を整理することが実務上重要です。

個人情報の取扱い

個人情報の取扱いについては、プライバシーポリシーと整合させる必要があります。利用規約では、詳細はプライバシーポリシーに従う旨を定め、二重規制や矛盾を避ける構成が望ましいです。

準拠法・管轄条項

トラブル発生時にどの法律を適用し、どの裁判所で争うのかを明確にします。通常は日本法を準拠法とし、事業者本店所在地を管轄する裁判所を専属的合意管轄とする形が一般的です。

サービス利用規約(総合型)作成時の注意点

利用規約作成において、特に注意すべき点があります。
・他社規約のコピーは避ける
・サービス内容に合わない条文をそのまま使わない
・法令改正やサービス変更に応じて見直す
規約は一度作って終わりではなく、サービスの成長に合わせて更新していく法的インフラと捉えることが重要です。

総合型利用規約と個別規約の使い分け

総合型のサービス利用規約は、あくまで基本ルールを定めるものです。決済、サブスクリプション、投稿機能など、特定機能については、個別規約や特約を別途設けることで、より柔軟かつ安全な運用が可能になります。

まとめ

サービス利用規約(総合型)は、Webサービスやアプリ運営における土台となる重要な契約文書です。包括的な規約を整備しておくことで、ユーザーとの認識のズレを防ぎ、トラブル発生時にも冷静かつ法的に対応することができます。サービスを安心して成長させるためにも、利用規約を単なる形式ではなく、事業を守る仕組みとして位置付けることが求められます。

本ページに掲載するサービス利用規約(総合型)のひな形および解説は、一般的な参考情報として提供するものであり、特定の取引・案件への法的助言を目的とするものではありません。実際の契約締結に際しては、専門家(弁護士等)への確認を強く推奨いたします。

mysign運営チームロゴ

マイサインの電子申請システム 運営チーム

株式会社peko(mysign運営)|mysign(マイサイン) 運営チーム

株式会社pekoが運営する電子契約サービス「mysign(マイサイン)」の運営チームメンバー。法令遵守と信頼性の高い契約運用をテーマに、電子署名や契約実務に関する情報を発信しています。

 
 
今日から使える電子契約サービス
mysign(マイサイン)ロゴアイコン mysign(マイサイン)電子契約サービス

法的に安心・送信コスト0円・契約相手はログイン不要

今すぐ無料で始める

最短1分で契約スタート