無料から始めて今日から使える電子契約サービス「マイサイン(mysign)」

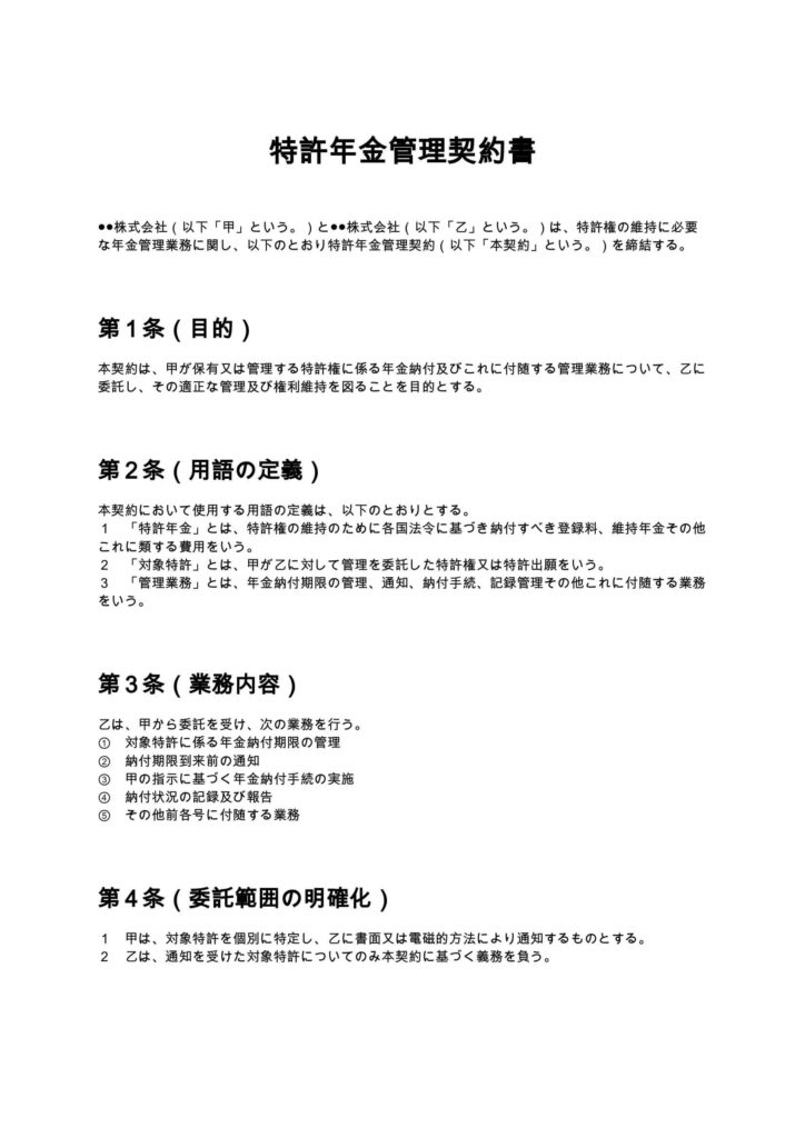
システム導入コンサルティング契約書

システム導入コンサルティング契約書は、業務システムや基幹システムの導入支援を行う際に、業務範囲・責任範囲・報酬条件などを明確化するための契約書ひな形です。

契約書名
システム導入コンサルティング契約書
バージョン / ファイル
1.00 / Word
作成日 / 更新日
特徴
助言業務であることを明確化しつつ、成果物帰属と責任上限を整理している点。
利用シーン
基幹システム刷新プロジェクトの外部コンサル活用時/SaaS導入に伴う要件定義・ベンダー選定支援を依頼する場合
メリット
業務範囲と責任範囲を明確にし、導入トラブル時のリスクを抑制できる。
ダウンロード数
64件
今日から使える電子契約サービス
mysign(マイサイン)ロゴアイコン mysign(マイサイン)電子契約サービス

法的に安心・送信コスト0円・契約相手はログイン不要

今すぐ無料で始める
マイサインとは

マイサイン(mysign)はフリープランでも機能が充実!

無料ダウンロードについて
「システム導入コンサルティング契約書」の本ひな形の利用にあたっては、必ず「契約書ひな形ダウンロード利用規約」をご確認ください。無料ダウンロードされた時点で、規約に同意いただいたものとさせていただきます。

システム導入コンサルティング契約書とは?

システム導入コンサルティング契約書とは、企業が新たな業務システムや基幹システム、SaaS、クラウドサービス等を導入する際に、外部コンサルタントへ支援を依頼する条件を定めた契約書です。
近年、多くの企業がDX推進や業務効率化を目的としてシステム刷新を進めています。しかし、ITベンダー任せの導入では、要件定義の不備やコスト超過、現場との乖離といった問題が発生しやすくなります。そこで重要になるのが、第三者的立場から助言・支援を行うシステム導入コンサルタントの存在です。
本契約書は、
・業務範囲の明確化
・成果物の帰属整理
・責任範囲の限定
・報酬条件の確定
を通じて、導入プロジェクトの法的基盤を整備する役割を果たします。

システム導入コンサルティング契約が必要となるケース

1. 基幹システム刷新プロジェクト

ERPや販売管理システム、会計システムの全面刷新では、数千万〜数億円規模の投資となることもあります。外部専門家の助言を受ける場合、責任範囲と役割分担を明確にするため契約書は必須です。

2. SaaS導入・クラウド移行支援

SaaSの選定やクラウド移行では、比較検討資料作成やベンダー折衝支援が行われます。助言業務であることを明確にしておかなければ、成果保証義務と誤認されるリスクがあります。

3. 要件定義フェーズのみ外部支援する場合

開発は別会社に依頼し、要件定義だけコンサル会社に依頼するケースでは、成果物の帰属や再利用範囲を契約で整理する必要があります。

システム導入コンサルティング契約書に盛り込むべき必須条項

  • 目的条項
  • 業務内容および範囲
  • 実施体制
  • 甲の協力義務
  • 成果物および知的財産権
  • 報酬・支払条件
  • 秘密保持
  • 責任制限
  • 契約期間・解除
  • 反社会的勢力排除条項
  • 準拠法・管轄

これらを体系的に整備することで、プロジェクトトラブル時の法的リスクを大幅に低減できます。

条項ごとの解説と実務ポイント

1. 業務内容条項

最も重要なのが業務範囲の明確化です。 ・現状分析のみか ・要件定義まで含むのか ・導入後評価まで行うのか を具体的に記載します。曖昧な記載は追加業務の無償対応要求につながります。別紙仕様書方式で定めるのが実務上有効です。

2. 助言業務である旨の明確化

本契約は請負契約ではなく、原則として準委任契約に該当します。そのため、結果保証をしないことを明確に記載することが重要です。システムが期待通りに稼働しなかった場合でも、コンサルタントが自動的に損害賠償責任を負うわけではないことを明示しておきます。

3. 成果物の著作権帰属

報告書や分析資料の著作権帰属を明確にします。 ・原則発注者帰属とするか ・利用許諾方式にするか ・再利用可能範囲をどう定めるか を整理します。コンサル会社側のテンプレートやノウハウまで譲渡対象に含めないよう注意が必要です。

4. 責任制限条項

IT導入プロジェクトでは損害額が高額化する傾向があります。そのため、 ・責任上限を報酬額相当とする ・間接損害を除外する といった条項を設けることが一般的です。この条項がなければ、予見不能な損害まで請求される可能性があります。

5. 甲の協力義務

発注者の情報提供遅延や判断遅延がプロジェクト失敗の原因になるケースは少なくありません。協力義務条項を設けることで、責任分担を明確にします。

6. 秘密保持条項

業務フロー、売上データ、人事情報など機微情報を扱うため、秘密保持条項は不可欠です。必要に応じて別途NDAを締結することもあります。

実務上の注意点

  • ベンダー契約との整合性を確認する
  • 成果物の利用範囲を具体的に定める
  • 責任上限の妥当性を検討する
  • 個人情報取扱いの有無を確認する
  • 契約類型を準委任で整理する

特に、開発契約とコンサル契約を混同すると責任構造が不明確になります。契約体系を分けて整理することが重要です。

よくあるトラブル事例

1. 成果保証と誤解されたケース

助言業務にもかかわらず、システム効果が出なかったとして損害賠償請求を受けるケースがあります。契約書で結果保証を否定していれば防御可能です。

2. 業務範囲の拡大

当初想定していない追加作業が発生し、無償対応を求められるケースがあります。変更管理条項を設けることが有効です。

3. 成果物の無断再利用

コンサル会社のノウハウが他社案件へ流用される問題もあります。知的財産条項で整理しておく必要があります。

まとめ

システム導入コンサルティング契約書は、単なる形式的文書ではなく、数千万円規模のIT投資を守る法的インフラです。業務範囲の明確化、助言業務の性質整理、責任制限、成果物帰属の整理という4点を押さえることで、導入プロジェクトのリスクを大幅に軽減できます。DX時代においてシステム投資は不可避です。その成功確率を高めるためにも、契約書を戦略的に整備することが企業経営において重要となります。

本ページに掲載するシステム導入コンサルティング契約書のひな形および解説は、一般的な参考情報として提供するものであり、特定の取引・案件への法的助言を目的とするものではありません。実際の契約締結に際しては、専門家(弁護士等)への確認を強く推奨いたします。

mysign運営チームロゴ

マイサインの電子申請システム 運営チーム

株式会社peko(mysign運営)|mysign(マイサイン) 運営チーム

株式会社pekoが運営する電子契約サービス「mysign(マイサイン)」の運営チームメンバー。法令遵守と信頼性の高い契約運用をテーマに、電子署名や契約実務に関する情報を発信しています。

 
 
今日から使える電子契約サービス
mysign(マイサイン)ロゴアイコン mysign(マイサイン)電子契約サービス

法的に安心・送信コスト0円・契約相手はログイン不要

今すぐ無料で始める

最短1分で契約スタート