無料から始めて今日から使える電子契約サービス「マイサイン(mysign)」

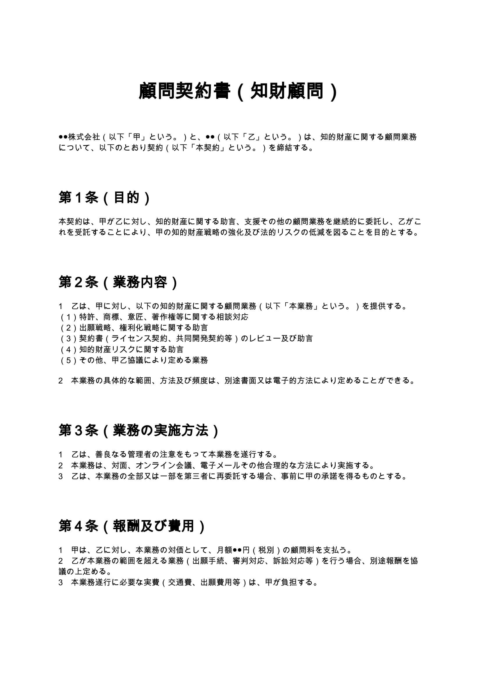
技術評価契約書

技術評価契約書は、企業が保有する技術や試作品を第三者に評価・検証させる際に用いる契約書です。評価範囲、成果物、知的財産権の帰属、秘密保持、責任制限など、技術検証における重要な条件を整理しています。

契約書名
技術評価契約書
バージョン / ファイル
1.00 / Word
作成日 / 更新日
特徴
技術評価に特化し、知的財産権の帰属と評価成果の取り扱いを明確化している。
利用シーン
企業が新技術を外部機関に検証依頼する/スタートアップがPoCを外注する
メリット
評価過程での情報漏洩や権利帰属トラブルを未然に防止できる。
ダウンロード数
6件
今日から使える電子契約サービス
mysign(マイサイン)ロゴアイコン mysign(マイサイン)電子契約サービス

法的に安心・送信コスト0円・契約相手はログイン不要

今すぐ無料で始める
マイサインとは

マイサイン(mysign)はフリープランでも機能が充実!

無料ダウンロードについて
「技術評価契約書」の本ひな形の利用にあたっては、必ず「契約書ひな形ダウンロード利用規約」をご確認ください。無料ダウンロードされた時点で、規約に同意いただいたものとさせていただきます。

技術評価契約書とは?

技術評価契約書とは、企業や研究機関が保有する技術、試作品、システム、データなどについて、第三者に評価・検証を依頼する際に締結する契約書です。主に新製品の性能確認、研究開発の検証、PoC(概念実証)などの場面で活用されます。近年では、スタートアップ企業が自社技術を大企業や外部機関に評価してもらうケースや、企業同士で新技術の導入可否を検討するケースが増えており、この契約書の重要性は年々高まっています。技術評価契約書の主な目的は、以下のとおりです。

  • 評価対象となる技術の範囲を明確にすること
  • 評価結果の取り扱いを定めること
  • 知的財産権の帰属を整理すること
  • 秘密情報の漏洩を防止すること
  • 責任範囲を限定し、リスクを最小化すること

技術評価は、単なるテストではなく「将来の取引や共同開発につながる重要なプロセス」であるため、契約書によるルール整備が不可欠です。

技術評価契約書が必要となるケース

技術評価契約書は、以下のような場面で特に必要となります。

  • 新製品・試作品の性能評価を外部に依頼する場合 →評価方法や結果の利用範囲を明確にする必要があります。
  • スタートアップが自社技術を大企業に提示する場合 →技術情報の流出や無断利用を防ぐために必須です。
  • 共同開発前の事前検証(PoC)を実施する場合 →成果物の権利帰属や今後の契約関係の前提を整理できます。
  • 研究機関・大学に技術検証を委託する場合 →研究成果の扱いや公表範囲を定める必要があります。
  • 海外企業との技術評価を行う場合 →知的財産権や秘密保持のルールを国際的に整備する必要があります。

このように、技術評価契約書は「評価段階におけるリスク管理の中核」を担う文書です。

技術評価契約書に盛り込むべき主な条項

技術評価契約書では、以下の条項を必ず盛り込むことが重要です。

  • 目的条項(評価の目的と範囲)
  • 評価業務の内容(方法・期間・成果物)
  • 対象技術の提供条件
  • 秘密保持義務
  • 知的財産権の帰属
  • 成果物の利用条件
  • 報酬・費用負担
  • 保証の否認・免責事項
  • 損害賠償・責任制限
  • 契約期間・解除条件
  • 準拠法・管轄

これらを体系的に整理することで、実務上のトラブルを大幅に減らすことができます。

条項ごとの解説と実務ポイント

1. 目的条項

目的条項では、「何のための評価か」を明確にすることが重要です。例えば「導入可否の判断」「性能検証」「共同開発の前提確認」など、目的によって契約の性質が大きく変わります。目的が曖昧なままだと、評価結果の利用範囲や責任の所在が不明確になり、紛争の原因となるため注意が必要です。

2. 評価業務の内容

評価方法、評価基準、期間、提出物を具体的に定めることが重要です。
特に実務では、

  • 評価項目(性能・安全性・耐久性など)
  • 試験条件(環境・回数・基準値)
  • 成果物の形式(レポート・データ)

を明確にしておくことで、認識のズレを防ぐことができます。

3. 秘密保持条項

技術評価では、未公開の技術情報やノウハウが開示されるため、秘密保持は最重要条項の一つです。

  • 秘密情報の定義
  • 利用目的の限定
  • 第三者開示の制限
  • 契約終了後の存続期間

を明確に定める必要があります。特にスタートアップにとっては、自社技術を守るための生命線となります。

4. 知的財産権条項

評価過程で新たな発明や改良が生じる場合、権利の帰属を明確にしておくことが重要です。
一般的には、

  • 元の技術は提供者に帰属
  • 独自開発部分は開発者に帰属
  • 共同成果は協議で決定

といった整理がされます。ここが曖昧だと、後の共同開発や製品化に大きな影響を与えるため、慎重な設計が必要です。

5. 成果物の取り扱い

評価結果のレポートやデータの利用範囲も重要です。

  • 社内利用のみか
  • 第三者への開示可否
  • 営業資料への転用可否

などを定めておくことで、後のトラブルを防ぐことができます。

6. 免責・責任制限条項

技術評価はあくまで検証であり、結果の正確性や将来の成果を保証するものではありません。
そのため、

  • 評価結果の保証否認
  • 損害賠償の範囲制限
  • 間接損害の免責

を明記しておくことが重要です。

技術評価契約書を作成する際の注意点

  • 評価と共同開発を混同しない 評価契約はあくまで検証段階であり、開発契約とは明確に区別する必要があります。
  • 秘密保持契約との整合性を取る 別途NDAを締結している場合は、内容の重複や矛盾に注意が必要です。
  • 成果の商用利用範囲を明確にする 評価結果を営業資料に使えるかなどは重要なポイントです。
  • 海外案件では法制度の違いに注意 知的財産権やデータの扱いは国ごとに異なるため、国際契約では慎重な設計が必要です。
  • 将来の契約につながる前提を意識する 評価契約はその後の共同開発やライセンス契約の基盤となるため、長期的視点で設計することが重要です。

まとめ

技術評価契約書は、技術検証という重要なプロセスを安全かつ円滑に進めるための基盤となる契約です。特に、知的財産権や秘密情報の取り扱いを適切に整理することで、将来的なビジネス展開をスムーズに進めることが可能になります。近年はオープンイノベーションやスタートアップ連携が進む中で、評価段階のリスク管理の重要性が一層高まっています。適切な契約書を整備することは、単なる法務対応ではなく「事業成功のための戦略」といえるでしょう。技術評価契約書を正しく活用し、安全かつ効率的な技術検証を実現することが、競争優位の確立につながります。

本ページに掲載するWebサイト制作契約書のひな形および解説は、一般的な参考情報として提供するものであり、特定の取引・案件への法的助言を目的とするものではありません。実際の契約締結に際しては、専門家(弁護士等)への確認を強く推奨いたします。

mysign運営チームロゴ

マイサインの電子申請システム 運営チーム

株式会社peko(mysign運営)|mysign(マイサイン) 運営チーム

株式会社pekoが運営する電子契約サービス「mysign(マイサイン)」の運営チームメンバー。法令遵守と信頼性の高い契約運用をテーマに、電子署名や契約実務に関する情報を発信しています。

 
 
今日から使える電子契約サービス
mysign(マイサイン)ロゴアイコン mysign(マイサイン)電子契約サービス

法的に安心・送信コスト0円・契約相手はログイン不要

今すぐ無料で始める

最短1分で契約スタート