無料から始めて今日から使える電子契約サービス「マイサイン(mysign)」

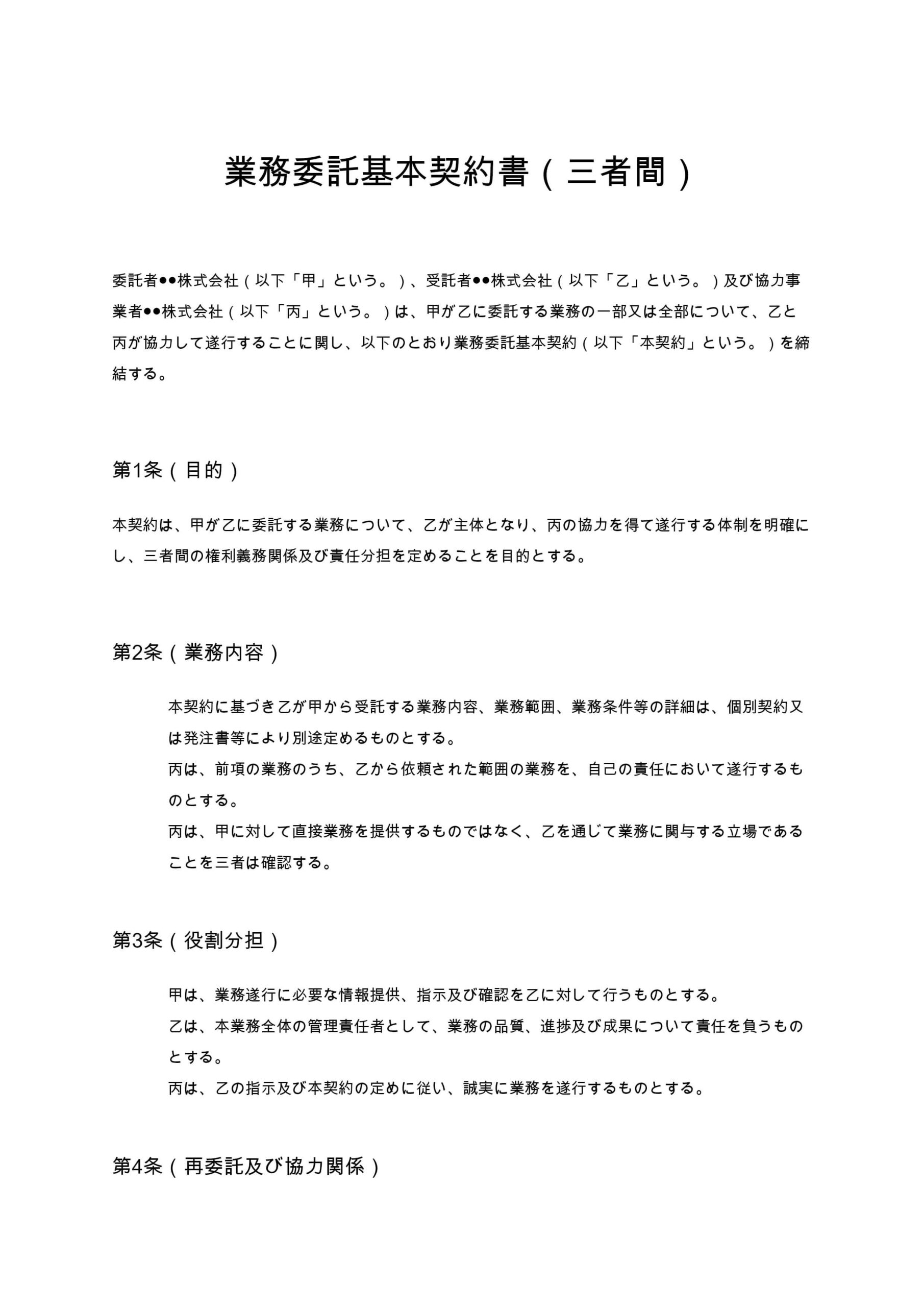
適性検査サービス利用規約

適性検査サービス利用規約は、企業が提供するオンライン適性検査の利用条件、知的財産権、個人情報保護、責任制限などを体系的に定めた実務対応型の規約ひな形です。

契約書名
適性検査サービス利用規約
バージョン / ファイル
1.00 / Word
作成日 / 更新日
特徴
検査結果の位置付け、個人情報同意義務、知的財産権帰属、責任制限条項まで包括的に整理
利用シーン
企業が自社で適性検査サービスを提供する場合/HRテック事業者がSaaS型検査サービスを運営する場合
メリット
採用関連リスクと情報管理リスクを同時にコントロールできる
ダウンロード数
65件
今日から使える電子契約サービス
mysign(マイサイン)ロゴアイコン mysign(マイサイン)電子契約サービス

法的に安心・送信コスト0円・契約相手はログイン不要

今すぐ無料で始める
マイサインとは

マイサイン(mysign)はフリープランでも機能が充実!

無料ダウンロードについて
「適性検査サービス利用規約」の本ひな形の利用にあたっては、必ず「契約書ひな形ダウンロード利用規約」をご確認ください。無料ダウンロードされた時点で、規約に同意いただいたものとさせていただきます。

適性検査サービス利用規約とは?

適性検査サービス利用規約とは、企業が提供するオンライン適性検査やアセスメントサービスの利用条件を定める法的文書です。主に、採用選考や人材配置、昇進判断などの場面で利用される適性検査に関し、サービス提供事業者と利用企業との間の権利義務関係を明確にする役割を担います。近年、HRテック市場の拡大に伴い、クラウド型適性検査サービスの導入が急増しています。その一方で、個人情報保護法への対応、AI分析結果の責任範囲、検査結果の知的財産権帰属など、法的整理が不可欠な論点も増加しています。適性検査サービス利用規約は、単なる形式的文書ではなく、サービス提供事業者を法的リスクから守る防御壁として機能します。

適性検査サービス利用規約が必要となるケース

適性検査サービス利用規約は、以下のようなケースで特に重要です。

  • 自社でオンライン適性検査SaaSを提供している場合 →利用条件、責任範囲、知的財産権の整理が不可欠です。
  • 採用支援サービスの一環として適性検査を提供する場合 →検査結果の位置付けと最終判断責任の所在を明確化する必要があります。
  • AIを活用した分析レポートを提供する場合 →結果の正確性保証の否認や責任制限条項が重要になります。
  • 受検者の個人情報を大量に取得する場合 →個人情報の適法取得・同意取得・安全管理体制を明記する必要があります。

特にBtoB向けHRサービスでは、利用規約の整備が不十分だと、損害賠償請求や信用毀損リスクに直結します。

適性検査サービス利用規約に盛り込むべき主な条項

一般的な適性検査サービス利用規約では、以下の条項が必須です。

  • 適用範囲・定義条項
  • サービス内容の明確化
  • 利用料金及び支払条件
  • 受検者情報の取扱い
  • 知的財産権の帰属
  • 禁止事項
  • 保証の否認
  • 責任制限条項
  • サービス変更・終了条項
  • 準拠法・管轄条項

これらを体系的に整理することで、事業リスクを大幅に軽減できます。

条項ごとの解説と実務ポイント

1. サービス内容条項

適性検査サービスは、能力測定、性格分析、適性診断など多岐にわたります。規約では、サービスが提供するのはあくまで参考情報であることを明確にし、採用可否や人事判断を保証しない旨を明記することが重要です。この一文があるだけで、不採用となった応募者からのトラブルリスクを大きく低減できます。

2. 個人情報・受検者同意条項

適性検査では、氏名、メールアドレス、評価データなどセンシティブな情報を扱います。利用企業に対し、受検者から適法な同意を取得する義務を課す条項は必須です。また、匿名加工情報や統計データとしての利用可能性を明示することで、サービス改善やデータ活用の法的基盤を確保できます。

3. 知的財産権条項

検査ロジック、設問構成、アルゴリズム、レポートフォーマットは、サービス提供者の重要な知的財産です。規約では、これらの権利が提供者に帰属することを明記し、逆解析や転載を禁止します。SaaS型ビジネスでは、知財保護が競争力そのものを守る条項になります。

4. 保証の否認・責任制限条項

適性検査は統計的分析に基づくものであり、絶対的な正確性を保証できません。そのため、現状有姿提供、完全性保証の否認、損害賠償額の上限設定を規定します。一般的には、直近契約年度の利用料金総額を上限とする設計が実務上多く採用されています。

5. 禁止事項条項

リバースエンジニアリング、設問の無断公開、結果の転売などを明示的に禁止します。特に近年は、AIモデル抽出目的での解析行為も想定されるため、広めの文言設計が有効です。

6. 準拠法・管轄条項

トラブル発生時の裁判管轄を明確にすることで、遠方訴訟リスクを回避できます。通常は、本店所在地管轄の地方裁判所を専属的合意管轄とします。

適性検査サービス利用規約作成時の注意点

  • 採用差別問題への配慮 →適性検査結果の利用方法が法令に反しないよう整理が必要です。
  • 個人情報保護法との整合性 →プライバシーポリシーとの内容統一が不可欠です。
  • AI利用時の透明性 →自動化意思決定に関する説明責任が今後重要になります。
  • 海外利用への対応 →越境データ移転がある場合は追加条項を検討します。

HRテック時代における規約整備の重要性

適性検査サービスは、単なるアンケートシステムではなく、企業の人事戦略に深く関わるインフラです。そのため、法的整備が甘いまま事業拡大すると、後から大きな修正コストが発生します。初期段階で利用規約を整備しておくことは、事業の信用力向上にも直結します。

まとめ

適性検査サービス利用規約は、HRテック事業者にとって不可欠な法的基盤です。サービス内容の明確化、個人情報管理、知的財産権保護、責任制限の整理を行うことで、事業リスクを大幅に低減できます。特にオンライン適性検査やAI分析サービスを提供する企業にとっては、規約の整備は事業戦略そのものです。自社サービスの成長に合わせ、定期的な見直しと専門家チェックを行い、持続的な運営体制を構築することが重要です。

本ページに掲載する適性検査サービス利用規約のひな形および解説は、一般的な参考情報として提供するものであり、特定の取引・案件への法的助言を目的とするものではありません。実際の契約締結に際しては、専門家(弁護士等)への確認を強く推奨いたします。

mysign運営チームロゴ

マイサインの電子申請システム 運営チーム

株式会社peko(mysign運営)|mysign(マイサイン) 運営チーム

株式会社pekoが運営する電子契約サービス「mysign(マイサイン)」の運営チームメンバー。法令遵守と信頼性の高い契約運用をテーマに、電子署名や契約実務に関する情報を発信しています。

 
 
今日から使える電子契約サービス
mysign(マイサイン)ロゴアイコン mysign(マイサイン)電子契約サービス

法的に安心・送信コスト0円・契約相手はログイン不要

今すぐ無料で始める

最短1分で契約スタート