無料から始めて今日から使える電子契約サービス「マイサイン(mysign)」

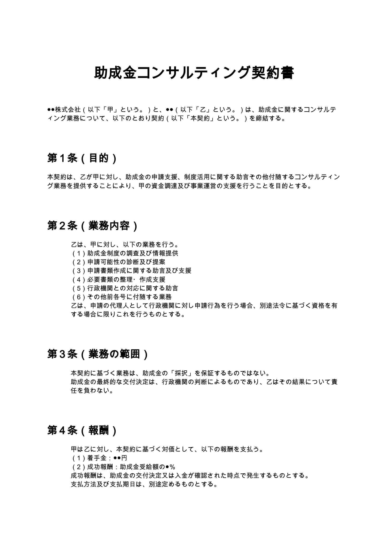
是正勧告対応支援契約書

是正勧告対応支援契約書は、労働基準監督署などからの是正勧告に対し、専門家が改善計画の策定や報告書作成、労務体制の見直しを支援する際に用いる契約書です。法令遵守体制の強化とリスク低減を目的としています。

契約書名
是正勧告対応支援契約書
バージョン / ファイル
1.00 / Word
作成日 / 更新日
特徴
是正勧告対応に特化し、改善支援から報告対応まで包括的にカバーしている。
利用シーン
労働基準監督署から是正勧告を受けた企業が社労士等に対応支援を依頼する/労務リスク改善プロジェクトとして外部専門家を活用する場合
メリット
行政対応の実務負担を軽減しつつ、法令遵守体制を効率的に整備できる。
ダウンロード数
28件
今日から使える電子契約サービス
mysign(マイサイン)ロゴアイコン mysign(マイサイン)電子契約サービス

法的に安心・送信コスト0円・契約相手はログイン不要

今すぐ無料で始める
マイサインとは

マイサイン(mysign)はフリープランでも機能が充実!

無料ダウンロードについて
「是正勧告対応支援契約書」の本ひな形の利用にあたっては、必ず「契約書ひな形ダウンロード利用規約」をご確認ください。無料ダウンロードされた時点で、規約に同意いただいたものとさせていただきます。

是正勧告対応支援契約書とは?

是正勧告対応支援契約書とは、企業が労働基準監督署などの行政機関から受けた是正勧告に対し、社会保険労務士やコンサルタントなどの専門家に対応支援を依頼する際に締結する契約書です。是正勧告とは、労働基準法や関連法令に違反している可能性がある場合に、行政機関が企業に対して改善を求める指導のことを指します。強制力のある処分ではありませんが、放置すると再監督や是正命令、最悪の場合は刑事罰に発展する可能性もあるため、迅速かつ適切な対応が求められます。このような場面において、専門家の支援を受けることは極めて重要であり、その業務範囲や責任関係を明確にするために、本契約書が必要となります。

是正勧告対応支援が必要となるケース

是正勧告対応支援契約書は、以下のような場面で活用されます。

  • 労働基準監督署から是正勧告書が交付された場合 →未払い残業代や労働時間管理の不備などの指摘に対して対応が必要になります。
  • 労務管理体制に重大な問題が発覚した場合 →内部監査や従業員からの通報により、違法状態が明らかになったケースです。
  • 労働トラブルの発生により行政調査が入った場合 →パワハラ・未払い賃金などの問題が外部に顕在化した場合です。
  • 就業規則や労働条件の見直しが必要な場合 →是正勧告を契機に抜本的な制度改善を行うケースです。
  • 再発防止策の策定が求められる場合 →単なる一時対応ではなく、継続的なコンプライアンス体制構築が必要になります。

このように、是正勧告対応は単なる書類提出ではなく、企業の労務体制全体を見直す重要な機会でもあります。

是正勧告対応支援契約書に盛り込むべき主な条項

是正勧告対応支援契約書には、以下の条項を盛り込むことが重要です。

  • 業務内容(改善計画、報告書作成、助言範囲)
  • 報酬および費用負担
  • 資料提供義務
  • 秘密保持義務
  • 成果物の取扱い
  • 責任範囲および免責事項
  • 契約期間および解除条件
  • 再委託の可否
  • 紛争解決(管轄)

これらを明確に定めることで、企業と専門家の間で認識のズレを防ぎ、スムーズな対応が可能となります。

条項ごとの解説と実務ポイント

1. 業務内容条項

業務内容は最も重要な条項の一つです。是正勧告対応では、単なる助言にとどまるのか、報告書作成まで含むのか、行政対応への同席があるのかなど、業務範囲が曖昧になりがちです。
実務上は、

  • 分析業務
  • 改善計画策定
  • 書類作成支援
  • 行政対応サポート

といった項目ごとに明確に分けて記載することが望ましいです。

2. 報酬条項

是正勧告対応は短期集中型の業務となることが多く、以下のような報酬体系が採用されます。

  • 固定報酬(パッケージ型)
  • 時間単価型(スポット対応)
  • 段階別報酬(分析・改善・報告)

また、出張費や追加対応費用の扱いについても明記しておくことがトラブル防止につながります。

3. 資料提供義務

専門家による適切な対応には、企業側からの正確な情報提供が不可欠です。勤怠記録や給与台帳などが不完全である場合、誤った対応を招く可能性があります。そのため、資料の正確性に関する責任は企業側にあることを明確にする必要があります。

4. 秘密保持条項

是正勧告対応では、未払い賃金や内部問題など極めて機微な情報を扱います。そのため、厳格な守秘義務を課すことが不可欠です。
特に、

  • 従業員情報
  • 賃金情報
  • 社内調査内容

などは外部漏洩によるリスクが高いため、契約で明確に制御します。

5. 責任制限条項

行政機関の最終判断は企業や専門家がコントロールできるものではありません。そのため、支援業務の結果について「是正完了を保証しない」旨を明記することが重要です。また、損害賠償の上限を報酬額に限定することで、専門家側のリスク管理も可能になります。

6. 契約解除条項

是正対応の途中でも、事情により契約を終了せざるを得ないケースがあります。そのため、

  • 違反時の解除
  • 任意解約

の両方を規定しておくことが望ましいです。

是正勧告対応支援契約書を作成する際の注意点

契約書作成にあたっては、以下の点に注意が必要です。

  • 業務範囲を曖昧にしない →トラブルの多くは「どこまでやるか」の認識違いから発生します。
  • 行政対応の限界を明示する →結果保証をしないことを明確にしておく必要があります。
  • 実務に即した内容にする →形式的な契約ではなく、実際の業務フローに沿った設計が重要です。
  • 他社契約の流用を避ける →是正勧告対応は専門性が高く、一般的なコンサル契約とは性質が異なります。
  • 専門家によるチェックを行う →法改正や行政運用の変化に対応するため、定期的な見直しが必要です。

まとめ

是正勧告対応支援契約書は、企業が行政対応を適切に進めるための重要な法的基盤です。是正勧告は単なる指摘ではなく、企業の労務体制を見直す重要な転機でもあります。そのため、契約書を通じて業務範囲や責任を明確化し、専門家との連携を強化することが、迅速かつ確実な対応につながります。また、適切な契約書を整備しておくことで、企業は不要なトラブルを回避しながら、持続的なコンプライアンス体制を構築することが可能になります。是正勧告への対応はスピードと正確性が求められる分野であり、その成功の鍵は「契約段階での設計」にあると言えるでしょう。

本ページに掲載する是正勧告対応支援契約書のひな形および解説は、一般的な参考情報として提供するものであり、特定の取引・案件への法的助言を目的とするものではありません。実際の契約締結に際しては、専門家(弁護士等)への確認を強く推奨いたします。

mysign運営チームロゴ

マイサインの電子申請システム 運営チーム

株式会社peko(mysign運営)|mysign(マイサイン) 運営チーム

株式会社pekoが運営する電子契約サービス「mysign(マイサイン)」の運営チームメンバー。法令遵守と信頼性の高い契約運用をテーマに、電子署名や契約実務に関する情報を発信しています。

 
 
今日から使える電子契約サービス
mysign(マイサイン)ロゴアイコン mysign(マイサイン)電子契約サービス

法的に安心・送信コスト0円・契約相手はログイン不要

今すぐ無料で始める

最短1分で契約スタート