無料から始めて今日から使える電子契約サービス「マイサイン(mysign)」

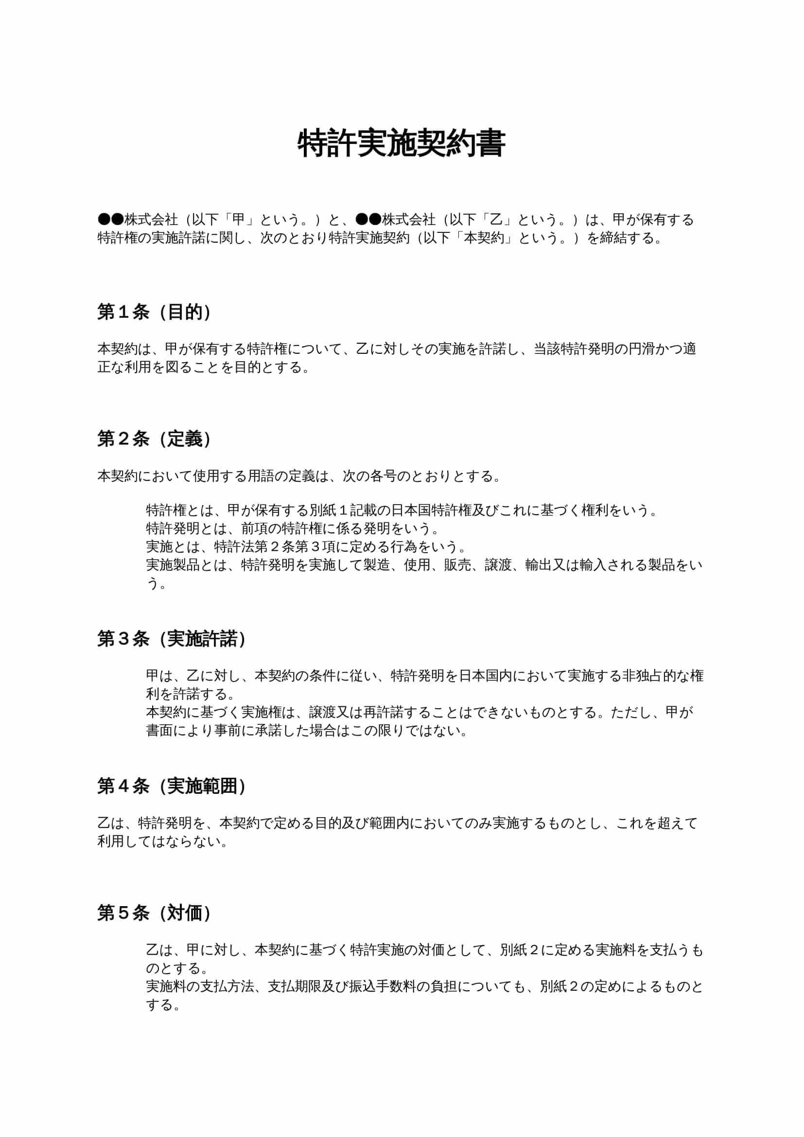
HRテックサービス利用規約

HRテックサービス利用規約は、採用管理・人事評価・勤怠管理などのクラウド型HRシステムを提供する事業者と利用企業との権利義務関係を明確にし、データ管理・個人情報保護・責任範囲を定めるための利用規約ひな形です。

契約書名
HRテックサービス利用規約
バージョン / ファイル
1.00 / Word
作成日 / 更新日
特徴
人事データの取扱いと個人情報保護を中心に、クラウド型HRサービス特有のリスクに対応している点。
利用シーン
SaaS型採用管理システムを提供する企業が利用規約を整備する場合/人事評価・勤怠管理クラウドを法人向けに提供する際の契約基盤として利用する場合。
メリット
データ帰属・責任範囲・料金条件を明確化でき、HRテック事業者の法的リスクを低減できる。
ダウンロード数
28件
今日から使える電子契約サービス
mysign(マイサイン)ロゴアイコン mysign(マイサイン)電子契約サービス

法的に安心・送信コスト0円・契約相手はログイン不要

今すぐ無料で始める
マイサインとは

マイサイン(mysign)はフリープランでも機能が充実!

無料ダウンロードについて
「HRテックサービス利用規約」の本ひな形の利用にあたっては、必ず「契約書ひな形ダウンロード利用規約」をご確認ください。無料ダウンロードされた時点で、規約に同意いただいたものとさせていただきます。

HRテックサービス利用規約とは?

HRテックサービス利用規約とは、採用管理システム、タレントマネジメント、勤怠管理、人事評価、従業員データ分析などのHRテックサービスを提供する事業者が、利用企業との間で適用する契約条件を定めた文書です。近年、HRテック市場は急速に拡大しており、クラウド型SaaSモデルでの提供が主流となっています。その結果、以下のような法的論点が必ず発生します。

  • 従業員や応募者の個人情報の取扱い
  • データの帰属と二次利用
  • システム障害時の責任範囲
  • API連携や外部サービスとの接続リスク
  • 労働関連法令との整合性

これらを明確化するのがHRテックサービス利用規約の役割です。単なる形式的な規約ではなく、事業を守る法的インフラとして機能します。

HRテックサービス利用規約が必要となるケース

以下のような事業者には、利用規約の整備が不可欠です。

  • 採用管理システムを法人向けに提供している
  • 従業員データをクラウドで管理するサービスを展開している
  • 勤怠管理・給与計算データを取り扱うSaaSを運営している
  • 人事評価やスキル分析をデータ化するツールを提供している
  • API連携やデータエクスポート機能を有している

HRテックサービスでは、企業の内部情報や機微な個人情報を大量に取り扱います。利用規約が未整備の場合、トラブル発生時に法的根拠を失い、大きな損害賠償リスクを抱える可能性があります。

HRテックサービス利用規約に盛り込むべき主な条項

一般的に、HRテックサービス利用規約には次の条項が必要です。

  • 利用契約の成立条件
  • アカウント管理責任
  • 利用料金・支払条件
  • データの帰属と利用範囲
  • 個人情報保護条項
  • 禁止事項
  • サービス変更・停止
  • 保証の否認
  • 損害賠償責任の制限
  • 契約期間・解約条件
  • 準拠法・管轄裁判所

これらを体系的に整理することで、HRテック事業の法的基盤が整います。

条項ごとの解説と実務ポイント

1. データ帰属条項

HRテックサービスでは、利用企業が入力する従業員情報や応募者データの権利帰属を明確にすることが重要です。通常、利用データは利用企業に帰属させつつ、サービス提供・保守・統計分析の範囲で利用を認める構造とします。

特に注意すべきは、匿名加工データや統計データの二次利用です。個人を特定できない形であれば分析利用が可能である旨を明記しておくと、将来的なプロダクト改善やAI学習への活用が可能になります。

2. 個人情報保護条項

HRテックは個人情報保護法の影響を強く受けます。利用規約では次の点を明確化します。

  • 利用企業が適法取得した情報であることの保証
  • 必要な本人同意を取得する責任の所在
  • 当社が講じる安全管理措置
  • 業務委託先への監督義務

特に応募者データや評価情報はセンシティブ性が高いため、プライバシーポリシーとの整合が不可欠です。

3. 責任制限条項

クラウドサービスではシステム障害や通信障害が完全には避けられません。そのため、

  • 保証の否認
  • 間接損害の免責
  • 賠償額の上限設定

を明記する必要があります。一般的には、直近6か月間の利用料金を上限とする設計が実務上多く採用されています。

4. 禁止事項条項

リバースエンジニアリング、過度な負荷、APIの不正利用などを明示的に禁止します。加えて、当社が不適切と判断する行為を含めることで、将来的な技術的リスクにも対応できます。

5. 契約期間・解約条項

SaaS型ビジネスでは、自動更新型の契約が一般的です。解約期限を更新日の30日前などと明示することで、トラブルを防止できます。

6. 反社会的勢力排除条項

法人向けサービスでは必須条項です。取引先の信用管理の観点からも重要です。

HRテックサービス利用規約作成時の注意点

  • 他社規約のコピーは著作権侵害の可能性がある
  • プライバシーポリシーとの整合性を必ず確認する
  • 労働法制の改正に応じて更新する
  • 海外展開時は英文規約も整備する
  • データ保存期間やバックアップ体制を明記する

特にHRテックは法改正の影響を受けやすい分野です。個人情報保護法や電気通信事業法、労働関連法の改正に合わせて定期的な見直しが必要です。

まとめ

HRテックサービス利用規約は、単なる形式文書ではありません。人事データという極めて重要な情報資産を扱う事業において、法的リスクをコントロールするための防御壁です。データ帰属、個人情報保護、責任制限、契約期間、禁止事項といった基本条項を体系的に整備することで、事業の安定性と信頼性が向上します。HRテック市場が拡大する今こそ、自社サービスに最適化された利用規約を整備し、法的基盤を確立することが重要です。

本ページに掲載するHRテックサービス利用規約のひな形および解説は、一般的な参考情報として提供するものであり、特定の取引・案件への法的助言を目的とするものではありません。実際の契約締結に際しては、専門家(弁護士等)への確認を強く推奨いたします。

mysign運営チームロゴ

マイサインの電子申請システム 運営チーム

株式会社peko(mysign運営)|mysign(マイサイン) 運営チーム

株式会社pekoが運営する電子契約サービス「mysign(マイサイン)」の運営チームメンバー。法令遵守と信頼性の高い契約運用をテーマに、電子署名や契約実務に関する情報を発信しています。

 
 
今日から使える電子契約サービス
mysign(マイサイン)ロゴアイコン mysign(マイサイン)電子契約サービス

法的に安心・送信コスト0円・契約相手はログイン不要

今すぐ無料で始める

最短1分で契約スタート