無料から始めて今日から使える電子契約サービス「マイサイン(mysign)」

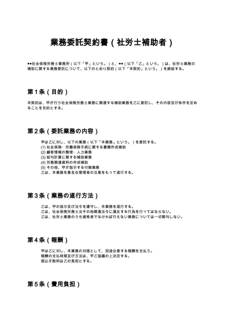
業務委託契約書(社労士補助者)

社労士事務所が補助者に対して書類作成や給与計算補助などの業務を委託する際に使用できる業務委託契約書のひな形です。守秘義務や個人情報保護、業務範囲など実務上重要な条項を網羅しています。

契約書名
業務委託契約書(社労士補助者)
バージョン / ファイル
1.00 / Word
作成日 / 更新日
特徴
社労士業務特有の法令制約と補助者の業務範囲を明確に整理している。
利用シーン
社労士事務所が外部スタッフに業務補助を委託する/フリーランスに給与計算や手続補助を依頼する。
メリット
法令違反リスクや情報漏えいリスクを契約上で適切にコントロールできる。
ダウンロード数
37件
今日から使える電子契約サービス
mysign(マイサイン)ロゴアイコン mysign(マイサイン)電子契約サービス

法的に安心・送信コスト0円・契約相手はログイン不要

今すぐ無料で始める
マイサインとは

マイサイン(mysign)はフリープランでも機能が充実!

無料ダウンロードについて
「業務委託契約書(社労士補助者)」の本ひな形の利用にあたっては、必ず「契約書ひな形ダウンロード利用規約」をご確認ください。無料ダウンロードされた時点で、規約に同意いただいたものとさせていただきます。

社労士補助者の業務委託契約書とは?

社労士補助者の業務委託契約書とは、社会保険労務士事務所が外部の補助者(フリーランスや業務委託スタッフ)に対して、書類作成や給与計算補助などの業務を依頼する際に締結する契約書です。
社労士業務は、

  • 社会保険労務士法による業務独占
  • 個人情報の大量取扱い
  • 企業の機密情報へのアクセス

といった特徴があり、一般的な業務委託契約よりも慎重な設計が求められます。特に重要なのは、「どこまで補助者ができるのか」という業務範囲の線引きです。資格が必要な業務と補助業務を明確に区別しなければ、違法行為につながるリスクがあります。そのため、本契約書は単なる外注契約ではなく、法令遵守とリスク管理を目的とした重要な文書といえます。

社労士補助者への業務委託が必要となるケース

社労士事務所において補助者へ業務委託を行うケースは年々増加しています。主な利用シーンは以下のとおりです。

  • 繁忙期(算定基礎届・年度更新など)に業務量が急増する場合 →一時的に外部リソースを活用することで対応可能になります。
  • 給与計算やデータ入力などの定型業務を外注したい場合 →専門性の低い業務を切り出すことで、社労士本来業務に集中できます。
  • リモートワーク体制を構築したい場合 →外部補助者を活用することで、柔軟な業務体制を実現できます。
  • 人件費を固定費から変動費にしたい場合 →業務委託によりコストコントロールが容易になります。

このように、業務効率化とコスト最適化の観点から、業務委託契約の重要性は高まっています。

社労士補助者の業務範囲と注意点

社労士補助者に委託できる業務には明確な制限があります。

1. 委託可能な業務

  • 書類の下書き作成
  • データ入力・整理
  • 給与計算の補助
  • 顧客情報の管理補助
  • 資料作成

2. 委託できない業務

  • 社会保険・労働保険の代理申請
  • 労働相談への直接対応
  • 就業規則の正式作成・届出
  • 行政機関への代理行為

これらの業務は社会保険労務士の独占業務に該当するため、補助者が行うと違法となる可能性があります。契約書においては、この線引きを明確に記載することが不可欠です。

業務委託契約書に盛り込むべき主な条項

社労士補助者向けの契約書では、以下の条項が特に重要です。

  • 業務内容・範囲の明確化
  • 報酬・支払条件
  • 秘密保持義務
  • 個人情報保護条項
  • 成果物の帰属
  • 再委託の禁止
  • 契約解除条件
  • 損害賠償責任

これらを適切に定めることで、実務上のトラブルを未然に防ぐことができます。

条項ごとの解説と実務ポイント

1. 業務内容条項

業務委託契約において最も重要なのが業務内容の定義です。特に社労士業務では、「補助業務に限定する」ことを明記する必要があります。例えば、単に「社会保険手続業務」と書くのではなく、「書類作成補助」「入力業務」など具体的に限定することで、法令違反リスクを回避できます。

2. 秘密保持条項

社労士事務所は企業の給与情報、マイナンバー、労務トラブル情報など極めて機密性の高い情報を扱います。
そのため、

  • 第三者への開示禁止
  • 目的外利用の禁止
  • 契約終了後の義務存続

を必ず明記する必要があります。

3. 個人情報保護条項

個人情報保護法への対応は必須です。特に給与データやマイナンバーを扱う場合は、厳格な管理が求められます。
実務上は、

  • 安全管理措置の義務
  • 漏えい時の報告義務
  • 目的外利用の禁止

などを明記しておくと安心です。

4. 成果物の帰属条項

補助者が作成した資料やデータの権利を誰が持つのかを明確にします。
これを定めておかないと、

  • データの持ち出し
  • 他社への流用
  • トラブル時の権利争い

が発生する可能性があります。

5. 再委託禁止条項

補助者がさらに第三者へ業務を流すと、情報漏えいや品質低下のリスクが高まります。そのため、「事前承諾なしの再委託禁止」は必須条項です。

6. 競業避止条項

補助者が直接顧客と取引を開始するリスクを防ぐための条項です。特にフリーランスの場合、顧客との接点が生まれるため、一定期間の競業制限を設けることが重要です。

契約書作成時の注意点

社労士補助者の業務委託契約書を作成する際には、以下の点に注意が必要です。

  • 他社契約書の流用は避ける →社労士業務特有の規制に対応できない可能性があります。
  • 業務範囲を曖昧にしない →違法な業務委託と判断されるリスクがあります。
  • 個人情報管理を軽視しない →漏えい時の損害は非常に大きくなります。
  • 雇用契約との区別を明確にする →指揮命令関係が強すぎると、偽装請負と判断される可能性があります。
  • 報酬体系を明確にする →トラブル防止のため、作業単価や支払条件を具体化します。

まとめ

社労士補助者の業務委託契約書は、単なる外注契約ではなく、法令遵守と情報管理の観点から極めて重要な契約書です。
特に、

  • 業務範囲の明確化
  • 秘密保持・個人情報保護
  • 再委託や競業の制限

といったポイントを適切に設計することで、トラブルを未然に防ぐことができます。業務効率化のために外部補助者を活用するケースが増える中で、契約書の整備は「事務所を守る防御策」として欠かせません。実務に即した契約書を整備し、安全かつ効率的な業務運営を実現することが重要です。

本ページに掲載する業務委託契約書(社労士補助者)のひな形および解説は、一般的な参考情報として提供するものであり、特定の取引・案件への法的助言を目的とするものではありません。実際の契約締結に際しては、専門家(弁護士等)への確認を強く推奨いたします。

mysign運営チームロゴ

マイサインの電子申請システム 運営チーム

株式会社peko(mysign運営)|mysign(マイサイン) 運営チーム

株式会社pekoが運営する電子契約サービス「mysign(マイサイン)」の運営チームメンバー。法令遵守と信頼性の高い契約運用をテーマに、電子署名や契約実務に関する情報を発信しています。

 
 
今日から使える電子契約サービス
mysign(マイサイン)ロゴアイコン mysign(マイサイン)電子契約サービス

法的に安心・送信コスト0円・契約相手はログイン不要

今すぐ無料で始める

最短1分で契約スタート