無料から始めて今日から使える電子契約サービス「マイサイン(mysign)」

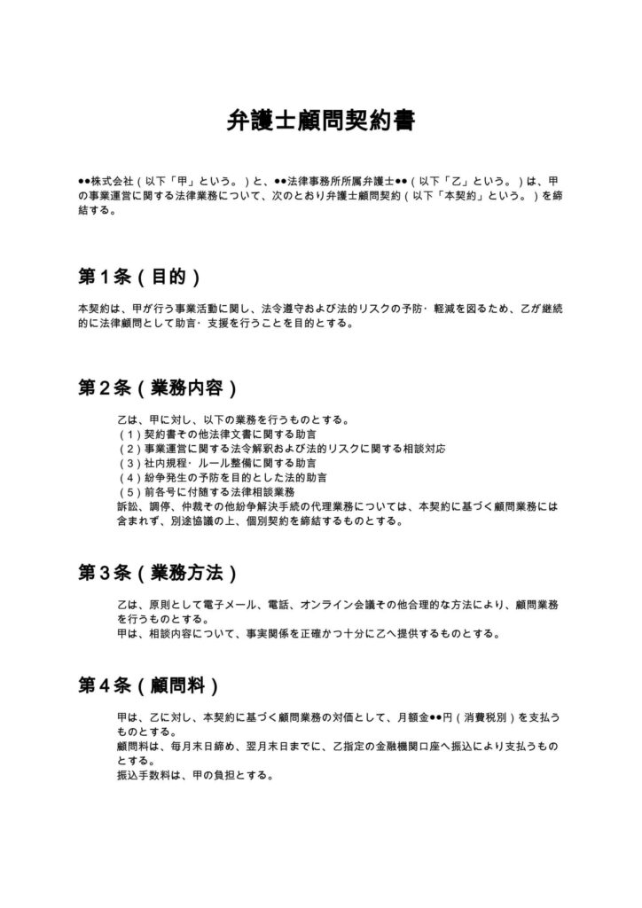
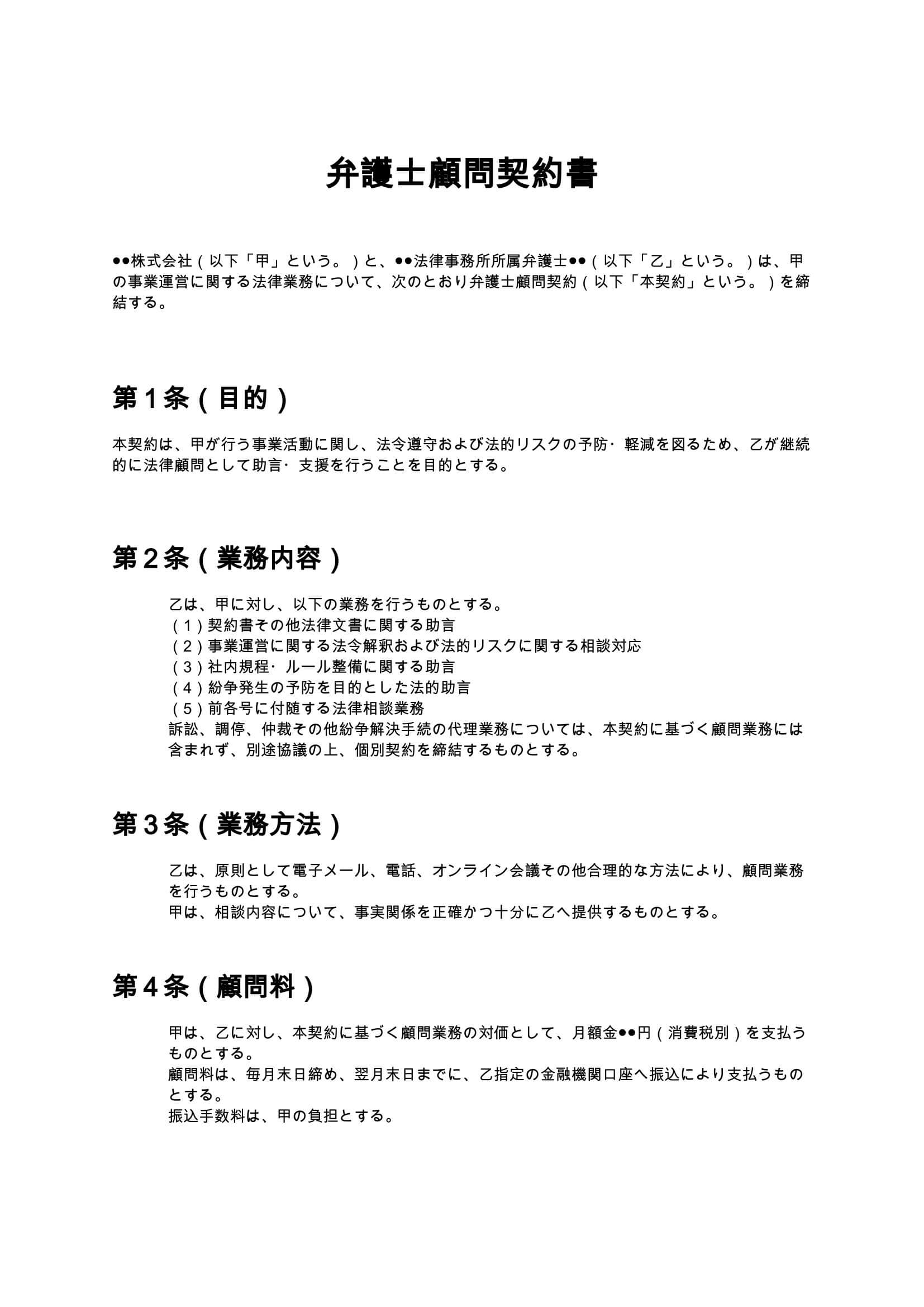
マネジメント研修講師契約書

マネジメント研修講師契約書は、企業が外部講師に管理職研修を委託する際に、業務内容・報酬・知的財産権・秘密保持などを明確化するための契約書ひな形です。

契約書名
マネジメント研修講師契約書
バージョン / ファイル
1.00 / Word
作成日 / 更新日
特徴
研修設計から実施・資料の権利帰属まで包括的に定めた実務対応型条文構成
利用シーン
企業が外部講師に管理職研修を委託する場合/人材育成会社が単発または年間契約で講師登壇を依頼する場合
メリット
業務範囲と責任分担を明確にし、報酬・権利関係・トラブル防止を事前に整理できる
ダウンロード数
38件
今日から使える電子契約サービス
mysign(マイサイン)ロゴアイコン mysign(マイサイン)電子契約サービス

法的に安心・送信コスト0円・契約相手はログイン不要

今すぐ無料で始める
マイサインとは

マイサイン(mysign)はフリープランでも機能が充実!

無料ダウンロードについて
「マネジメント研修講師契約書」の本ひな形の利用にあたっては、必ず「契約書ひな形ダウンロード利用規約」をご確認ください。無料ダウンロードされた時点で、規約に同意いただいたものとさせていただきます。

マネジメント研修講師契約書とは?

マネジメント研修講師契約書とは、企業が外部講師に対して管理職・リーダー層向け研修を委託する際に締結する契約書です。研修内容、報酬、知的財産権の帰属、秘密保持、キャンセル規定などを明確に定め、トラブルを未然に防止することを目的とします。近年、企業の人材育成投資は増加傾向にあり、階層別研修や管理職研修、次世代リーダー育成プログラムの外部委託も一般化しています。その一方で、

  • 研修資料の著作権は誰に帰属するのか
  • 録画データを社内共有してよいのか
  • 急な中止時のキャンセル料はどうするか
  • 受講者情報の取り扱い責任は誰が負うのか

といった実務上の争点が顕在化しています。
これらを整理するのが、マネジメント研修講師契約書です。

マネジメント研修講師契約書が必要となるケース

1. 外部講師へ単発研修を依頼する場合

1日研修や半日セミナーなど、単発であっても契約は必要です。口頭合意のみでは、報酬・中止時対応・資料利用範囲で紛争が発生しやすくなります。

2. 年間契約・シリーズ研修を委託する場合

年間を通じたマネジメントプログラムでは、研修回数や成果物、報告義務などを包括的に定める必要があります。

3. オンライン研修を実施する場合

ZoomやTeamsなどを利用したオンライン研修では、録画データの利用範囲、二次利用の可否、情報漏えい対策を明確にすることが不可欠です。

4. 研修資料を社内展開する場合

講師作成資料を社内イントラネットに掲載する場合、著作権処理を誤ると権利侵害になる可能性があります。

マネジメント研修講師契約書に盛り込むべき主な条項

一般的に、以下の条項は必須といえます。

  • 業務内容の明確化
  • 報酬および支払条件
  • 再委託の可否
  • 秘密保持義務
  • 個人情報保護条項
  • 知的財産権の帰属
  • 競業避止条項
  • キャンセル・解除条項
  • 損害賠償責任の範囲
  • 反社会的勢力排除条項
  • 準拠法・管轄裁判所

これらを体系的に整理することで、企業の人材育成活動を法的に支える基盤が整います。

条項ごとの解説と実務ポイント

1. 業務内容条項

最も重要なのが業務範囲の特定です。
例えば、

  • 研修設計のみか
  • 資料作成を含むか
  • アンケート分析・報告書作成まで含むか

を明確にします。
業務内容が曖昧だと、追加作業を巡る報酬トラブルが発生します。

2. 報酬条項

報酬は、

  • 1回あたり固定報酬
  • 時間単価方式
  • 成果物込みパッケージ

など形式が分かれます。また、キャンセル料の発生時期を明記しておくことが実務上極めて重要です。

3. 知的財産権条項

研修資料の著作権は大きな争点です。
一般的には、

  • 講師帰属+社内利用許諾
  • 完全譲渡型
  • 共同著作扱い

のいずれかになります。
企業側が無制限利用を希望する場合は、明確な譲渡条項が必要です。

4. 秘密保持・個人情報条項

研修では、

  • 組織課題
  • 人事評価情報
  • 受講者の発言内容

など機微情報が共有されます。そのため、秘密保持義務の存続期間を明確に定めることが重要です。

5. 解除・キャンセル条項

台風、感染症、業績悪化などにより研修が中止になるケースもあります。
キャンセル料の発生基準を、

  • 実施日の30日前
  • 14日前
  • 7日前

など具体的に定めておくと紛争を防げます。

6. 損害賠償・責任制限条項

通常は、

  • 直接かつ通常の損害に限定
  • 間接損害は除外
  • 上限は報酬額まで

といった制限を設けるのが実務上一般的です。

オンライン研修時の追加検討ポイント

オンライン型マネジメント研修では、特に以下が重要です。

  • 録画データの保存期間
  • 社外共有の禁止
  • クラウド保存時のセキュリティ対策
  • チャットログの取扱い

情報管理を軽視すると、企業の信頼失墜につながります。

マネジメント研修講師契約書作成時の注意点

  • 他社契約書の流用は避ける
  • 研修形態に応じて条項を調整する
  • 知的財産権の帰属を曖昧にしない
  • キャンセル規定を具体化する
  • 専門家によるリーガルチェックを行う

とくに知的財産権条項は企業ごとにスタンスが異なるため、慎重な設計が必要です。

まとめ

マネジメント研修講師契約書は、単なる形式的文書ではありません。人材育成という重要投資を守るための法的インフラです。研修内容、報酬、資料利用、情報管理を明確化することで、企業と講師の信頼関係を維持し、継続的なパートナーシップを築くことが可能になります。特に外部講師を活用する企業にとって、契約書整備はリスク管理の第一歩です。適切な契約設計により、安心してマネジメント研修を実施できる体制を構築しましょう。

本ページに掲載するマネジメント研修講師契約書のひな形および解説は、一般的な参考情報として提供するものであり、特定の取引・案件への法的助言を目的とするものではありません。実際の契約締結に際しては、専門家(弁護士等)への確認を強く推奨いたします。

mysign運営チームロゴ

マイサインの電子申請システム 運営チーム

株式会社peko(mysign運営)|mysign(マイサイン) 運営チーム

株式会社pekoが運営する電子契約サービス「mysign(マイサイン)」の運営チームメンバー。法令遵守と信頼性の高い契約運用をテーマに、電子署名や契約実務に関する情報を発信しています。

 
 
今日から使える電子契約サービス
mysign(マイサイン)ロゴアイコン mysign(マイサイン)電子契約サービス

法的に安心・送信コスト0円・契約相手はログイン不要

今すぐ無料で始める

最短1分で契約スタート