無料から始めて今日から使える電子契約サービス「マイサイン(mysign)」

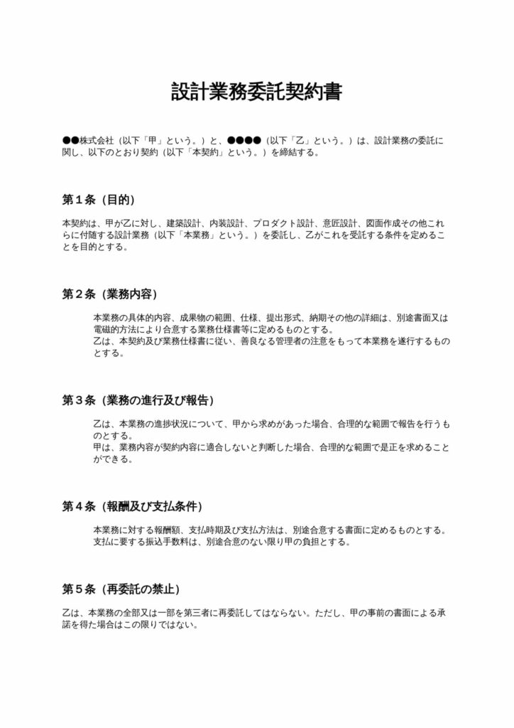
建物賃貸借契約(店舗用)

建物賃貸借契約(店舗用)のひな形です。店舗営業を目的としたテナント契約に対応し、賃料・敷金・原状回復・中途解約・造作・反社条項まで網羅した実務対応型テンプレートです。

契約書名
建物賃貸借契約(店舗用)
バージョン / ファイル
1.00 / Word
作成日 / 更新日
特徴
店舗営業に特化し、原状回復・造作・違約金・反社条項まで包括的に整理した実務仕様。
利用シーン
商業ビルへ新規出店する場合/ロードサイド店舗を借りて飲食店を開業する場合
メリット
貸主・借主双方のリスクを明確化し、退去時トラブルを予防できる。
ダウンロード数
102件
今日から使える電子契約サービス
mysign(マイサイン)ロゴアイコン mysign(マイサイン)電子契約サービス

法的に安心・送信コスト0円・契約相手はログイン不要

今すぐ無料で始める
マイサインとは

マイサイン(mysign)はフリープランでも機能が充実!

無料ダウンロードについて
「建物賃貸借契約(店舗用)」の本ひな形の利用にあたっては、必ず「契約書ひな形ダウンロード利用規約」をご確認ください。無料ダウンロードされた時点で、規約に同意いただいたものとさせていただきます。

建物賃貸借契約(店舗用)とは?

建物賃貸借契約(店舗用)とは、店舗営業を目的として建物を貸し借りする際に締結する契約書です。一般的な居住用賃貸借契約とは異なり、事業活動を前提とするため、賃料条件、内装工事、原状回復、造作買取、用途制限、看板設置、営業時間、近隣対応など、より実務的かつ詳細な取り決めが求められます。特に店舗物件は、内装投資額が高額になりやすく、契約期間と投資回収のバランスが極めて重要です。そのため、契約内容のわずかな違いが、将来の収益や撤退コストに大きく影響します。建物賃貸借契約書は、単なる形式的文書ではなく、事業リスクを左右する経営インフラといえます。

店舗用賃貸借契約が必要となるケース

店舗用契約が必要となる代表的なケースは以下のとおりです。

  • 商業ビルやテナントモールに出店する場合
  • 路面店で飲食店・美容室・物販店を開業する場合
  • 事務所兼店舗として使用する場合
  • 期間限定ショップやポップアップ店舗を設ける場合

特に飲食店では、排気設備・給排水設備・消防法対応など、建物構造に影響を与える工事が必要になることが多く、事前に賃貸人の承諾条件を明確化しておく必要があります。

建物賃貸借契約(店舗用)の法的性質

店舗用賃貸借契約は、民法上の賃貸借契約に該当します。また、契約期間が1年以上であれば借地借家法の適用対象となり、借主には一定の保護が与えられます。借地借家法のポイントは以下の通りです。

  • 正当事由がなければ更新拒絶できない
  • 期間満了時でも直ちに退去義務は発生しない場合がある
  • 定期建物賃貸借の場合は更新がない

そのため、通常の賃貸借か、定期建物賃貸借かを契約書で明確に定めることが極めて重要です。

店舗用契約に必須となる主な条項

1. 使用目的条項

店舗用契約では、用途を明確に限定することが必須です。用途違反は契約解除事由となるため、例えば飲食店、物販店、美容室など具体的に記載します。用途を曖昧にすると、近隣トラブルや建物管理規約違反の原因となります。

2. 賃料・共益費条項

賃料額、支払期日、振込方法、遅延損害金を明示します。商業施設では売上歩合賃料が設定されることもあります。その場合は売上報告義務や監査権限も条文化する必要があります。

3. 敷金・保証金条項

店舗物件では居住用より高額になる傾向があります。未払賃料や原状回復費用に充当する旨を明記し、無利息とするのが一般的です。

4. 内装・造作工事条項

事前承諾制とし、工事図面提出義務、消防法適合義務、工事時間制限などを定めます。また、退去時の原状回復義務と造作買取請求権の放棄を規定することが実務上重要です。

5. 原状回復条項

退去時のトラブルの大半は原状回復に関するものです。スケルトン返しとするのか、居抜き可能とするのかを明確に記載します。曖昧な記載は紛争の原因になります。

6. 中途解約条項

事業撤退リスクに備え、解約予告期間と違約金の有無を明確にします。一般的には6か月前通知が多く、違約金として数か月分賃料を設定します。

7. 転貸禁止条項

無断転貸は重大な契約違反となるため、原則禁止とします。フランチャイズ展開の場合は例外規定を設けることもあります。

8. 反社会的勢力排除条項

企業契約では必須条項です。違反時は無催告解除可能とします。

条項ごとの実務ポイント

原状回復と造作の扱い

最も紛争が多いのが原状回復範囲です。スケルトン返却とする場合、天井・床・壁・設備の撤去範囲を具体化しておくべきです。写真添付や図面添付も有効です。

定期建物賃貸借の活用

更新を前提としない契約を希望する貸主は、定期建物賃貸借契約を検討します。ただし、公正証書等書面要件や事前説明義務を満たさなければ無効となる可能性があります。

保証会社の利用

法人契約でも保証会社利用が一般化しています。保証委託契約との整合性を確認し、解除時の保証終了条件を確認する必要があります。

賃料改定条項

長期契約では賃料増減請求条項を定めることが望ましいです。経済事情の変動に対応できる条文設計が重要です。

店舗契約で注意すべきリスク

  • 営業許可が取得できないリスク
  • 消防法・建築基準法違反
  • 近隣クレームによる営業停止
  • 設備容量不足による追加工事費用
  • 解約時の高額原状回復費

契約締結前に、用途地域、管理規約、インフラ容量、排煙経路などを確認することが不可欠です。

建物賃貸借契約書作成の流れ

・物件条件の整理
・期間と賃料条件の確定
・原状回復範囲の合意
・工事条件の確認
・契約書ドラフト作成
・専門家レビュー
テンプレートを用いる場合でも、個別事情に応じた修正が必要です。

よくある質問

Q. 店舗契約は更新拒絶できますか?

通常の建物賃貸借では正当事由が必要です。定期建物賃貸借であれば更新はありません。

Q. 造作は買い取ってもらえますか?

契約で造作買取請求権を放棄している場合、請求できません。条文確認が重要です。

Q. 途中解約は可能ですか?

契約条項に従います。違約金条項がある場合が一般的です。

まとめ

建物賃貸借契約(店舗用)は、単なるスペースの貸し借りではなく、事業の成否を左右する重要契約です。特に原状回復、内装工事、解約条件、契約類型の選択は慎重に検討すべきです。契約書を整備することは、トラブル発生後の対処ではなく、トラブルを未然に防ぐための経営戦略です。出店前に十分な確認を行い、必要に応じて専門家の助言を受けることを強く推奨します。

本ページに掲載する建物賃貸借契約(店舗用)のひな形および解説は、一般的な参考情報として提供するものであり、特定の取引・案件への法的助言を目的とするものではありません。実際の契約締結に際しては、専門家(弁護士等)への確認を強く推奨いたします。

mysign運営チームロゴ

マイサインの電子申請システム 運営チーム

株式会社peko(mysign運営)|mysign(マイサイン) 運営チーム

株式会社pekoが運営する電子契約サービス「mysign(マイサイン)」の運営チームメンバー。法令遵守と信頼性の高い契約運用をテーマに、電子署名や契約実務に関する情報を発信しています。

 
 
今日から使える電子契約サービス
mysign(マイサイン)ロゴアイコン mysign(マイサイン)電子契約サービス

法的に安心・送信コスト0円・契約相手はログイン不要

今すぐ無料で始める

最短1分で契約スタート