無料から始めて今日から使える電子契約サービス「マイサイン(mysign)」

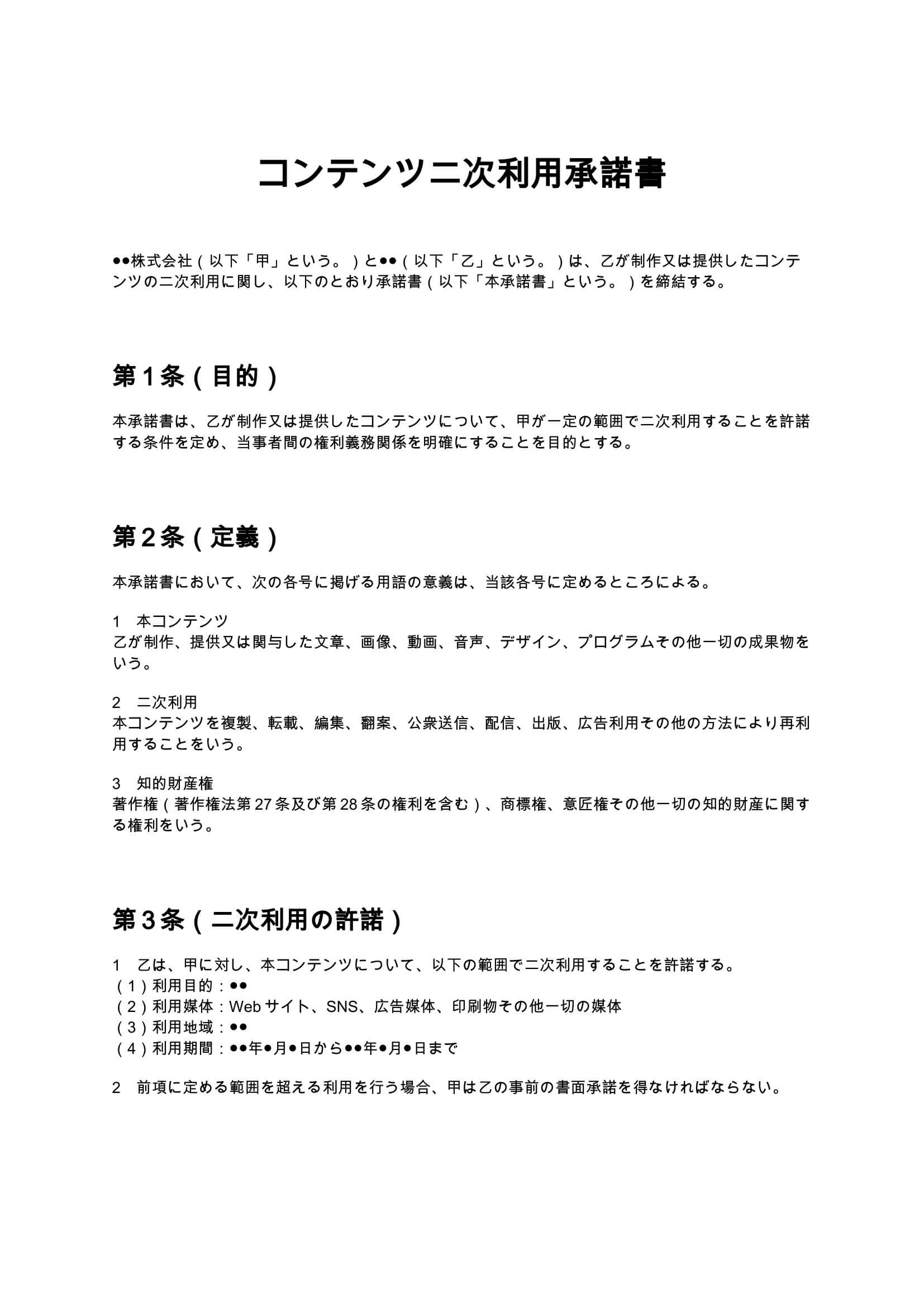
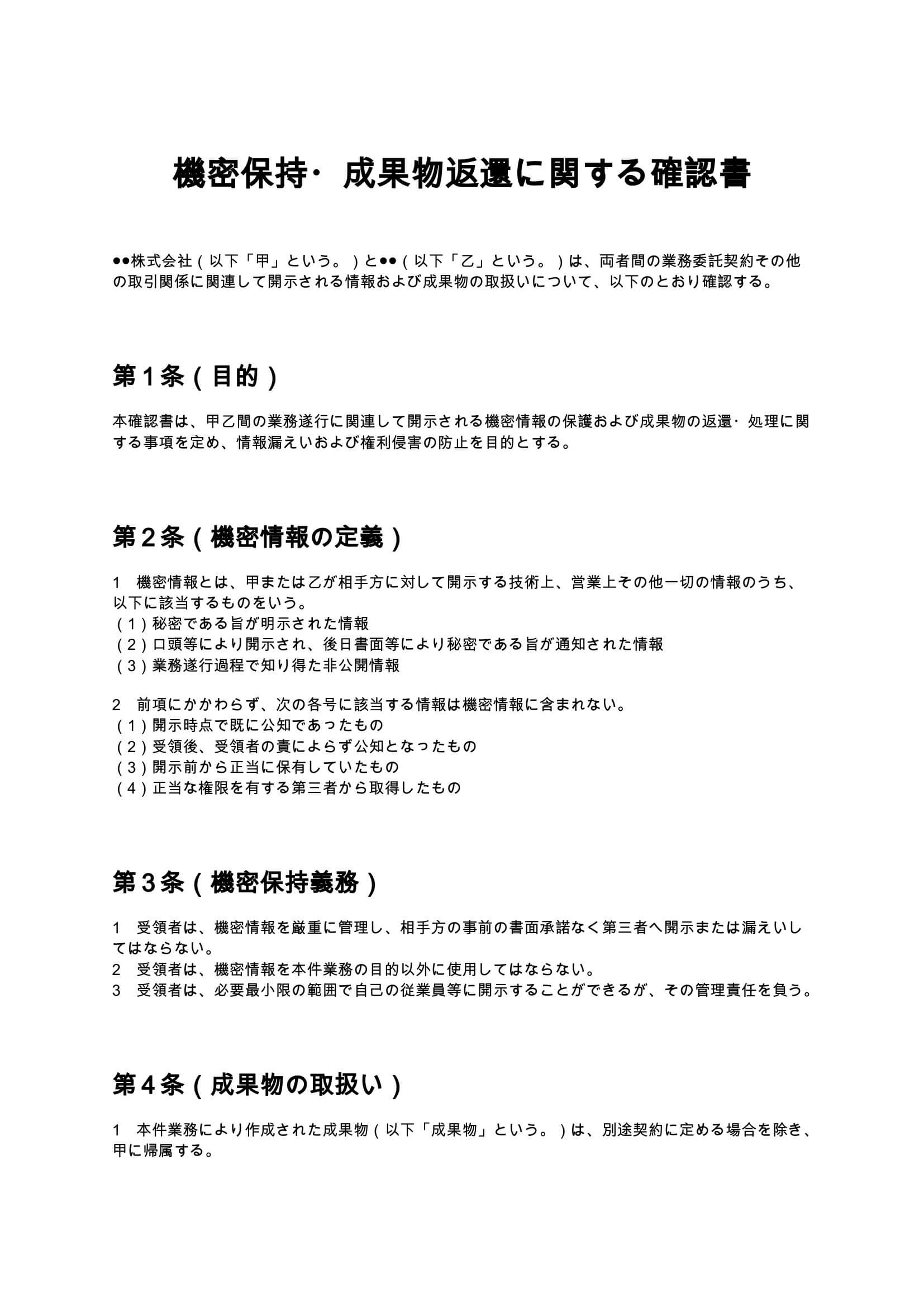
機密保持・成果物返還に関する確認書

機密情報の適切な管理と、業務終了時の成果物返還・削除義務を明確にする確認書です。フリーランスや外注先との契約終了時における情報漏えいやトラブル防止に役立つ実務的な内容を網羅しています。

契約書名
機密保持・成果物返還に関する確認書
バージョン / ファイル
1.00 / Word
作成日 / 更新日
特徴
機密保持と成果物返還・削除義務を一体的に整理した実務特化型の確認書
利用シーン
業務委託契約終了時にフリーランスへ情報返還を求める/外注先との取引終了時に成果物とデータ管理を明確化する
メリット
情報漏えいリスクと成果物トラブルを契約終了時点で確実にコントロールできる
ダウンロード数
22件
今日から使える電子契約サービス
mysign(マイサイン)ロゴアイコン mysign(マイサイン)電子契約サービス

法的に安心・送信コスト0円・契約相手はログイン不要

今すぐ無料で始める
マイサインとは

マイサイン(mysign)はフリープランでも機能が充実!

無料ダウンロードについて
「機密保持・成果物返還に関する確認書」の本ひな形の利用にあたっては、必ず「契約書ひな形ダウンロード利用規約」をご確認ください。無料ダウンロードされた時点で、規約に同意いただいたものとさせていただきます。

機密保持・成果物返還に関する確認書とは?

機密保持・成果物返還に関する確認書とは、業務委託契約やフリーランス契約の終了時において、機密情報の取り扱いおよび成果物の返還・削除義務を明確にするための文書です。特に近年はリモートワークや外注化の進展により、企業の重要情報が社外に持ち出される機会が増えており、契約終了後の情報管理が大きなリスクポイントとなっています。
この確認書を作成することで、

  • 機密情報の持ち出しや流用を防止できる
  • 成果物の権利関係を明確にできる
  • 契約終了後のトラブルを未然に防げる

といった効果があります。単なる秘密保持契約とは異なり、「契約終了時の対応」にフォーカスしている点が特徴であり、実務ではNDAと併用されるケースが多い重要書類です。

機密保持・成果物返還確認書が必要となるケース

この確認書は、特に以下のような場面で必要とされます。

  • フリーランスとの業務委託契約が終了する場合
    →作業データや顧客情報の返還・削除を明確にする必要があります。
  • Web制作・システム開発など成果物が発生する業務
    →ソースコードやデザインデータの帰属・管理を整理します。
  • 営業資料・顧客リストなど機密性の高い情報を扱う場合
    →情報流出リスクを契約上コントロールします。
  • 外注先や副業人材との短期プロジェクト終了時
    →関係終了後の情報保持リスクを低減します。
  • スタートアップや新規事業の開発フェーズ
    →未公開情報やノウハウの流出を防止します。

このように、「契約終了=リスクが最大化するタイミング」に対応するための文書として機能します。

機密保持・成果物返還確認書に盛り込むべき主な条項

実務上、この確認書には以下の条項を必ず盛り込む必要があります。

  • 機密情報の定義
    →どの情報が保護対象かを明確にします。
  • 機密保持義務
    →第三者提供の禁止や目的外利用の禁止を規定します。
  • 成果物の帰属
    →著作権や所有権の帰属先を明確にします。
  • 返還・削除義務
    →契約終了時の具体的な対応(返却・削除)を定めます。
  • 複製制限
    →不要なコピーの保持を禁止します。
  • 損害賠償・差止
    →違反時の対応を明確にします。
  • 存続条項
    →契約終了後も義務が続くことを定めます。

これらを体系的に整理することで、実務で機能する契約書となります。

条項ごとの解説と実務ポイント

1. 機密情報の定義

機密情報の定義は、契約全体の中でも最も重要な部分です。定義が曖昧だと、後から「それは機密ではない」と主張されるリスクがあります。
実務では、

  • 書面・データ・口頭すべてを対象に含める
  • 合理的に秘密と認識される情報も含める

といった広めの定義にしておくことが重要です。

2. 機密保持義務

この条項では、情報の利用範囲と開示制限を明確にします。
ポイントは、

  • 目的外利用の禁止
  • 第三者提供の禁止
  • 従業員・関係者への管理責任

を必ず含めることです。特にフリーランスの場合、再委託や副業先との情報混在リスクがあるため、厳格に規定しておく必要があります。

3. 成果物の帰属

成果物の帰属が曖昧なままだと、著作権トラブルに発展する可能性があります。
例えば、

  • デザインデータを別案件に流用される
  • ソースコードを再利用される

といった問題が発生します。
そのため、

  • 著作権は誰に帰属するか
  • 利用範囲をどうするか

を明確にすることが不可欠です。

4. 返還・削除義務

この確認書の中核となる条項です。
重要なポイントは、

  • 紙資料だけでなく電子データも対象にする
  • バックアップやクラウドも含める
  • 削除証明の提出を義務付ける

ことです。単に「返還する」と書くだけでは不十分で、実務レベルの具体性が求められます。

5. 損害賠償・差止条項

万が一情報漏えいが発生した場合に備えた条項です。

  • 損害賠償責任の明確化
  • 差止請求(情報利用の停止)

を規定することで、実効性のある契約になります。

秘密保持契約(NDA)との違い

機密保持・成果物返還確認書は、一般的なNDAと混同されがちですが、役割が異なります。

  • NDA
    →契約期間中の情報管理を目的とする
  • 本確認書
    →契約終了時の情報回収・整理を目的とする

つまり、NDAが「予防」であるのに対し、本確認書は「出口管理」として機能します。両方を組み合わせることで、情報管理のリスクを大幅に低減できます。

作成・運用時の注意点

確認書を実務で機能させるためには、以下の点に注意が必要です。

  • 契約終了時に必ず取得する運用を徹底
    →作成しても回収しなければ意味がありません。
  • 削除証明を取得する
    →口頭確認だけでは証拠になりません。
  • クラウド・私物端末の扱いを明記
    →現代の業務環境では必須です。
  • 他契約との整合性を確保
    →業務委託契約やNDAとの矛盾を防ぎます。
  • テンプレの使い回しを避ける
    →案件ごとにカスタマイズすることが重要です。

まとめ

機密保持・成果物返還に関する確認書は、契約終了時における情報リスクをコントロールするための重要な法務ツールです。特にフリーランスや外注が一般化している現在においては、「契約終了後の管理」こそが企業防衛の要となります。適切に整備された確認書を運用することで、情報漏えいや著作権トラブルを未然に防ぎ、安心して外部パートナーと協働できる環境を構築することができます。

本ページに掲載するWebサイト制作契約書のひな形および解説は、一般的な参考情報として提供するものであり、特定の取引・案件への法的助言を目的とするものではありません。実際の契約締結に際しては、専門家(弁護士等)への確認を強く推奨いたします。

mysign運営チームロゴ

マイサインの電子申請システム 運営チーム

株式会社peko(mysign運営)|mysign(マイサイン) 運営チーム

株式会社pekoが運営する電子契約サービス「mysign(マイサイン)」の運営チームメンバー。法令遵守と信頼性の高い契約運用をテーマに、電子署名や契約実務に関する情報を発信しています。

 
 
今日から使える電子契約サービス
mysign(マイサイン)ロゴアイコン mysign(マイサイン)電子契約サービス

法的に安心・送信コスト0円・契約相手はログイン不要

今すぐ無料で始める

最短1分で契約スタート