無料から始めて今日から使える電子契約サービス「マイサイン(mysign)」

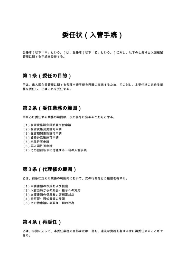
委任状(入管手続)

入管手続に関する各種申請を行政書士等へ委任する際に使用できる委任状のひな形です。在留資格申請、更新、変更など幅広い手続に対応し、代理権の範囲や個人情報の取扱い、責任関係まで整理しています。

契約書名
委任状(入管手続)
バージョン / ファイル
1.00 / Word
作成日 / 更新日
特徴
入管申請実務に即した代理権範囲と個人情報管理を明確に定めた委任状
利用シーン
外国人雇用企業が在留資格申請を行政書士へ委任する/本人が入管手続を専門家に代理依頼する
メリット
入管手続に必要な権限と責任範囲を明確化しトラブルを防止できる
ダウンロード数
29件
今日から使える電子契約サービス
mysign(マイサイン)ロゴアイコン mysign(マイサイン)電子契約サービス

法的に安心・送信コスト0円・契約相手はログイン不要

今すぐ無料で始める
マイサインとは

マイサイン(mysign)はフリープランでも機能が充実!

無料ダウンロードについて
「委任状(入管手続)」の本ひな形の利用にあたっては、必ず「契約書ひな形ダウンロード利用規約」をご確認ください。無料ダウンロードされた時点で、規約に同意いただいたものとさせていただきます。

入管手続の委任状とは?

入管手続の委任状とは、外国人の在留資格に関する申請手続を本人に代わって第三者(主に行政書士等)が行うために必要となる文書です。日本における在留資格制度では、申請者本人が手続を行うのが原則ですが、実務上は専門家への委任が広く行われています。この委任状を作成することで、受任者は正式に代理人としての権限を持ち、申請書類の作成・提出・補正対応などを行うことが可能になります。特に、企業が外国人を雇用する場合や、複雑な在留資格変更・永住申請などでは、委任状は必須の書類といえます。また、入管手続は制度変更や審査基準の影響を受けやすいため、委任状により専門家が対応することで、手続の正確性と効率性を高めることができます。

入管手続の委任状が必要となるケース

入管手続の委任状は、以下のような場面で必要となります。

  • 在留資格認定証明書交付申請を専門家に依頼する場合 →海外から外国人を招聘する際に、企業側が行政書士へ手続を委任するケースです。
  • 在留資格変更許可申請を行う場合 →留学生から就労ビザへ変更するなど、複雑な審査が伴う場合に利用されます。
  • 在留期間更新許可申請を依頼する場合 →継続的な在留のため、定期的な更新手続を専門家に任せるケースです。
  • 永住許可申請や高度人材申請など高度な案件 →審査が厳格で書類量も多いため、委任状を用いて専門家に依頼するのが一般的です。
  • 企業が外国人雇用を継続的に行う場合 →人事部門が行政書士と連携し、包括的に委任するケースです。

このように、入管手続は専門性が高く、委任状を用いた代理申請が実務上の標準となっています。

委任状に記載すべき主な条項

入管手続の委任状には、以下の項目を明確に記載する必要があります。

  • 委任の目的 →どの手続を委任するのか(在留資格変更、更新など)を明示します。
  • 代理権の範囲 →申請書作成、提出、補正、結果受領など、具体的な権限を定義します。
  • 再委任の可否 →他の専門家への再委任を認めるかどうかを定めます。
  • 個人情報の取扱い →パスポート情報や在留カード情報などの管理方法を明記します。
  • 責任範囲と免責 →不許可となった場合の責任の所在を整理します。
  • 報酬および費用 →行政書士報酬や実費負担のルールを明確にします。
  • 契約終了条件 →手続完了・解除条件などを定めます。

これらの条項を網羅することで、委任関係におけるトラブルを未然に防ぐことができます。

条項ごとの解説と実務ポイント

1. 代理権の範囲

入管手続では、代理権の範囲が非常に重要です。単に「申請を委任する」と記載するだけでは不十分であり、具体的にどの行為まで認めるのかを明確にする必要があります。例えば、以下のような行為を含めるのが一般的です。

  • 申請書類の作成・提出
  • 入管からの追加資料要求への対応
  • 補正・修正の実施
  • 結果通知の受領

これを曖昧にすると、実務上の対応に支障が出るため注意が必要です。

2. 個人情報・機微情報の管理

入管手続では、極めて重要な個人情報を取り扱います。

  • パスポート情報
  • 在留カード情報
  • 収入・納税情報
  • 家族構成情報

これらは漏えいリスクが高いため、委任状において「利用目的の限定」「適切管理」「第三者提供の制限」を明記することが重要です。

3. 結果不保証条項

入管申請は行政庁の裁量が大きく、許可が保証されるものではありません。
そのため、

  • 許可・不許可は保証しない
  • 不許可でも返金しない(または条件付き)

といった条項を明確にしておく必要があります。これにより、トラブルやクレームのリスクを大きく低減できます。

4. 再委任の実務的意義

行政書士がチームで対応する場合や、専門分野ごとに分担する場合には再委任が必要となることがあります。
例えば、

  • 地方拠点での申請対応
  • 専門分野(高度人材・永住)の分業

再委任を認めることで、柔軟かつ効率的な業務運営が可能になります。

5. 企業利用におけるポイント

企業が委任状を利用する場合は、個人とは異なる注意点があります。

  • 社内決裁との整合性を取る
  • 複数外国人を包括的に委任する仕組みを整備する
  • 人事部と行政書士の役割分担を明確化する

特に外国人雇用を継続的に行う企業では、標準化された委任状の整備が重要です。

入管手続の委任状を作成する際の注意点

委任状の作成にあたっては、以下の点に注意が必要です。

  • 他社ひな形の流用は避ける →著作権リスクや自社実務に合わない可能性があります。
  • 最新の入管実務に対応させる →制度改正や運用変更が頻繁に行われるためです。
  • 委任範囲を具体的に記載する →曖昧な記載はトラブルの原因になります。
  • 個人情報保護の観点を強化する →企業案件では特に重要です。
  • 専門家によるチェックを行う →実務適合性と法的リスクを確認できます。

まとめ

入管手続の委任状は、単なる形式的な書類ではなく、代理権の範囲や責任関係を明確にする重要な法的文書です。特に外国人雇用や在留資格変更などの場面では、委任状の内容が実務の成否に直結することも少なくありません。適切に設計された委任状を用いることで、手続の効率化だけでなく、トラブル防止・リスク管理にも大きく寄与します。今後ますます外国人雇用が進む中で、入管手続の委任状は企業・個人双方にとって不可欠なツールとなるでしょう。

本ページに掲載するWebサイト制作契約書のひな形および解説は、一般的な参考情報として提供するものであり、特定の取引・案件への法的助言を目的とするものではありません。実際の契約締結に際しては、専門家(弁護士等)への確認を強く推奨いたします。

mysign運営チームロゴ

マイサインの電子申請システム 運営チーム

株式会社peko(mysign運営)|mysign(マイサイン) 運営チーム

株式会社pekoが運営する電子契約サービス「mysign(マイサイン)」の運営チームメンバー。法令遵守と信頼性の高い契約運用をテーマに、電子署名や契約実務に関する情報を発信しています。

 
 
今日から使える電子契約サービス
mysign(マイサイン)ロゴアイコン mysign(マイサイン)電子契約サービス

法的に安心・送信コスト0円・契約相手はログイン不要

今すぐ無料で始める

最短1分で契約スタート