無料から始めて今日から使える電子契約サービス「マイサイン(mysign)」

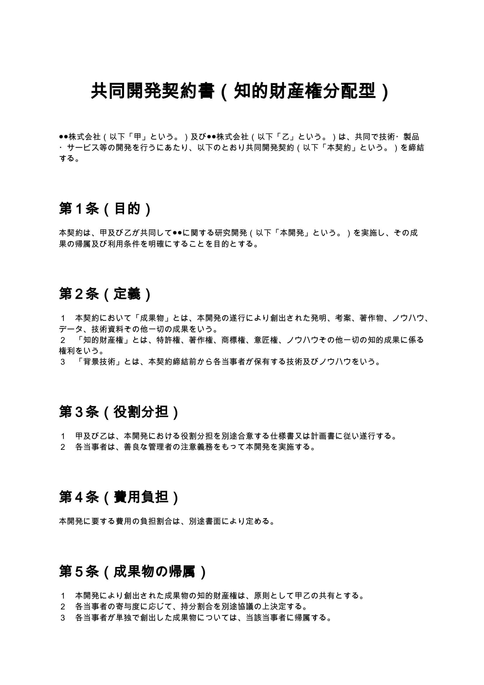
業務提携契約書(中小企業診断士×企業)

業務提携契約書(中小企業診断士×企業)は、企業と診断士が連携して経営支援や事業改善を行う際に必要な契約書です。業務範囲、報酬、知的財産、守秘義務などを整理し、継続的な協力関係を安全に構築できます。

契約書名
業務提携契約書(中小企業診断士×企業)
バージョン / ファイル
1.00 / Word
作成日 / 更新日
特徴
診断士と企業の継続的な経営支援関係を前提に業務範囲と責任を明確化している。
利用シーン
企業が中小企業診断士と顧問契約に近い形で提携する/診断士が複数企業と継続支援契約を締結する
メリット
業務範囲・報酬・責任分担を明確にし、長期的なトラブルを防止できる。
ダウンロード数
26件
今日から使える電子契約サービス
mysign(マイサイン)ロゴアイコン mysign(マイサイン)電子契約サービス

法的に安心・送信コスト0円・契約相手はログイン不要

今すぐ無料で始める
マイサインとは

マイサイン(mysign)はフリープランでも機能が充実!

無料ダウンロードについて
「業務提携契約書(中小企業診断士×企業)」の本ひな形の利用にあたっては、必ず「契約書ひな形ダウンロード利用規約」をご確認ください。無料ダウンロードされた時点で、規約に同意いただいたものとさせていただきます。

業務提携契約書(中小企業診断士×企業)とは?

業務提携契約書(中小企業診断士×企業)とは、企業と中小企業診断士が継続的に連携し、経営支援や事業改善、資金調達支援などを行う際に締結する契約書です。単発の業務委託契約とは異なり、中長期的な関係性を前提としている点が特徴です。中小企業診断士は、経営戦略、財務分析、補助金支援など幅広い専門性を有しており、企業にとっては外部パートナーとして重要な役割を担います。そのため、契約書により役割・責任・成果物の範囲を明確にしておくことが不可欠です。本契約を整備する主な目的は、以下のとおりです。

  • 業務範囲や責任分担を明確にすること
  • 報酬条件や成果基準を明文化すること
  • 知的財産やノウハウの帰属を整理すること
  • トラブル発生時のリスクを最小化すること

業務提携契約書が必要となるケース

中小企業診断士との提携は多様な場面で活用されますが、特に以下のようなケースでは契約書が必須です。

  • 経営顧問として継続的な支援を受ける場合 →助言の範囲や責任の所在を明確にする必要があります。
  • 事業計画や経営改善計画の策定を依頼する場合 →成果物の内容や知的財産の帰属を定める必要があります。
  • 補助金・資金調達支援を依頼する場合 →成功報酬の有無や条件を明確にしないとトラブルになりやすいです。
  • 業務改善やDX支援など実行フェーズまで関与する場合 →責任範囲や成果の保証範囲を契約で整理する必要があります。
  • 複数企業や他士業と連携するプロジェクトの場合 →情報共有・守秘義務・再委託のルールが重要になります。

業務提携契約書に盛り込むべき主な条項

実務で有効な契約書にするためには、以下の条項を必ず盛り込むことが重要です。

  • 目的条項(契約の趣旨と範囲)
  • 業務内容(具体的な支援内容)
  • 報酬・支払条件
  • 費用負担(交通費・外注費等)
  • 秘密保持義務
  • 知的財産権の帰属
  • 再委託の可否
  • 競業避止・利益相反
  • 契約期間・更新
  • 解除・解約条件
  • 損害賠償・責任制限
  • 準拠法・管轄

条項ごとの解説と実務ポイント

1. 業務内容条項

業務内容は曖昧になりやすいポイントです。「経営支援」とだけ記載すると範囲が広すぎるため、診断・計画策定・実行支援など具体的に区分して記載することが重要です。
また、個別案件ごとに詳細を定めるため、「別途個別契約で定める」とする構成が実務上よく用いられます。

2. 報酬・成功報酬条項

中小企業診断士の契約では、固定報酬に加えて成功報酬を設定するケースがあります。特に補助金支援では以下を明確にすることが重要です。

  • 成功の定義(採択、入金、交付決定など)
  • 報酬発生のタイミング
  • 途中解約時の取扱い

曖昧なまま契約すると、支払いトラブルに発展する可能性が高くなります。

3. 知的財産権条項

事業計画書や分析資料などの成果物は著作物に該当する場合があります。そのため、以下を明確にする必要があります。

  • 成果物の著作権の帰属(企業か診断士か)
  • 再利用の可否(診断士のノウハウ活用)
  • 第三者への提供の可否

特に診断士側は、汎用的なノウハウまで譲渡しないよう注意が必要です。

4. 秘密保持条項

企業の財務情報や経営戦略は高度な機密情報に該当します。そのため、契約では以下を明記します。

  • 秘密情報の定義
  • 利用目的の限定
  • 契約終了後の守秘義務期間

これにより、情報漏えいリスクを大幅に低減できます。

5. 競業避止・利益相反条項

診断士が同業他社を支援する場合、利益相反が発生する可能性があります。そのため、

  • 競合企業への関与制限
  • 事前協議義務

を定めることで、信頼関係を維持できます。

6. 免責・責任制限条項

コンサルティング業務は成果保証が難しいため、「成果を保証しない」旨の免責条項が重要です。また、損害賠償については「通常かつ直接の損害に限定する」といった制限を設けることで、過大なリスクを防ぐことができます。

業務提携契約書を作成する際の注意点

  • 他社契約書の流用は禁止 契約書のコピーは著作権侵害のリスクがあるため、必ずオリジナルで作成する必要があります。
  • 成功報酬条件は必ず明確化 補助金・資金調達支援では特にトラブルになりやすいため、詳細に定義することが重要です。
  • 責任範囲を過度に広げない コンサル契約で成果保証をするとリスクが大きくなるため注意が必要です。
  • 個別契約との整合性を確保 基本契約と個別契約の内容が矛盾しないよう整理します。
  • 専門家チェックを推奨 契約内容は業種・案件により大きく異なるため、弁護士等の確認を受けることが望ましいです。

まとめ

業務提携契約書(中小企業診断士×企業)は、単なる形式的な書面ではなく、双方の信頼関係を支える重要な法的基盤です。特に、業務範囲・報酬・知的財産・責任制限を明確にしておくことで、長期的なパートナーシップを安全に維持することができます。近年では、補助金支援やDX支援など診断士の関与範囲が広がっているため、契約書の重要性はさらに高まっています。適切に整備された契約書を活用することで、企業と診断士双方にとって持続可能で成果につながる協力関係を構築することが可能となります。

本ページに掲載するWebサイト制作契約書のひな形および解説は、一般的な参考情報として提供するものであり、特定の取引・案件への法的助言を目的とするものではありません。実際の契約締結に際しては、専門家(弁護士等)への確認を強く推奨いたします。

mysign運営チームロゴ

マイサインの電子申請システム 運営チーム

株式会社peko(mysign運営)|mysign(マイサイン) 運営チーム

株式会社pekoが運営する電子契約サービス「mysign(マイサイン)」の運営チームメンバー。法令遵守と信頼性の高い契約運用をテーマに、電子署名や契約実務に関する情報を発信しています。

 
 
今日から使える電子契約サービス
mysign(マイサイン)ロゴアイコン mysign(マイサイン)電子契約サービス

法的に安心・送信コスト0円・契約相手はログイン不要

今すぐ無料で始める

最短1分で契約スタート