無料から始めて今日から使える電子契約サービス「マイサイン(mysign)」

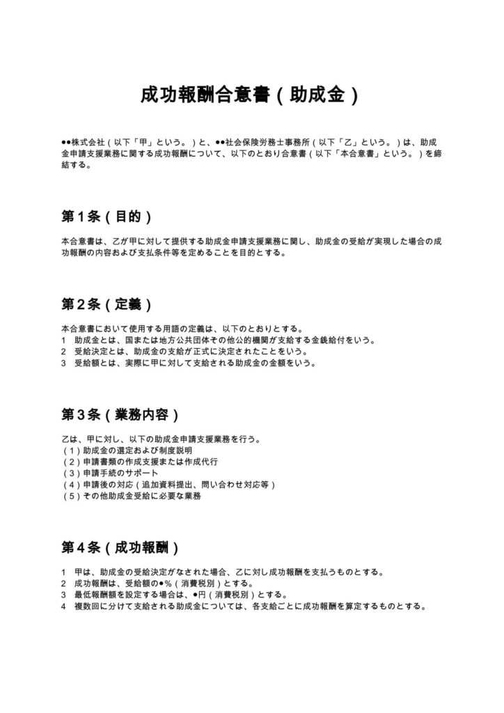
成功報酬合意書(助成金)

助成金申請支援において受給が実現した場合にのみ報酬が発生する成功報酬型の合意書です。報酬割合、支払条件、免責事項など実務上重要なポイントを整理しています。

契約書名
成功報酬合意書(助成金)
バージョン / ファイル
1.00 / Word
作成日 / 更新日
特徴
助成金受給時のみ報酬が発生する成功報酬型の条件を明確に定めている。
利用シーン
社労士が企業に助成金申請支援を行う場合/コンサル会社が助成金取得支援を成功報酬で提供する場合
メリット
報酬発生条件を明確化することで未払いトラブルや認識相違を防止できる。
ダウンロード数
21件
今日から使える電子契約サービス
mysign(マイサイン)ロゴアイコン mysign(マイサイン)電子契約サービス

法的に安心・送信コスト0円・契約相手はログイン不要

今すぐ無料で始める
マイサインとは

マイサイン(mysign)はフリープランでも機能が充実!

無料ダウンロードについて
「成功報酬合意書(助成金)」の本ひな形の利用にあたっては、必ず「契約書ひな形ダウンロード利用規約」をご確認ください。無料ダウンロードされた時点で、規約に同意いただいたものとさせていただきます。

助成金成功報酬合意書とは?

助成金成功報酬合意書とは、助成金の申請支援業務において「受給が実現した場合にのみ報酬が発生する」という条件を明確に定めた契約書です。特に社会保険労務士やコンサルタントが企業に対して助成金申請支援を行う際に広く利用されています。通常の業務委託契約とは異なり、成果が出た場合のみ報酬が発生するため、依頼者側にとってはリスクが低く、受託者側にとっては成果責任が強く求められる契約形態です。助成金制度は複雑であり、要件不備や書類不備による不採択リスクもあるため、契約書によって責任範囲や報酬条件を明確にしておくことが重要です。

助成金成功報酬合意書が必要となるケース

助成金成功報酬合意書は、以下のような場面で必要になります。

  • 社労士が企業に対して助成金申請支援を行う場合 →成功報酬型で契約するケースが多く、報酬発生条件の明確化が不可欠です。
  • コンサル会社が助成金取得支援を提供する場合 →成果報酬の割合や支払タイミングを契約で定める必要があります。
  • 初めて助成金申請を行う企業 →トラブル防止のため、事前に条件を整理しておくことが重要です。
  • 複数の助成金を同時に申請する場合 →それぞれの報酬算定方法を明確にする必要があります。
  • 分割支給される助成金の場合 →各支給ごとに報酬が発生するかを契約で定める必要があります。

このように、助成金申請に関わるほぼすべての実務において、成功報酬合意書は重要な役割を果たします。

助成金成功報酬合意書に盛り込むべき主な条項

助成金成功報酬合意書には、以下の条項を必ず盛り込む必要があります。

  • 業務内容(申請支援の範囲)
  • 成功報酬の発生条件
  • 報酬の計算方法(割合・最低額)
  • 支払時期・支払方法
  • 不採択時の取扱い
  • 免責事項(不採択・制度変更等)
  • 契約解除条件
  • 秘密保持条項
  • 損害賠償・責任制限
  • 管轄・準拠法

これらを網羅することで、実務上のトラブルを大幅に防止できます。

条項ごとの解説と実務ポイント

1. 成功報酬条項

成功報酬条項は本契約の核心です。受給額に対する割合で設定するのが一般的で、10%〜30%程度が相場とされています。また、最低報酬額を設定しておくことで、小額の助成金でも採算を確保できます。さらに、分割支給の場合に「各回ごとに報酬発生」とするかどうかも重要なポイントです。

2. 報酬発生時期

「受給決定時」か「入金時」かでトラブルになりやすい部分です。 実務では、発生は決定時、支払は入金後とする形がバランスが良いとされています。

3. 不採択時の取扱い

原則として成功報酬は発生しませんが、着手金や実費の扱いをどうするかを明記しておく必要があります。また、再申請時の扱いも定めておくとより安全です。

4. 免責条項

助成金は審査制であり、必ず受給できるものではありません。そのため、

  • 受給保証をしないこと
  • 制度変更による不採択の責任を負わないこと
  • 行政判断による結果に責任を負わないこと

を明確に記載する必要があります。

5. 甲の協力義務

助成金申請は依頼者の協力が不可欠です。資料提出の遅延や虚偽情報があると不採択の原因となるため、協力義務条項は非常に重要です。

6. 中途解約時の取扱い

申請途中で解約された場合の報酬トラブルは多発します。 そのため、

  • 進行状況に応じた報酬請求
  • 合理的な範囲での費用精算

を規定しておくことが実務上重要です。

助成金成功報酬合意書の注意点

助成金成功報酬契約には、特有のリスクが存在します。

  • 過度に高い成功報酬はトラブルの原因 →相場から乖離すると信頼関係を損なう可能性があります。
  • 不正受給リスクへの配慮 →虚偽申請や不適切な助言は重大な法的リスクを伴います。
  • 制度変更リスク →助成金は頻繁に改正されるため、免責条項が重要です。
  • 口約束での業務開始は危険 →報酬トラブルの多くは契約書未整備が原因です。
  • 社労士法・業法の遵守 →業務範囲や報酬設定は関連法令に適合させる必要があります。

これらを踏まえ、契約書は単なる形式ではなく「リスク管理ツール」として活用することが求められます。

実務でよくあるトラブル事例

助成金成功報酬契約では、以下のようなトラブルが頻発します。

  • 受給後に報酬を支払わない →報酬発生条件が曖昧なことが原因です。
  • 受給額の解釈違い →控除後か総額かを明確にしていないケースです。
  • 不採択時の責任追及 →免責条項が不十分な場合に発生します。
  • 途中解約による報酬争い →進行割合に応じた規定がない場合に問題化します。

これらのトラブルは、適切な契約書を作成することでほぼ回避可能です。

まとめ

助成金成功報酬合意書は、助成金申請支援ビジネスにおける中核的な契約書です。報酬条件、責任範囲、免責事項を明確にすることで、依頼者と受託者双方のリスクを大幅に軽減できます。特に助成金は制度変更や審査判断の影響を受けやすいため、「結果責任」と「免責」のバランスを適切に設計することが重要です。適切に整備された契約書は、単なるトラブル防止だけでなく、信頼関係の構築やビジネスの安定化にも寄与します。助成金ビジネスを継続的に行うためにも、実務に即した成功報酬合意書の整備を行うことが不可欠です。

本ページに掲載するWebサイト制作契約書のひな形および解説は、一般的な参考情報として提供するものであり、特定の取引・案件への法的助言を目的とするものではありません。実際の契約締結に際しては、専門家(弁護士等)への確認を強く推奨いたします。

mysign運営チームロゴ

マイサインの電子申請システム 運営チーム

株式会社peko(mysign運営)|mysign(マイサイン) 運営チーム

株式会社pekoが運営する電子契約サービス「mysign(マイサイン)」の運営チームメンバー。法令遵守と信頼性の高い契約運用をテーマに、電子署名や契約実務に関する情報を発信しています。

 
 
今日から使える電子契約サービス
mysign(マイサイン)ロゴアイコン mysign(マイサイン)電子契約サービス

法的に安心・送信コスト0円・契約相手はログイン不要

今すぐ無料で始める

最短1分で契約スタート