金融向け契約書テンプレート/ひな型・無料ダウンロード。融資契約、金銭消費貸借契約、ファイナンス支援契約、投資一任契約、ファンド運営関連書面、ローン保証、担保・抵当権設定、反社チェック、個人情報管理、コンプライアンス条項など、金融取引に不可欠な要件を精緻に整理。リスク管理と法令遵守を確実にします。
マネーロンダリング対策支援契約書
マネーロンダリング対策支援契約書は、AML・CFT体制の構築や内部監査、研修支援などを外部専門家へ委託する際に利用できる契約書です。法令遵守体制の整備やリスク管理強化を目的とした実務条項を体系的に整理...
ダウンロードページへ
売掛金支払誓約書
売掛金支払誓約書は、取引先が未払いとなっている売掛金の支払方法や期限、遅延時の対応などを明確にし、債権回収リスクを軽減するための書面です。分割払い・期限の利益喪失・連帯保証など実務上重要な条項を整理し...
ダウンロードページへ
金銭貸借時の支払誓約書
金銭貸借に基づく借入金の返済義務を明確にする支払誓約書のひな形です。債務額、支払期限、分割払、期限の利益喪失、遅延損害金など実務で重要な条項を整理し、貸主・借主双方のトラブル防止に役立ちます。...
ダウンロードページへ
従業員貸付金契約書
従業員に対して会社が金銭を貸し付ける際に使用する従業員貸付金契約書のひな形です。貸付金額、返済方法、給与控除、退職時の一括返済、遅延損害金など、企業と従業員双方の権利義務を明確に整理した実務的な契約書...
ダウンロードページへ
譲渡担保契約書(不動産)
譲渡担保契約書(不動産)は、金銭消費貸借などの債務を担保するために、不動産の所有権を形式的に移転し、弁済後に復帰させる仕組みを定めた契約書です。担保実行・清算条項まで網羅しています。...
ダウンロードページへ
準消費貸借契約書(土地代金)
準消費貸借契約書(土地代金)は、土地売買契約に基づく未払代金債務を金銭消費貸借債務へ転換するための契約書です。支払条件の明確化や分割返済合意の整理に活用できます。...
ダウンロードページへ
抵当権設定契約書
抵当権設定契約書は、金銭消費貸借契約などの債務を担保するために不動産へ抵当権を設定する際に用いる契約書です。被担保債権の範囲、登記手続、期限の利益喪失、実行方法まで網羅した実務対応型ひな形です。...
ダウンロードページへ
根抵当権変換契約書
根抵当権変換契約書は、既存の根抵当権について極度額や債権範囲、元本確定条件などを変更し、普通抵当権への転化や担保条件の見直しを行う際に用いる契約書ひな形です。不動産担保の再設計に対応します。...
ダウンロードページへ
根抵当権確定期日変更契約書
根抵当権確定期日変更契約書は、既に設定された根抵当権について確定期日を延長または変更する際に締結する契約書です。極度額や債務者を変更せず、担保関係を維持したまま登記変更を行う場合に利用します。...
ダウンロードページへ
抵当権抹消を条件とする土地売買契約書
抵当権が設定された土地を売却する際に、決済日までの抵当権抹消を条件として安全に所有権移転を行うための土地売買契約書ひな形です。金融機関対応や同時履行の実務を想定した構成になっています。...
ダウンロードページへ
契約解除及び弁済に関する和解契約書
契約解除及び弁済に関する和解契約書は、既存契約を合意解除したうえで、未払金や損害金などの金銭債務について弁済条件を確定し、紛争を最終的に解決するための契約書ひな形です。...
ダウンロードページへ
仮登記担保設定契約書
仮登記担保設定契約書は、金銭債務の履行を担保するために、不動産について所有権移転請求権の仮登記を設定する契約書です。返済不能時に本登記へ移行できる点が特徴で、貸付取引や個人間融資などで利用されます。...
ダウンロードページへ
代物弁済予約による仮登記担保設定契約書
代物弁済予約による仮登記担保設定契約書は、金銭債務の不履行に備え、不動産を代物弁済に充てる予約と仮登記を設定することで、債権者の権利保全を図る契約書です。主に個人間・法人間の貸付や事業資金調達の場面で...
ダウンロードページへ
立替払に関する契約書
立替払に関する契約書は、業務上発生する費用を一方当事者が一時的に立替えて支払う場合に、その返還義務や精算方法、支払期限などを明確に定める契約書です。立替金の未回収や認識違いによるトラブルを防止する目的...
ダウンロードページへ
債権譲渡契約書(担保型)
債権譲渡契約書(担保型)は、金銭債務などの履行を確保する目的で、債務者が有する債権を担保として譲渡する際に用いる契約書です。融資取引や継続的な取引関係において、保証人や不動産担保を用いずに債権を担保化...
ダウンロードページへ
債権譲渡契約書(動産・債権譲渡特例法対応)
債権譲渡契約書(動産・債権譲渡特例法対応)は、売掛金などの債権を第三者へ譲渡する際に用いる契約書です。債権譲渡登記制度を前提とし、通知・承諾がなくても第三者対抗要件を確保できる点が特徴で、資金調達や事...
ダウンロードページへ
連帯保証人変更に関する契約書
連帯保証人変更に関する契約書は、既存の債務契約において連帯保証人を別の人物へ変更する際に締結する書面です。旧保証人の責任解除と新保証人の保証義務を明確にし、債権者・債務者・保証人全員の合意を法的に整理...
ダウンロードページへ
集合債権譲渡契約書 別紙-借入申込書
集合債権譲渡契約書に付属する借入申込書は、借主が借入条件や金額、使途を明確に申告し、将来発生する債権を特定するための書面です。金融取引やファクタリング、事業資金調達の実務において、債権管理と契約関係を...
ダウンロードページへ
集合債権譲渡契約書 別紙-譲渡債権の表示
集合債権譲渡契約書 別紙 譲渡債権の表示は、譲渡対象となる売掛金や将来債権を一定の基準で特定し、債権の範囲や除外条件を明確にするための書面です。ファクタリングや資金調達、事業譲渡などで用いられ、債権特...
ダウンロードページへ集合債権譲渡契約書
集合債権譲渡契約書は、特定の取引先との継続的取引から発生する複数の債権や将来債権をまとめて譲渡する際に用いられる契約書です。資金調達や債権管理の効率化を目的とした場面で活用され、企業間取引における法的...
ダウンロードページへ
相殺契約書(残債務免除)
相殺契約書(残債務免除)は、当事者間に存在する相互の金銭債権債務を相殺し、相殺後に残る債務を免除することで、債権債務関係を最終的に清算するための契約書です。取引終了時や債務整理の場面で用いられます。...
ダウンロードページへ
金銭消費貸借契約書(連帯債務)
金銭消費貸借契約書(連帯債務)は、複数の借主が同一の借入金について連帯して返済義務を負うことを定めた契約書です。親族間や共同事業、法人代表者と個人が同時に借入を行う場面などで、貸主の回収リスクを明確に...
ダウンロードページへ
金銭消費貸借契約書(連帯保証人なし・ボーナス併用)
金銭消費貸借契約書(連帯保証人なし・ボーナス併用)は、保証人を付けずに金銭を貸し借りし、毎月返済に加えてボーナス時の返済を組み合わせるケースを想定した契約書です。個人間や親族間、柔軟な返済設計を行いた...
ダウンロードページへ
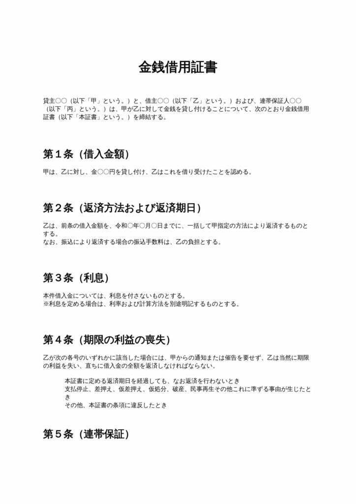
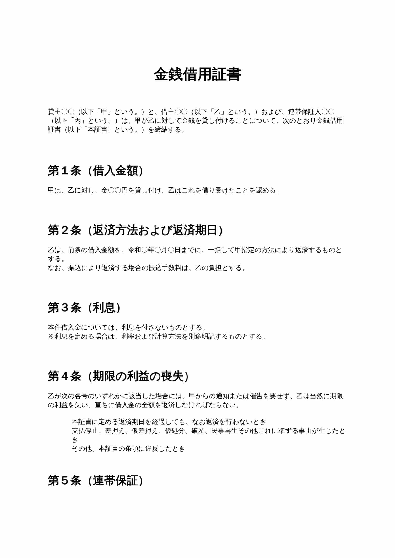
金銭借用証書(一括払い)
金銭借用証書(一括払い)は、個人間・法人間で金銭を貸し借りする際に、返済期限までに元金を一括返済することを明確に定めた契約書です。借入金額、返済期限、遅延時の対応を明示することで、返済トラブルの予防に...
ダウンロードページへ
金銭消費貸借契約書(連帯保証人なし・一括弁済)
金銭消費貸借契約書(連帯保証人なし・一括弁済)は、借主本人のみが返済義務を負い、返済期日に元本を一括で支払う形を想定した契約書です。個人間や法人間でのシンプルな貸付取引に適しています。...
ダウンロードページへ
金銭借用証書(ボーナス払い併用)
金銭借用証書(ボーナス払い併用)は、毎月返済に加えて賞与支給月にまとまった返済を行うケースを想定した借用証書です。個人間や親族間、役員貸付など、柔軟な返済計画を明確にしたい場合に適しています。...
ダウンロードページへ
金銭借用証書(分割払い)
金銭借用証書(分割払い)は、貸主と借主の間で金銭の貸借関係を明確にし、返済回数・返済日・遅延時の対応などを分割返済前提で定める契約書です。個人間・法人間を問わず、継続的な返済が想定される貸付に適してい...
ダウンロードページへ
債務確認書
債務確認書は、当事者間に存在する金銭債務の金額・原因・支払条件などを明確に確認するための書面です。未払金や立替金、貸付金の整理、将来の紛争防止や証拠確保を目的として幅広く利用されます。...
ダウンロードページへ
借入申込書
借入申込書は、個人や法人が金融機関や取引先に対して、金銭の借入れを正式に申し込む際に使用する書面です。借入金額、返済条件、借入目的などを明確に記載することで、後の金銭消費貸借契約を円滑に進めるための基...
ダウンロードページへ
匿名組合契約書
匿名組合契約書は、出資者が営業者の事業に資金を提供し、その成果に応じて利益分配を受ける契約書です。スタートアップ投資や事業資金調達、共同事業において、経営関与を伴わずに出資を行う場面で利用されます。...
ダウンロードページへ
株式引受契約書
株式引受契約書は、株式会社が新たに発行する株式について、特定の引受人がその株式を取得する条件や払込方法などを定める契約書です。第三者割当増資やスタートアップの資金調達など、株式発行を伴う場面で広く利用...
ダウンロードページへ
募集株式の総数引受契約書
募集株式の総数引受契約書は、会社が発行する募集株式のすべてを特定の引受人が引き受ける場合に用いる契約書です。第三者割当増資やスタートアップの資金調達などで、引受条件や払込義務を明確にする目的で利用され...
ダウンロードページへ
株式質権設定契約書
株式質権設定契約書は、金銭債務などの履行を担保するため、債務者が保有する株式に質権を設定する契約書です。融資取引やグループ会社間の資金調達において、株式を担保とする際に用いられます。 ...
ダウンロードページへ
投資契約書
投資契約書は、投資者が企業に出資する際の金額、対価、権利義務、情報提供、秘密保持などを明確に定める契約書です。スタートアップ投資や事業拡大に伴う資金調達時に、当事者間の認識ズレや将来トラブルを防ぐため...
ダウンロードページへ
仮登記担保設定契約書(停止条件付)
仮登記担保設定契約書(停止条件付)は、金銭債務の履行確保を目的として、不動産に所有権移転請求権の仮登記を設定し、一定の条件が成就した場合にのみ担保効力を生じさせる契約書です。主に貸付取引や事業資金調達...
ダウンロードページへ
抵当権放棄契約書
抵当権放棄契約書は、抵当権者が設定済みの抵当権を放棄することを合意するための契約書です。被担保債権の完済後や担保整理、売却・借換えの場面で用いられ、抵当権抹消登記の前提書類としても活用されます。...
ダウンロードページへ
金銭消費貸借抵当権設定契約書
金銭消費貸借抵当権設定契約書は、金銭の貸付に際し、不動産に抵当権を設定して債権を担保するための契約書です。貸主の回収リスクを軽減し、返済条件と担保内容を明確にする目的で用いられます。...
ダウンロードページへ
根抵当権一部譲渡契約書
根抵当権一部譲渡契約書は、既存の根抵当権について被担保債権の一部のみを第三者へ譲渡する際に用いる契約書です。金融機関間取引や債権流動化など、担保関係を維持したまま権利を分割する場面で活用されます。...
ダウンロードページへ
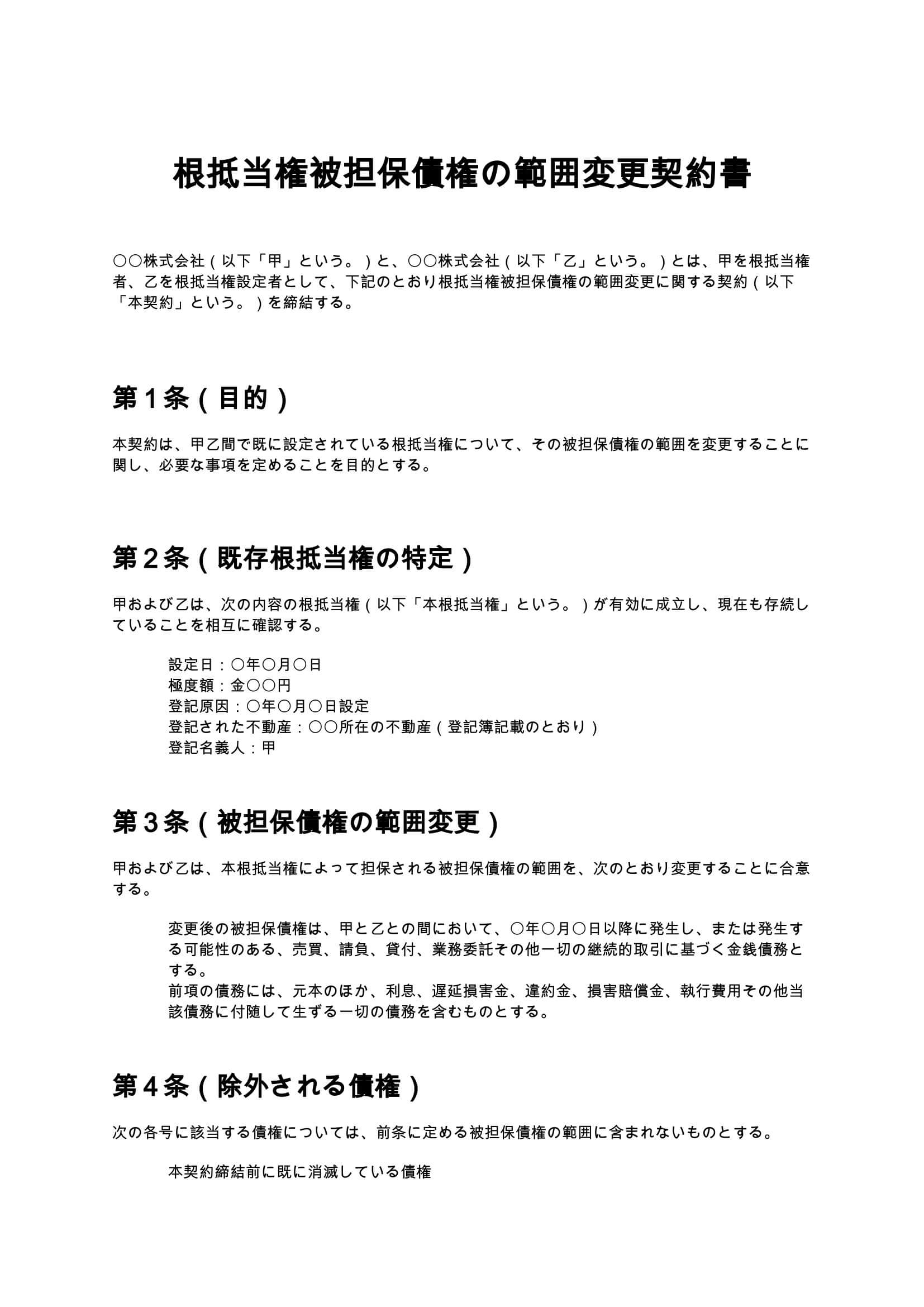
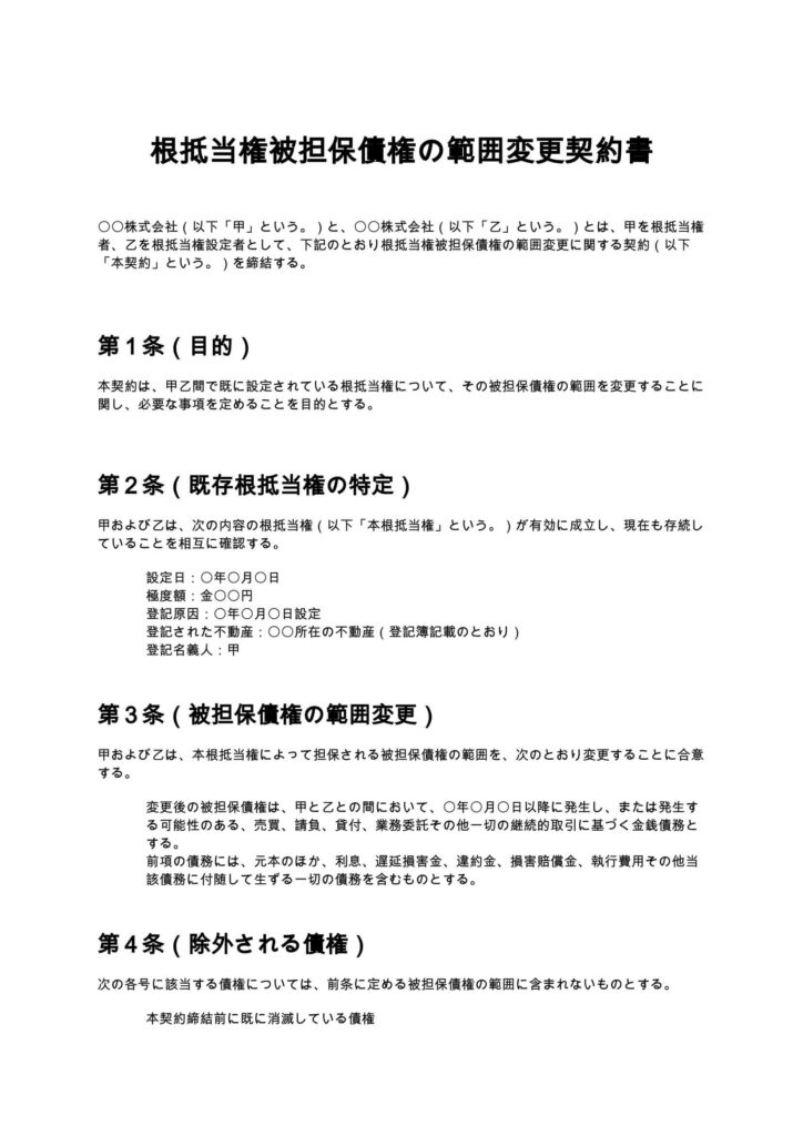
根抵当権被担保債権の範囲変更契約書
根抵当権被担保債権の範囲変更契約書は、既に設定されている根抵当権について、担保する債権の内容や取引範囲を見直し・変更する際に用いる契約書です。継続取引の内容変更や取引拡大時の法的整理に適しています。 ...
ダウンロードページへ
催告書
催告書は、契約や法律上の義務を履行しない相手方に対し、期限を定めて履行を求める正式な書面です。支払遅延や契約違反が生じた際に、法的措置に進む前段階として用いられ、証拠性の確保にも役立ちます。...
ダウンロードページへ
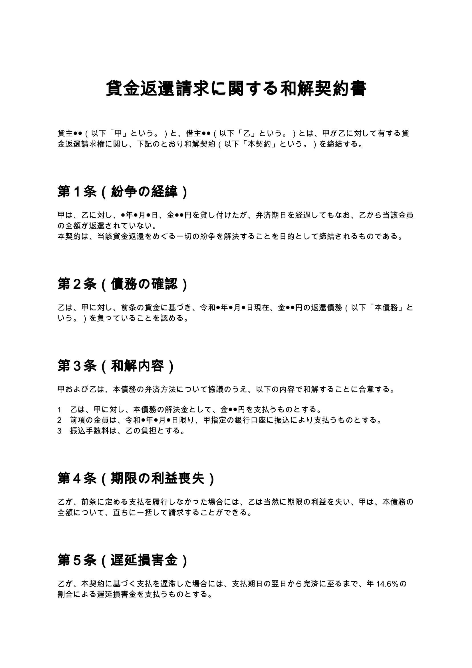
貸金返還請求における和解契約書
貸金返還請求における和解契約書は、貸主と借主の間で未返済の貸金について返済方法や解決金額を合意し、紛争を円満に解決するための契約書です。訴訟前後を問わず、金銭トラブルの早期解決に利用されます。...
ダウンロードページへ
和解契約書(金銭消費貸借)
和解契約書(金銭消費貸借)は、貸金の返済をめぐる紛争について、当事者間で和解内容を明確に定め、債務の確定・清算を行うための契約書です。返済条件や清算条項を整理することで、将来のトラブル再発防止に役立ち...
ダウンロードページへ
相続財産等承継業務委託契約書
相続財産等承継業務委託契約書は、相続により取得する財産や権利義務の承継・整理に関する事務的業務を第三者に委託する際に用いる契約書です。相続人本人が手続きを進めることが難しい場合の業務範囲や責任関係を明...
ダウンロードページへ
動産贈与契約書
動産贈与契約書は、家具・機械・備品・美術品などの動産を無償で譲り渡す際に用いる契約書です。個人間・法人間を問わず、所有権移転の時期や契約不適合責任、税務上の取扱いを明確にすることで、後日のトラブル防止...
ダウンロードページへ
土地信託契約書
土地信託契約書は、土地所有者が不動産の管理・運用を信託会社等に委ね、収益の帰属や権限分配を明確にする契約書です。遊休地活用や相続対策、不動産運用を専門家に任せたい場合に利用されます。...
ダウンロードページへ
負担付土地建物贈与契約書
負担付土地建物贈与契約書は、土地や建物を贈与する際に、受贈者が一定の義務や負担を引き受けることを条件として締結する契約書です。固定資産税の負担や居住承継、債務引受などを明確に定め、親族間贈与や相続対策...
ダウンロードページへ